Suppr超能文献

末端结合-3 抑制剂激活与年龄相关的黄斑变性的再生程序。

End binding-3 inhibitor activates regenerative program in age-related macular degeneration.

机构信息

Department of Pharmacology and The Center for Lung and Vascular Biology, The University of Illinois College of Medicine, Chicago, IL 60612, USA.

St. Jude Children's Research Hospital, Memphis, TN 38105, USA.

出版信息

Cell Rep Med. 2023 Oct 17;4(10):101223. doi: 10.1016/j.xcrm.2023.101223. Epub 2023 Oct 3.

Abstract

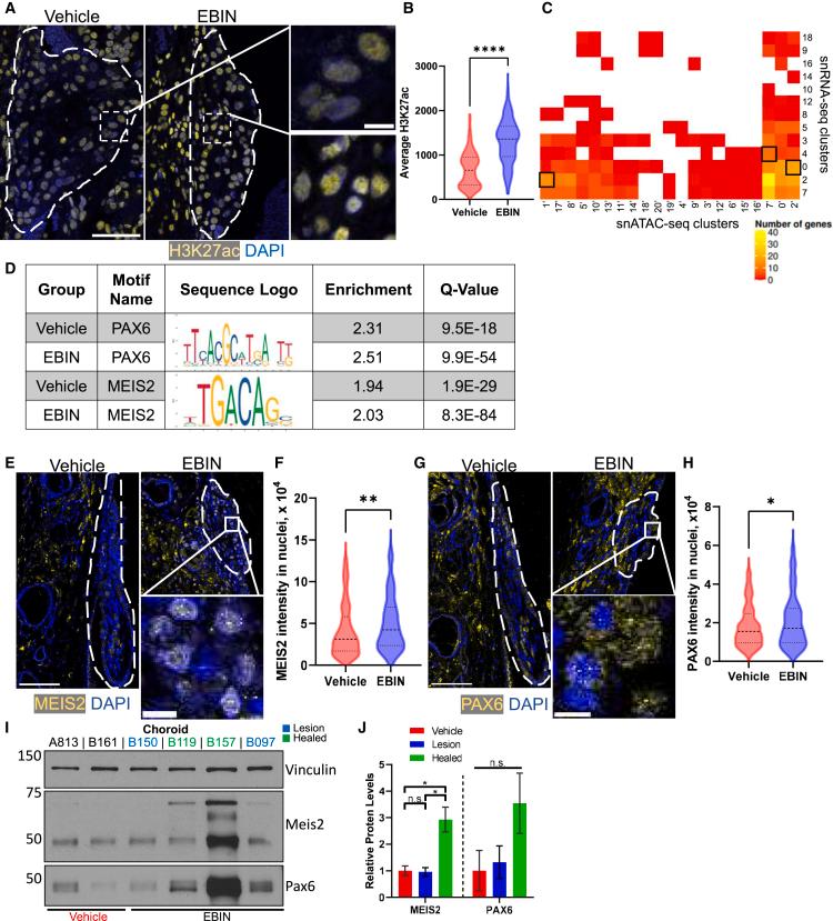
Wet age-related macular degeneration (AMD), characterized by leaky neovessels emanating from the choroid, is a main cause of blindness. As current treatments for wet AMD require regular intravitreal injections of anti-vascular endothelial growth factor (VEGF) biologics, there is a need for the development of less invasive treatments. Here, we designed an allosteric inhibitor of end binding-3 (EB3) protein, termed EBIN, which reduces the effects of environmental stresses on endothelial cells by limiting pathological calcium signaling. Delivery of EBIN via eye drops in mouse and non-human primate (NHP) models of wet AMD prevents both neovascular leakage and choroidal neovascularization. EBIN reverses the epigenetic changes induced by environmental stresses, allowing an activation of a regenerative program within metabolic-active endothelial cells comprising choroidal neovascularization (CNV) lesions. These results suggest the therapeutic potential of EBIN in preventing the degenerative processes underlying wet AMD.

摘要

湿性年龄相关性黄斑变性(AMD)的特征是脉络膜上有渗漏的新生血管,是导致失明的主要原因。由于湿性 AMD 的现有治疗方法需要定期进行玻璃体内注射抗血管内皮生长因子(VEGF)生物制剂,因此需要开发侵入性较小的治疗方法。在这里,我们设计了一种内皮细胞结合蛋白 3(EB3)的别构抑制剂,称为 EBIN,它通过限制病理性钙信号来减少环境应激对内皮细胞的影响。通过在湿性 AMD 的小鼠和非人类灵长类动物(NHP)模型中滴注 EBIN,可以防止新生血管渗漏和脉络膜新生血管形成。EBIN 逆转了环境应激诱导的表观遗传变化,使代谢活跃的内皮细胞内包含脉络膜新生血管(CNV)病变的再生程序得以激活。这些结果表明 EBIN 在预防湿性 AMD 相关退行性过程中的治疗潜力。

https://cdn.ncbi.nlm.nih.gov/pmc/blobs/b4e4/10591057/bbca4d46775b/fx1.jpg

文献检索

告别复杂PubMed语法,用中文像聊天一样搜索,搜遍4000万医学文献。AI智能推荐,让科研检索更轻松。

立即免费搜索

文件翻译

保留排版,准确专业,支持PDF/Word/PPT等文件格式,支持 12+语言互译。

免费翻译文档

深度研究

AI帮你快速写综述,25分钟生成高质量综述,智能提取关键信息,辅助科研写作。

立即免费体验