Suppr超能文献

外被体亚基 CsExo70B 通过调节质膜中受体激酶的丰度促进黄瓜果实长度和抗病性。

The exocyst subunit CsExo70B promotes both fruit length and disease resistance via regulating receptor kinase abundance at plasma membrane in cucumber.

机构信息

State Key Laboratories of Agrobiotechnology, Joint International Research Laboratory of Crop Molecular Breeding, Beijing Key Laboratory of Growth and Developmental Regulation for Protected Vegetable Crops, Department of Vegetable Sciences, China Agricultural University, Beijing, China.

Sanya lnstitute of China Agricultural University, Sanya, China.

出版信息

Plant Biotechnol J. 2024 Feb;22(2):347-362. doi: 10.1111/pbi.14189. Epub 2023 Oct 5.

Abstract

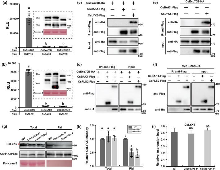
Plant defence against pathogens generally occurs at the expense of growth and yield. Uncoupling the inverse relationship between growth and defence is of great importance for crop breeding, while the underlying genes and regulatory mechanisms remain largely elusive. The exocytosis complex was shown to play an important role in the trafficking of receptor kinases (RKs) to the plasma membrane (PM). Here, we found a Cucumis sativus exocytosis subunit Exo70B (CsExo70B) regulates the abundance of both development and defence RKs at the PM to promote fruit elongation and disease resistance in cucumber. Knockout of CsExo70B resulted in shorter fruit and susceptibility to pathogens. Mechanistically, CsExo70B associates with the developmental RK CsERECTA, which promotes fruit longitudinal growth in cucumber, and contributes to its accumulation at the PM. On the other side, CsExo70B confers to the spectrum resistance to pathogens in cucumber via a similar regulatory module of defence RKs. Moreover, CsExo70B overexpression lines showed an increased fruit yield as well as disease resistance. Collectively, our work reveals a regulatory mechanism that CsExo70B promotes both fruit elongation and disease resistance by maintaining appropriate RK levels at the PM and thus provides a possible strategy for superior cucumber breeding with high yield and robust pathogen resistance.

摘要

植物通常需要在生长和产量上做出牺牲来抵御病原体。在作物培育中,解开生长和防御之间的这种反向关系非常重要,但潜在的基因和调控机制在很大程度上仍难以捉摸。胞吐复合体在受体激酶 (RKs) 向质膜 (PM) 的运输中起着重要作用。在这里,我们发现黄瓜胞吐亚基 Exo70B (CsExo70B) 调节 PM 上发育和防御 RKs 的丰度,以促进黄瓜果实伸长和抗病性。CsExo70B 的敲除导致果实变短,易受病原体感染。从机制上讲,CsExo70B 与发育性 RK CsERECTA 相关,后者促进黄瓜果实的纵向生长,并有助于其在 PM 上的积累。另一方面,CsExo70B 通过防御性 RKs 的类似调控模块赋予黄瓜广谱的病原体抗性。此外,CsExo70B 过表达系表现出增加的果实产量和抗病性。总之,我们的工作揭示了一种调控机制,即 CsExo70B 通过维持 PM 上适当的 RK 水平来促进果实伸长和抗病性,从而为高产和具有强大病原体抗性的卓越黄瓜培育提供了一种可能的策略。

https://cdn.ncbi.nlm.nih.gov/pmc/blobs/af58/11373993/d2b76e4da386/PBI-22-347-g001.jpg

文献AI研究员

20分钟写一篇综述,助力文献阅读效率提升50倍。

立即体验

用中文搜PubMed

大模型驱动的PubMed中文搜索引擎

马上搜索

文档翻译

学术文献翻译模型,支持多种主流文档格式。

立即体验