• 文献检索
  • 文档翻译
  • 深度研究
  • 学术资讯
  • Suppr Zotero 插件Zotero 插件
  • 邀请有礼
  • 套餐&价格
  • 历史记录
应用&插件
Suppr Zotero 插件Zotero 插件浏览器插件Mac 客户端Windows 客户端微信小程序
定价
高级版会员购买积分包购买API积分包
服务
文献检索文档翻译深度研究API 文档MCP 服务
关于我们
关于 Suppr公司介绍联系我们用户协议隐私条款
关注我们

Suppr 超能文献

核心技术专利:CN118964589B侵权必究
粤ICP备2023148730 号-1Suppr @ 2026

文献检索

告别复杂PubMed语法,用中文像聊天一样搜索,搜遍4000万医学文献。AI智能推荐,让科研检索更轻松。

立即免费搜索

文件翻译

保留排版,准确专业,支持PDF/Word/PPT等文件格式,支持 12+语言互译。

免费翻译文档

深度研究

AI帮你快速写综述,25分钟生成高质量综述,智能提取关键信息,辅助科研写作。

立即免费体验

一种 CblG 型遗传性一碳代谢障碍性视网膜病变的转基因小鼠模型突出了与视锥细胞发育和视网膜代谢相关的全基因组表观遗传改变。

A transgenic mice model of retinopathy of cblG-type inherited disorder of one-carbon metabolism highlights epigenome-wide alterations related to cone photoreceptor cells development and retinal metabolism.

机构信息

Inserm UMRS 1256 NGERE - Nutrition, Genetics, and Environmental Risk Exposure, University of Lorraine, 54500, Vandoeuvre-lès-Nancy, France.

Department of Ophthalmology, University Regional Hospital Center of Nancy, 54000, Nancy, France.

出版信息

Clin Epigenetics. 2023 Oct 5;15(1):158. doi: 10.1186/s13148-023-01567-w.

DOI:10.1186/s13148-023-01567-w
PMID:37798757
原文链接:https://pmc.ncbi.nlm.nih.gov/articles/PMC10557304/
Abstract

BACKGROUND

MTR gene encodes the cytoplasmic enzyme methionine synthase, which plays a pivotal role in the methionine cycle of one-carbon metabolism. This cycle holds a significant importance in generating S-adenosylmethionine (SAM) and S-adenosylhomocysteine (SAH), the respective universal methyl donor and end-product of epigenetic transmethylation reactions. cblG type of inherited disorders of vitamin B12 metabolism due to mutations in MTR gene exhibits a wide spectrum of symptoms, including a retinopathy unresponsive to conventional therapies.

METHODS

To unveil the underlying epigenetic pathological mechanisms, we conducted a comprehensive study of epigenomic-wide alterations of DNA methylation by NGS of bisulfited retinal DNA in an original murine model with conditional Mtr deletion in retinal tissue. Our focus was on postnatal day 21, a critical developmental juncture for ocular structure refinement and functional maturation.

RESULTS

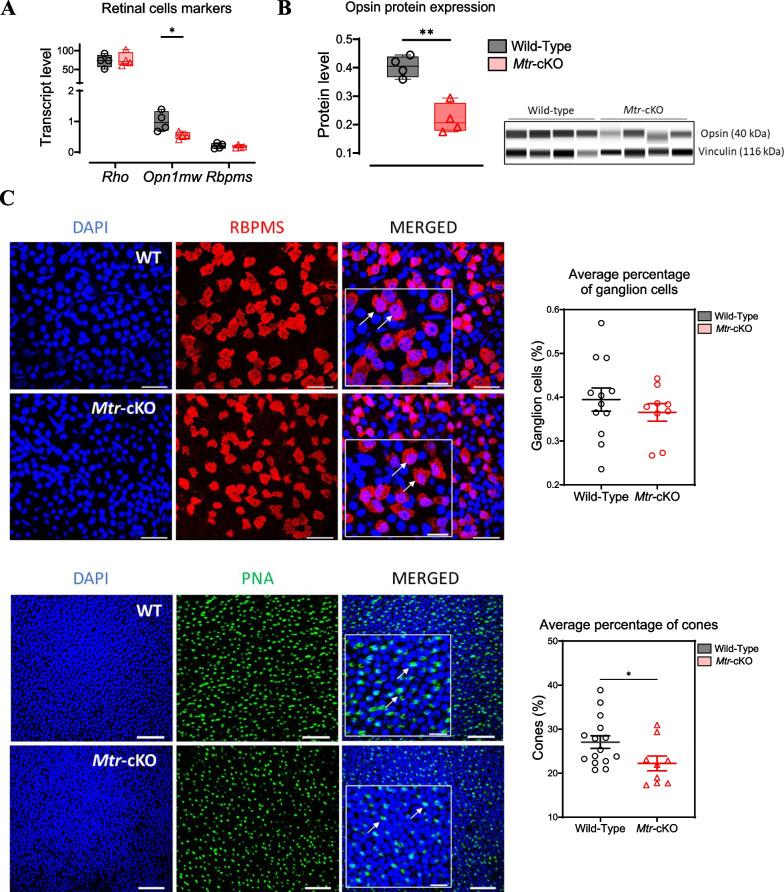
We observed delayed eye opening and impaired visual acuity and alterations in the one-carbon metabolomic profile, with a notable dramatic decline in SAM/SAH ratio predicted to impair DNA methylation. This metabolic disruption led to epigenome-wide changes in genes involved in eye development, synaptic plasticity, and retinoid metabolism, including promoter hypermethylation of Rarα, a regulator of Lrat expression. Consistently, we observed a decline in cone photoreceptor cells and reduced expression of Lrat, Rpe65, and Rdh5, three pivotal genes of eye retinoid metabolism.

CONCLUSION

We introduced an original in vivo model for studying cblG retinopathy, which highlighted the pivotal role of altered DNA methylation in eye development, cone differentiation, and retinoid metabolism. This model can be used for preclinical studies of novel therapeutic targets.

摘要

背景

MTR 基因编码细胞质酶蛋氨酸合成酶,该酶在一碳代谢的蛋氨酸循环中起着关键作用。该循环在生成 S-腺苷甲硫氨酸(SAM)和 S-腺苷同型半胱氨酸(SAH)方面具有重要意义,SAM 和 SAH 分别是表观遗传转甲基反应的通用甲基供体和终产物。由于 MTR 基因突变导致 cblG 型维生素 B12 代谢遗传缺陷,表现出广泛的症状,包括对常规治疗无反应的视网膜病变。

方法

为了揭示潜在的表观病理机制,我们通过对视网膜组织中条件性 Mtr 缺失的原始鼠模型进行 bisulfited 视网膜 DNA 的 NGS,对全基因组 DNA 甲基化的表观基因组改变进行了全面研究。我们的重点是在出生后第 21 天,这是眼部结构细化和功能成熟的关键发育阶段。

结果

我们观察到眼睛张开延迟,视力受损,一碳代谢组学图谱改变,SAM/SAH 比值显著下降,预计会损害 DNA 甲基化。这种代谢紊乱导致参与眼部发育、突触可塑性和视黄醇代谢的基因的全基因组表观基因组改变,包括 Lrat 表达调节剂 Rarα的启动子超甲基化。一致地,我们观察到锥状光感受器细胞减少和 Lrat、Rpe65 和 Rdh5 的表达减少,这三个基因是眼部视黄醇代谢的关键基因。

结论

我们引入了一种研究 cblG 视网膜病变的原创体内模型,该模型突出了改变的 DNA 甲基化在眼部发育、锥状细胞分化和视黄醇代谢中的关键作用。该模型可用于新的治疗靶点的临床前研究。

https://cdn.ncbi.nlm.nih.gov/pmc/blobs/512e/10557304/1c47287f7145/13148_2023_1567_Fig6_HTML.jpg
https://cdn.ncbi.nlm.nih.gov/pmc/blobs/512e/10557304/112a2a98b982/13148_2023_1567_Fig1_HTML.jpg
https://cdn.ncbi.nlm.nih.gov/pmc/blobs/512e/10557304/400a18447a9c/13148_2023_1567_Fig2_HTML.jpg
https://cdn.ncbi.nlm.nih.gov/pmc/blobs/512e/10557304/a64766fc9951/13148_2023_1567_Fig3_HTML.jpg
https://cdn.ncbi.nlm.nih.gov/pmc/blobs/512e/10557304/23a9292ed170/13148_2023_1567_Fig4_HTML.jpg
https://cdn.ncbi.nlm.nih.gov/pmc/blobs/512e/10557304/942d547825bd/13148_2023_1567_Fig5_HTML.jpg
https://cdn.ncbi.nlm.nih.gov/pmc/blobs/512e/10557304/1c47287f7145/13148_2023_1567_Fig6_HTML.jpg
https://cdn.ncbi.nlm.nih.gov/pmc/blobs/512e/10557304/112a2a98b982/13148_2023_1567_Fig1_HTML.jpg
https://cdn.ncbi.nlm.nih.gov/pmc/blobs/512e/10557304/400a18447a9c/13148_2023_1567_Fig2_HTML.jpg
https://cdn.ncbi.nlm.nih.gov/pmc/blobs/512e/10557304/a64766fc9951/13148_2023_1567_Fig3_HTML.jpg
https://cdn.ncbi.nlm.nih.gov/pmc/blobs/512e/10557304/23a9292ed170/13148_2023_1567_Fig4_HTML.jpg
https://cdn.ncbi.nlm.nih.gov/pmc/blobs/512e/10557304/942d547825bd/13148_2023_1567_Fig5_HTML.jpg
https://cdn.ncbi.nlm.nih.gov/pmc/blobs/512e/10557304/1c47287f7145/13148_2023_1567_Fig6_HTML.jpg

相似文献

1
A transgenic mice model of retinopathy of cblG-type inherited disorder of one-carbon metabolism highlights epigenome-wide alterations related to cone photoreceptor cells development and retinal metabolism.一种 CblG 型遗传性一碳代谢障碍性视网膜病变的转基因小鼠模型突出了与视锥细胞发育和视网膜代谢相关的全基因组表观遗传改变。
Clin Epigenetics. 2023 Oct 5;15(1):158. doi: 10.1186/s13148-023-01567-w.
2
Chronic Alcohol Exposure Differentially Alters One-Carbon Metabolism in Rat Liver and Brain.长期酒精暴露对大鼠肝脏和大脑中一碳代谢的影响存在差异。
Alcohol Clin Exp Res. 2017 Jun;41(6):1105-1111. doi: 10.1111/acer.13382. Epub 2017 Apr 25.
3
Disturbed retinoid metabolism upon loss of impairs cone function and leads to subretinal lipid deposits and photoreceptor degeneration in the zebrafish retina.视黄酸代谢紊乱导致视锥功能障碍,并导致斑马鱼视网膜的视网膜下脂质沉积和光感受器变性。
Elife. 2021 Oct 20;10:e71473. doi: 10.7554/eLife.71473.
4
Evidence for two retinoid cycles in the cone-dominated chicken eye.在以视锥细胞为主的鸡眼中存在两个类视黄醇循环的证据。
Biochemistry. 2009 Jul 28;48(29):6854-63. doi: 10.1021/bi9002937.
5
New insights into retinoid metabolism and cycling within the retina.视网膜内视黄醇代谢和循环的新见解。
Prog Retin Eye Res. 2013 Jan;32:48-63. doi: 10.1016/j.preteyeres.2012.09.002. Epub 2012 Oct 11.
6
The Role of the Microglial Cx3cr1 Pathway in the Postnatal Maturation of Retinal Photoreceptors.小胶质细胞 Cx3cr1 通路在视网膜光感受器出生后成熟中的作用。
J Neurosci. 2018 May 16;38(20):4708-4723. doi: 10.1523/JNEUROSCI.2368-17.2018. Epub 2018 Apr 18.
7
Maternal and neonatal one-carbon metabolites and the epigenome-wide infant response.母体和新生儿一碳代谢物与婴儿全基因组范围内的表观遗传反应。
J Nutr Biochem. 2022 Mar;101:108938. doi: 10.1016/j.jnutbio.2022.108938. Epub 2022 Jan 10.
8
Methylation and gene expression responses to ethanol feeding and betaine supplementation in the cystathionine beta synthase-deficient mouse.胱硫醚β合酶缺陷小鼠对乙醇喂养和甜菜碱补充的甲基化及基因表达反应
Alcohol Clin Exp Res. 2014 Jun;38(6):1540-9. doi: 10.1111/acer.12405. Epub 2014 Apr 14.
9
Characterization of a transgenic mouse line lacking photoreceptor development within the ventral retina.一种腹侧视网膜内缺乏光感受器发育的转基因小鼠品系的特征描述。
Exp Eye Res. 2005 Oct;81(4):376-88. doi: 10.1016/j.exer.2005.06.007.
10
Thymidylate synthase gene polymorphisms and markers of DNA methylation capacity.胸苷酸合成酶基因多态性与 DNA 甲基化能力标志物。
Mol Genet Metab. 2011 Apr;102(4):481-7. doi: 10.1016/j.ymgme.2010.12.015. Epub 2010 Dec 31.

引用本文的文献

1
Correction: A transgenic mice model of retinopathy of cblG‑type inherited disorder of one‑carbon metabolism highlights epigenome‑wide alterations related to cone photoreceptor cells development and retinal metabolism.更正:一种cblG型一碳代谢遗传性疾病视网膜病变的转基因小鼠模型突出了与视锥光感受器细胞发育和视网膜代谢相关的全表观基因组改变。
Clin Epigenetics. 2024 Feb 8;16(1):23. doi: 10.1186/s13148-024-01636-8.

本文引用的文献

1
Cognitive Impairment Is Associated with AMPAR Glutamatergic Dysfunction in a Mouse Model of Neuronal Methionine Synthase Deficiency.认知障碍与神经元蛋氨酸合成酶缺乏症小鼠模型中的 AMPAR 谷氨酸能功能障碍有关。
Cells. 2023 Apr 27;12(9):1267. doi: 10.3390/cells12091267.
2
Ophthalmic manifestations of nutritional deficiencies: A mini review.营养缺乏的眼部表现:一篇综述
J Family Med Prim Care. 2022 Oct;11(10):5899-5901. doi: 10.4103/jfmpc.jfmpc_790_22. Epub 2022 Oct 31.
3
Multiple roles of Pax6 in postnatal cornea development.Pax6 在出生后角膜发育中的多重作用。
Dev Biol. 2022 Nov;491:1-12. doi: 10.1016/j.ydbio.2022.08.006. Epub 2022 Aug 29.
4
Clinical, phenotypic and genetic landscape of case reports with genetically proven inherited disorders of vitamin B metabolism: A meta-analysis.遗传性维生素 B 代谢障碍病例报告的临床、表型和遗传特征:荟萃分析。
Cell Rep Med. 2022 Jul 19;3(7):100670. doi: 10.1016/j.xcrm.2022.100670. Epub 2022 Jun 27.
5
Role of hyperhomocysteinemia and Vitamin B12 deficiency in central and hemi-central retinal vein occlusion: A case-control study.高同型半胱氨酸血症和维生素B12缺乏在视网膜中央静脉阻塞和半侧视网膜中央静脉阻塞中的作用:一项病例对照研究。
Oman J Ophthalmol. 2022 Mar 2;15(1):6-12. doi: 10.4103/ojo.ojo_349_20. eCollection 2022 Jan-Apr.
6
NMDA receptors in visual cortex are necessary for normal visuomotor integration and skill learning.视觉皮层中的 NMDA 受体对于正常的视觉运动整合和技能学习是必要的。
Elife. 2022 Feb 16;11:e71476. doi: 10.7554/eLife.71476.
7
Plasticity in visual cortex is disrupted in a mouse model of tauopathy.在tau 病的小鼠模型中,视皮层的可塑性被破坏。
Commun Biol. 2022 Jan 20;5(1):77. doi: 10.1038/s42003-022-03012-9.
8
Ocular manifestations in patients with inborn errors of intracellular cobalamin metabolism: a systematic review.细胞内钴胺素代谢先天性错误患者的眼部表现:系统评价。
Hum Genet. 2022 Jul;141(7):1239-1251. doi: 10.1007/s00439-021-02350-8. Epub 2021 Oct 15.
9
Causes and consequences of impaired methionine synthase activity in acquired and inherited disorders of vitamin B metabolism.获得性和遗传性维生素 B 代谢紊乱中蛋氨酸合成酶活性受损的原因和后果。
Crit Rev Biochem Mol Biol. 2022 Apr;57(2):133-155. doi: 10.1080/10409238.2021.1979459. Epub 2021 Oct 5.
10
The effects of vitamin B12 deficiency on retina and optic disk vascular density.维生素 B12 缺乏对视网膜和视盘血管密度的影响。
Int Ophthalmol. 2021 Sep;41(9):3145-3151. doi: 10.1007/s10792-021-01879-x. Epub 2021 May 28.