Suppr超能文献

前额叶枢纽网络在联想学习和信号转换中的活动依赖性组织。

Activity-dependent organization of prefrontal hub-networks for associative learning and signal transformation.

机构信息

Division of Homeostatic Development, National Institute for Physiological Sciences, 38 Nishigohnaka Myodaiji-cho, Okazaki, Aichi, 444-8585, Japan.

Japan Science and Technology Agency, PRESTO, 4-1-8 Honcho, Kawaguchi, Saitama, 332-0012, Japan.

出版信息

Nat Commun. 2023 Oct 6;14(1):5996. doi: 10.1038/s41467-023-41547-5.

Abstract

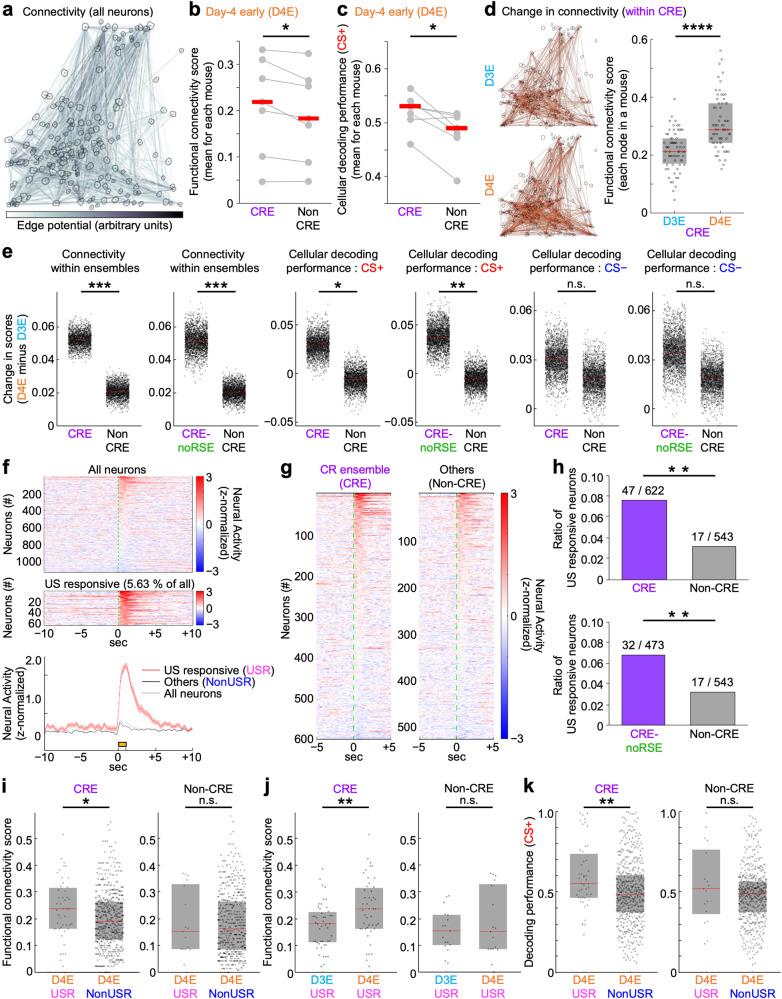
Associative learning is crucial for adapting to environmental changes. Interactions among neuronal populations involving the dorso-medial prefrontal cortex (dmPFC) are proposed to regulate associative learning, but how these neuronal populations store and process information about the association remains unclear. Here we developed a pipeline for longitudinal two-photon imaging and computational dissection of neural population activities in male mouse dmPFC during fear-conditioning procedures, enabling us to detect learning-dependent changes in the dmPFC network topology. Using regularized regression methods and graphical modeling, we found that fear conditioning drove dmPFC reorganization to generate a neuronal ensemble encoding conditioned responses (CR) characterized by enhanced internal coactivity, functional connectivity, and association with conditioned stimuli (CS). Importantly, neurons strongly responding to unconditioned stimuli during conditioning subsequently became hubs of this novel associative network for the CS-to-CR transformation. Altogether, we demonstrate learning-dependent dynamic modulation of population coding structured on the activity-dependent formation of the hub network within the dmPFC.

摘要

联想学习对于适应环境变化至关重要。涉及背侧前额叶皮层(dmPFC)的神经元群体之间的相互作用被认为可以调节联想学习,但这些神经元群体如何存储和处理关于联想的信息尚不清楚。在这里,我们开发了一个用于纵向双光子成像的管道,并对雄性小鼠 dmPFC 中的神经群体活动进行了计算剖析,在恐惧条件过程中,使我们能够检测到 dmPFC 网络拓扑结构中的学习依赖性变化。使用正则化回归方法和图形建模,我们发现恐惧条件驱动 dmPFC 重新组织,产生以增强的内部共活性、功能连接性和与条件刺激(CS)相关为特征的神经元集合来编码条件反应(CR)。重要的是,在条件过程中对非条件刺激强烈反应的神经元随后成为 CS 到 CR 转换的这个新的联想网络的中枢。总的来说,我们证明了在 dmPFC 内基于中枢网络的活动依赖性形成的群体编码的学习依赖性动态调制。

https://cdn.ncbi.nlm.nih.gov/pmc/blobs/4461/10558457/dbb921899dec/41467_2023_41547_Fig1_HTML.jpg

文献AI研究员

20分钟写一篇综述,助力文献阅读效率提升50倍。

立即体验

用中文搜PubMed

大模型驱动的PubMed中文搜索引擎

马上搜索

文档翻译

学术文献翻译模型,支持多种主流文档格式。

立即体验