Suppr超能文献

携带靶向肿瘤抑制基因突变的小型染色体外环状 DNA 支持多重 CRISPR/Cas9 诱导的小鼠肝癌肿瘤内异质性。

Small extrachromosomal circular DNA harboring targeted tumor suppressor gene mutations supports intratumor heterogeneity in mouse liver cancer induced by multiplexed CRISPR/Cas9.

机构信息

Innovation Center for Minimally Invasive Technique and Device, Department of General Surgery, Sir Run Run Shaw Hospital, Zhejiang University School of Medicine, 3 East Qingchun Rd, Hangzhou, Zhejiang, 310019, P. R. China.

Institute of Translational Medicine, Zhejiang University School of Medicine and Zhejiang University Cancer Center, 268 Kai Xuan Rd, Hangzhou, Zhejiang, 310029, P. R. China.

出版信息

Genome Med. 2023 Oct 6;15(1):80. doi: 10.1186/s13073-023-01230-2.

Abstract

BACKGROUND

Primary liver cancer has significant intratumor genetic heterogeneity (IGH), which drives cancer evolution and prevents effective cancer treatment. CRISPR/Cas9-induced mouse liver cancer models can be used to elucidate how IGH is developed. However, as CRISPR/Cas9 could induce chromothripsis and extrachromosomal DNA in cells in addition to targeted mutations, we wondered whether this effect contributes to the development of IGH in CRISPR/Cas9-induced mouse liver cancer.

METHODS

CRISPR/Cas9-based targeted somatic multiplex-mutagenesis was used to target 34 tumor suppressor genes (TSGs) for induction of primary liver tumors in mice. Target site mutations in tumor cells were analyzed and compared between single-cell clones and their subclones, between different time points of cell proliferation, and between parental clones and single-cell clones derived from mouse subcutaneous allografts. Genomic instability and generation of extrachromosomal circular DNA (eccDNA) was explored as a potential mechanism underlying the oscillation of target site mutations in these liver tumor cells.

RESULTS

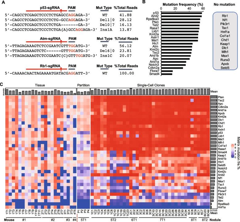
After efficiently inducing autochthonous liver tumors in mice within 30-60 days, analyses of CRISPR/Cas9-induced tumors and single-cell clones derived from tumor nodules revealed multiplexed and heterogeneous mutations at target sites. Many target sites frequently displayed more than two types of allelic variations with varying frequencies in single-cell clones, indicating increased copy number of these target sites. The types and frequencies of targeted TSG mutations continued to change at some target sites between single-cell clones and their subclones. Even the proliferation of a subclone in cell culture and in mouse subcutaneous graft altered the types and frequencies of targeted TSG mutations in the absence of continuing CRISPR/Cas9 genome editing, indicating a new source outside primary chromosomes for the development of IGH in these liver tumors. Karyotyping of tumor cells revealed genomic instability in these cells manifested by high levels of micronuclei and chromosomal aberrations including chromosomal fragments and chromosomal breaks. Sequencing analysis further demonstrated the generation of eccDNA harboring targeted TSG mutations in these tumor cells.

CONCLUSIONS

Small eccDNAs carrying TSG mutations may serve as an important source supporting intratumor heterogeneity and tumor evolution in mouse liver cancer induced by multiplexed CRISPR/Cas9.

摘要

背景

原发性肝癌具有显著的肿瘤内遗传异质性(IGH),这推动了癌症的进化,并阻碍了有效的癌症治疗。CRISPR/Cas9 诱导的小鼠肝癌模型可用于阐明 IGH 的发展方式。然而,由于 CRISPR/Cas9 除了靶向突变之外,还可能在细胞中诱导染色体重排和染色体外 DNA,我们想知道这种效应是否会导致 CRISPR/Cas9 诱导的小鼠肝癌中 IGH 的发展。

方法

使用基于 CRISPR/Cas9 的靶向体细胞多重诱变技术,针对 34 个肿瘤抑制基因(TSG)在小鼠中诱导原发性肝癌。分析肿瘤细胞中的靶位突变,并在单细胞克隆及其亚克隆之间、细胞增殖的不同时间点之间以及亲本克隆和来自小鼠皮下同种异体移植的单细胞克隆之间进行比较。探索基因组不稳定性和染色体外环状 DNA(eccDNA)的产生作为这些肝癌细胞中靶位突变振荡的潜在机制。

结果

在 30-60 天内有效地在小鼠中诱导了同源性肝肿瘤后,对 CRISPR/Cas9 诱导的肿瘤和来自肿瘤结节的单细胞克隆进行分析,揭示了靶位的多重和异质性突变。许多靶位经常显示出两种以上类型的等位基因变异,在单细胞克隆中具有不同的频率,表明这些靶位的拷贝数增加。在单细胞克隆及其亚克隆之间,一些靶位的靶向 TSG 突变的类型和频率继续发生变化。即使在没有持续的 CRISPR/Cas9 基因组编辑的情况下,亚克隆在细胞培养和小鼠皮下移植中的增殖也改变了靶向 TSG 突变的类型和频率,表明这些肝肿瘤中 IGH 的发展有原发性染色体以外的新来源。肿瘤细胞的核型分析显示这些细胞存在基因组不稳定性,表现为高水平的微核和染色体异常,包括染色体片段和染色体断裂。测序分析进一步证明了携带靶向 TSG 突变的 eccDNA 的产生。

结论

携带 TSG 突变的小 eccDNA 可能是支持多重 CRISPR/Cas9 诱导的小鼠肝癌中肿瘤内异质性和肿瘤进化的重要来源。

https://cdn.ncbi.nlm.nih.gov/pmc/blobs/f415/10557318/7fe537e73ae6/13073_2023_1230_Fig1_HTML.jpg

文献检索

告别复杂PubMed语法,用中文像聊天一样搜索,搜遍4000万医学文献。AI智能推荐,让科研检索更轻松。

立即免费搜索

文件翻译

保留排版,准确专业,支持PDF/Word/PPT等文件格式,支持 12+语言互译。

免费翻译文档

深度研究

AI帮你快速写综述,25分钟生成高质量综述,智能提取关键信息,辅助科研写作。

立即免费体验