Suppr超能文献

鉴定一种新型与间歇性低氧相关的长链非编码 RNA 预后标志物及其在肺腺癌中的 ceRNA 调控轴 lncRNA GSEC/miR-873-3p/EGLN3。

Identification of a novel intermittent hypoxia-related prognostic lncRNA signature and the ceRNA of lncRNA GSEC/miR-873-3p/EGLN3 regulatory axis in lung adenocarcinoma.

机构信息

Department of Respiratory and Critical Care Medicine, Renmin Hospital of Wuhan University, Wuhan, Hubei, China.

Department of Respiratory and Critical Care Medicine, The Central Hospital of Enshi Tujia and Miao Autonomous Prefecture, Enshi Clinical College of Wuhan University, Enshi, Hubei, China.

出版信息

PeerJ. 2023 Oct 10;11:e16242. doi: 10.7717/peerj.16242. eCollection 2023.

Abstract

BACKGROUND

Lung adenocarcinoma (LUAD) is still the most prevalent type of respiratory cancer. Intermittent hypoxia can increase the mortality and morbidity associated with lung cancer. Long non-coding RNAs (lncRNAs) are crucial in lung adenocarcinoma. However, the effects of intermittent hypoxia-related long non-coding RNAs (IHRLs) on lung adenocarcinoma are still unknown.

METHOD

In the current research, eight IHRLs were selected to create a prognostic model. The risk score of the prognostic model was evaluated using multivariate and univariate analyses, and its accuracy and reliability were validated using a nomogram and ROC. Additionally, we investigated the relationships between IHRLs and the immune microenvironment.

RESULT

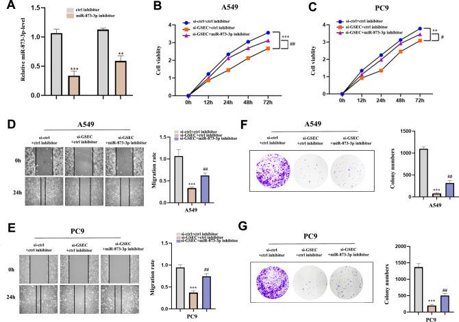
Our analysis identified GSEC, AC099850.3, and AL391001.1 as risk lncRNAs, while AC010615.2, AC010654.1, AL513550.1, LINC00996, and LINC01150 were categorized as protective lncRNAs. We observed variances in the expression of seven immune cells and 15 immune-correlated pathways between the two risk groups. Furthermore, our results confirmed the ceRNA network associated with the intermittent hypoxia-related lncRNA GSEC/miR-873-3p/EGLN3 regulatory pathway. GSEC showed pronounced expression in lung adenocarcinoma tissues and specific cell lines, and its inhibition resulted in reduced proliferation and migration in A549 and PC9 cells. Intriguingly, GSEC manifested oncogenic properties by sponging miR-873-3p and demonstrated a tendency to modulate EGLN3 expression favorably.

CONCLUSION

GSEC acts as an oncogenic lncRNA by interacting with miR-873-3p, modulating EGLN3 expression. This observation underscores the potential of GSEC as a diagnostic and therapeutic target for LUAD.

摘要

背景

肺腺癌(LUAD)仍然是最常见的呼吸系统癌症。间歇性低氧可增加与肺癌相关的死亡率和发病率。长链非编码 RNA(lncRNAs)在肺腺癌中起着重要作用。然而,间歇性低氧相关长链非编码 RNA(IHRLs)对肺腺癌的影响仍不清楚。

方法

在本研究中,选择了 8 个 IHRL 来构建预后模型。使用多变量和单变量分析评估预后模型的风险评分,并使用列线图和 ROC 验证其准确性和可靠性。此外,我们还研究了 IHRLs 与免疫微环境之间的关系。

结果

我们的分析确定 GSEC、AC099850.3 和 AL391001.1 为风险 lncRNA,而 AC010615.2、AC010654.1、AL513550.1、LINC00996 和 LINC01150 则归类为保护性 lncRNA。我们观察到两组之间七种免疫细胞和十五种免疫相关途径的表达存在差异。此外,我们的结果证实了与间歇性低氧相关 lncRNA GSEC/miR-873-3p/EGLN3 调节途径相关的 ceRNA 网络。GSEC 在肺腺癌组织和特定细胞系中表现出明显的表达,其抑制导致 A549 和 PC9 细胞增殖和迁移减少。有趣的是,GSEC 通过与 miR-873-3p 相互作用发挥致癌 lncRNA 的作用,并表现出调节 EGLN3 表达的趋势。

结论

GSEC 通过与 miR-873-3p 相互作用,调节 EGLN3 的表达,发挥致癌 lncRNA 的作用。这一观察结果突显了 GSEC 作为 LUAD 诊断和治疗靶点的潜力。

https://cdn.ncbi.nlm.nih.gov/pmc/blobs/7b1d/10573295/37e5d183bdad/peerj-11-16242-g001.jpg

文献AI研究员

20分钟写一篇综述,助力文献阅读效率提升50倍。

立即体验

用中文搜PubMed

大模型驱动的PubMed中文搜索引擎

马上搜索

文档翻译

学术文献翻译模型,支持多种主流文档格式。

立即体验