Zou Jian, Yang Rujie, Feng Ruibing, Liu Jiayue, Wan Jian-Bo
State Key Laboratory of Quality Research in Chinese Medicine, Institute of Chinese Medical Sciences, University of Macau, Macao SAR, China.
J Pharm Anal. 2023 Sep;13(9):999-1012. doi: 10.1016/j.jpha.2023.05.005. Epub 2023 May 13.
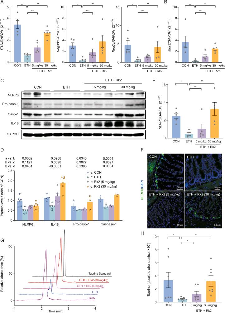
Heavy alcohol consumption results in alcoholic liver disease (ALD) with inadequate therapeutic options. Here, we first report the potential beneficial effects of ginsenoside Rk2 (Rk2), a rare dehydroprotopanaxadiol saponin isolated from streamed ginseng, against alcoholic liver injury in mice. Chronic-plus-single-binge ethanol feeding caused severe liver injury, as manifested by significantly elevated serum aminotransferase levels, hepatic histological changes, increased lipid accumulation, oxidative stress, and inflammation in the liver. These deleterious effects were alleviated by the treatment with Rk2 (5 and 30 mg/kg). Acting as an nucleotide-binding oligomerization domain-like receptor family pyrin domain-containing 3 (NLRP3) inhibitor, Rk2 ameliorates alcohol-induced liver inflammation by inhibiting NLRP3 inflammasome signaling in the liver. Meanwhile, the treatment with Rk2 alleviated the alcohol-induced intestinal barrier dysfunction via enhancing NLRP6 inflammasome in the intestine. Our findings indicate that Rk2 is a promising agent for the prevention and treatment of ALD and other NLPR3-driven diseases.
大量饮酒会导致酒精性肝病(ALD),且治疗选择有限。在此,我们首次报告了人参皂苷Rk2(Rk2)——一种从蒸煮人参中分离出的稀有脱氢原人参二醇皂苷——对小鼠酒精性肝损伤的潜在有益作用。慢性加单次暴饮乙醇喂养导致严重肝损伤,表现为血清转氨酶水平显著升高、肝脏组织学变化、脂质蓄积增加、氧化应激和肝脏炎症。用Rk2(5和30毫克/千克)治疗可减轻这些有害影响。作为一种含核苷酸结合寡聚化结构域样受体家族pyrin结构域3(NLRP3)抑制剂,Rk2通过抑制肝脏中的NLRP3炎性小体信号传导来改善酒精诱导的肝脏炎症。同时,Rk2治疗通过增强肠道中的NLRP6炎性小体减轻了酒精诱导的肠道屏障功能障碍。我们的研究结果表明,Rk2是预防和治疗ALD及其他由NLPR3驱动的疾病的一种有前景的药物。