• 文献检索
  • 文档翻译
  • 深度研究
  • 学术资讯
  • Suppr Zotero 插件Zotero 插件
  • 邀请有礼
  • 套餐&价格
  • 历史记录
应用&插件
Suppr Zotero 插件Zotero 插件浏览器插件Mac 客户端Windows 客户端微信小程序
定价
高级版会员购买积分包购买API积分包
服务
文献检索文档翻译深度研究API 文档MCP 服务
关于我们
关于 Suppr公司介绍联系我们用户协议隐私条款
关注我们

Suppr 超能文献

核心技术专利:CN118964589B侵权必究
粤ICP备2023148730 号-1Suppr @ 2026

文献检索

告别复杂PubMed语法,用中文像聊天一样搜索,搜遍4000万医学文献。AI智能推荐,让科研检索更轻松。

立即免费搜索

文件翻译

保留排版,准确专业,支持PDF/Word/PPT等文件格式,支持 12+语言互译。

免费翻译文档

深度研究

AI帮你快速写综述,25分钟生成高质量综述,智能提取关键信息,辅助科研写作。

立即免费体验

细胞因子吸附用于肺保存的基础是免疫和炎症过程的蛋白质组学变化。

Proteomic changes to immune and inflammatory processes underlie lung preservation using cytokine adsorption.

作者信息

Niroomand Anna, Hirdman Gabriel, Pierre Leif, Ghaidan Haider, Kjellström Sven, Stenlo Martin, Hyllén Snejana, Olm Franziska, Lindstedt Sandra

机构信息

Department of Clinical Sciences, Lund University, Lund, Sweden.

Lund Stem Cell Center, Lund University, Lund, Sweden.

出版信息

Front Cardiovasc Med. 2023 Oct 2;10:1274444. doi: 10.3389/fcvm.2023.1274444. eCollection 2023.

DOI:10.3389/fcvm.2023.1274444
PMID:37849943
原文链接:https://pmc.ncbi.nlm.nih.gov/articles/PMC10577429/
Abstract

INTRODUCTION

In recent years, the field of graft preservation has made considerable strides in improving outcomes related to solid organ restoration and regeneration. Ex vivo lung perfusion (EVLP) in line with the related devices and treatments has yielded promising results within preclinical and clinical studies, with the potential to improve graft quality. Its main benefit is to render marginal and declined donor lungs suitable for transplantation, ultimately increasing the donor pool available for transplantation. In addition, using such therapies in machine perfusion could also increase preservation time, facilitating logistical planning. Cytokine adsorption has been demonstrated as a potentially safe and effective therapy when applied to the EVLP circuit and post-transplantation. However, the mechanism by which this therapy improves the donor lung on a molecular basis is not yet fully understood.

METHODS

We hypothesized that there were characteristic inflammatory and immunomodulatory differences between the lungs treated with and without cytokine adsorption, reflecting proteomic changes in the gene ontology pathways and across inflammation-related proteins. In this study, we investigate the molecular mechanisms and signaling pathways of how cytokine adsorption impacts lung function when used during EVLP and post-transplantation as hemoperfusion in a porcine model. Lung tissues during EVLP and post-lung transplantation were analyzed for their proteomic profiles using mass spectrometry.

RESULTS

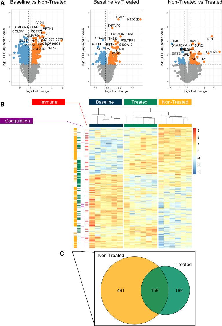
We found through gene set enrichment analysis that the inflammatory and immune processes and coagulation pathways were significantly affected by the cytokine treatment after EVLP and transplantation.

CONCLUSION

In conclusion, we showed that the molecular mechanisms are using a proteomic approach behind the previously reported effects of cytokine adsorption when compared to the non-treated transplant recipients undergoing EVLP.

摘要

引言

近年来,移植物保存领域在改善与实体器官修复和再生相关的结果方面取得了长足进展。符合相关设备和治疗方法的体外肺灌注(EVLP)在临床前和临床研究中已取得了有前景的结果,具有改善移植物质量的潜力。其主要益处是使边缘性和功能下降的供体肺适合移植,最终增加可用于移植的供体库。此外,在机器灌注中使用此类疗法还可延长保存时间,便于后勤规划。细胞因子吸附已被证明在应用于EVLP回路和移植后是一种潜在安全有效的疗法。然而,这种疗法在分子水平上改善供体肺的机制尚未完全了解。

方法

我们假设,在进行细胞因子吸附治疗和未进行该治疗的肺之间存在特征性的炎症和免疫调节差异,这反映了基因本体途径和炎症相关蛋白中的蛋白质组变化。在本研究中,我们在猪模型中研究了细胞因子吸附在EVLP期间及移植后作为血液灌注使用时影响肺功能的分子机制和信号通路。使用质谱分析EVLP期间和肺移植后的肺组织的蛋白质组概况。

结果

通过基因集富集分析,我们发现炎症和免疫过程以及凝血途径在EVLP和移植后的细胞因子治疗中受到显著影响。

结论

总之,与未接受治疗的接受EVLP的移植受者相比,我们表明分子机制是采用蛋白质组学方法来研究先前报道的细胞因子吸附的作用。

https://cdn.ncbi.nlm.nih.gov/pmc/blobs/f833/10577429/d8199418f6f0/fcvm-10-1274444-g008.jpg
https://cdn.ncbi.nlm.nih.gov/pmc/blobs/f833/10577429/afdbf48477da/fcvm-10-1274444-g001.jpg
https://cdn.ncbi.nlm.nih.gov/pmc/blobs/f833/10577429/b3e6e1a100a4/fcvm-10-1274444-g002.jpg
https://cdn.ncbi.nlm.nih.gov/pmc/blobs/f833/10577429/aec7942b18a5/fcvm-10-1274444-g003.jpg
https://cdn.ncbi.nlm.nih.gov/pmc/blobs/f833/10577429/4d6f0853050b/fcvm-10-1274444-g004.jpg
https://cdn.ncbi.nlm.nih.gov/pmc/blobs/f833/10577429/6270cc83fb87/fcvm-10-1274444-g005.jpg
https://cdn.ncbi.nlm.nih.gov/pmc/blobs/f833/10577429/8f9fc8a69ca7/fcvm-10-1274444-g006.jpg
https://cdn.ncbi.nlm.nih.gov/pmc/blobs/f833/10577429/e57fb4de1866/fcvm-10-1274444-g007.jpg
https://cdn.ncbi.nlm.nih.gov/pmc/blobs/f833/10577429/d8199418f6f0/fcvm-10-1274444-g008.jpg
https://cdn.ncbi.nlm.nih.gov/pmc/blobs/f833/10577429/afdbf48477da/fcvm-10-1274444-g001.jpg
https://cdn.ncbi.nlm.nih.gov/pmc/blobs/f833/10577429/b3e6e1a100a4/fcvm-10-1274444-g002.jpg
https://cdn.ncbi.nlm.nih.gov/pmc/blobs/f833/10577429/aec7942b18a5/fcvm-10-1274444-g003.jpg
https://cdn.ncbi.nlm.nih.gov/pmc/blobs/f833/10577429/4d6f0853050b/fcvm-10-1274444-g004.jpg
https://cdn.ncbi.nlm.nih.gov/pmc/blobs/f833/10577429/6270cc83fb87/fcvm-10-1274444-g005.jpg
https://cdn.ncbi.nlm.nih.gov/pmc/blobs/f833/10577429/8f9fc8a69ca7/fcvm-10-1274444-g006.jpg
https://cdn.ncbi.nlm.nih.gov/pmc/blobs/f833/10577429/e57fb4de1866/fcvm-10-1274444-g007.jpg
https://cdn.ncbi.nlm.nih.gov/pmc/blobs/f833/10577429/d8199418f6f0/fcvm-10-1274444-g008.jpg

相似文献

1
Proteomic changes to immune and inflammatory processes underlie lung preservation using cytokine adsorption.细胞因子吸附用于肺保存的基础是免疫和炎症过程的蛋白质组学变化。
Front Cardiovasc Med. 2023 Oct 2;10:1274444. doi: 10.3389/fcvm.2023.1274444. eCollection 2023.
2
Composition of perfusion solutions and kinetics define differential cytokine/chemokine secretion in a porcine cardiac arrest model of lung preservation.灌注液的成分和动力学决定了猪肺保存心脏骤停模型中细胞因子/趋化因子的差异分泌。
Front Cardiovasc Med. 2023 Sep 22;10:1245618. doi: 10.3389/fcvm.2023.1245618. eCollection 2023.
3
Reduction of primary graft dysfunction using cytokine adsorption during organ preservation and after lung transplantation.使用细胞因子吸附在器官保存和肺移植后降低原发性移植物功能障碍。
Nat Commun. 2022 Jul 26;13(1):4173. doi: 10.1038/s41467-022-31811-5.
4
An observational study of Donor Ex Vivo Lung Perfusion in UK lung transplantation: DEVELOP-UK.英国肺移植中供体体外肺灌注的观察性研究:DEVELOP-UK。
Health Technol Assess. 2016 Nov;20(85):1-276. doi: 10.3310/hta20850.
5
Effects of immediate versus delayed ex-vivo lung perfusion in a porcine cardiac arrest donation model.猪心脏骤停供体模型中即时与延迟体外肺灌注的效果
Int J Artif Organs. 2019 Jul;42(7):362-369. doi: 10.1177/0391398819841618.
6
Proteome Investigation of Rat Lungs subjected to Ex Vivo Perfusion (EVLP).离体肺灌注(EVLP)后大鼠肺的蛋白质组学研究。
Molecules. 2018 Nov 22;23(12):3061. doi: 10.3390/molecules23123061.
7
Standard donor lung procurement with normothermic ex vivo lung perfusion: A prospective randomized clinical trial.标准供体肺采集与体外常温肺灌注:一项前瞻性随机临床试验。
J Heart Lung Transplant. 2017 Jul;36(7):744-753. doi: 10.1016/j.healun.2017.02.011. Epub 2017 Feb 20.
8
The role of the endothelin-1 pathway as a biomarker for donor lung assessment in clinical ex vivo lung perfusion.内皮素-1 途径作为临床离体肺灌注中供肺评估的生物标志物的作用。
J Heart Lung Transplant. 2015 Jun;34(6):849-57. doi: 10.1016/j.healun.2015.01.003. Epub 2015 Jan 16.
9
The Conversional Efficacy of Ex Vivo Lung Perfusion and Clinical Outcomes in Patients Undergoing Transplantation of Donor Lungs by Ex Vivo Lung Perfusion: A Meta-Analysis.体外肺灌注的转换效能及在接受体外肺灌注供肺移植患者中的临床结局:一项荟萃分析
Ann Transplant. 2019 Dec 27;24:647-660. doi: 10.12659/AOT.919242.
10
Ex vivo rehabilitation of non-heart-beating donor lungs in preclinical porcine model: delayed perfusion results in superior lung function.非心脏死亡供体肺的临床前猪模型的体外康复:延迟灌注可改善肺功能。
J Thorac Cardiovasc Surg. 2012 Nov;144(5):1208-15. doi: 10.1016/j.jtcvs.2012.07.056. Epub 2012 Aug 31.

引用本文的文献

1
Major endothelial damage markers identified from hemadsorption filters derived from treated patients with septic shock - endoplasmic reticulum stress and bikunin may play a role.从感染性休克治疗患者的血细胞吸附滤器中鉴定出的主要内皮损伤标志物——内质网应激和 bikunin 可能起作用。
Front Immunol. 2024 Apr 18;15:1359097. doi: 10.3389/fimmu.2024.1359097. eCollection 2024.
2
Hemoadsorption in Organ Preservation and Transplantation: A Narrative Review.血液吸附在器官保存与移植中的应用:一篇叙述性综述
Life (Basel). 2023 Dec 29;14(1):65. doi: 10.3390/life14010065.

本文引用的文献

1
Extracorporeal cytokine adsorption reduces systemic cytokine storm and improves graft function in lung transplantation.体外细胞因子吸附可减轻肺移植中的全身细胞因子风暴并改善移植物功能。
JTCVS Open. 2023 Jul 4;15:497-507. doi: 10.1016/j.xjon.2023.06.011. eCollection 2023 Sep.
2
Nothing but NETs: Cytokine adsorption correlates with lower circulating nucleosomes and is associated with decreased primary graft dysfunction.唯有 NETs:细胞因子吸附与较低的循环核小体相关,与原发性移植物功能障碍减少相关。
J Heart Lung Transplant. 2023 Oct;42(10):1358-1362. doi: 10.1016/j.healun.2023.06.011. Epub 2023 Jun 20.
3
MS-DAP Platform for Downstream Data Analysis of Label-Free Proteomics Uncovers Optimal Workflows in Benchmark Data Sets and Increased Sensitivity in Analysis of Alzheimer's Biomarker Data.
MS-DAP 平台用于无标记蛋白质组学下游数据分析,在基准数据集的分析中揭示了最佳工作流程,并提高了阿尔茨海默病生物标志物数据的分析灵敏度。
J Proteome Res. 2023 Feb 3;22(2):374-386. doi: 10.1021/acs.jproteome.2c00513. Epub 2022 Dec 21.
4
Rapid and In-Depth Coverage of the (Phospho-)Proteome With Deep Libraries and Optimal Window Design for dia-PASEF.采用深文库和最优窗口设计进行 dia-PASEF,快速深入地覆盖(磷酸化)蛋白质组。
Mol Cell Proteomics. 2022 Sep;21(9):100279. doi: 10.1016/j.mcpro.2022.100279. Epub 2022 Aug 6.
5
Reduction of primary graft dysfunction using cytokine adsorption during organ preservation and after lung transplantation.使用细胞因子吸附在器官保存和肺移植后降低原发性移植物功能障碍。
Nat Commun. 2022 Jul 26;13(1):4173. doi: 10.1038/s41467-022-31811-5.
6
Current Status and Future Perspectives on Machine Perfusion: A Treatment Platform to Restore and Regenerate Injured Lungs Using Cell and Cytokine Adsorption Therapy.机器灌注的现状和未来展望:使用细胞和细胞因子吸附治疗恢复和再生受损肺的治疗平台。
Cells. 2021 Dec 29;11(1):91. doi: 10.3390/cells11010091.
7
Coagulation Dysfunction in Acute Respiratory Distress Syndrome and Its Potential Impact in Inflammatory Subphenotypes.急性呼吸窘迫综合征中的凝血功能障碍及其对炎症亚表型的潜在影响。
Front Med (Lausanne). 2021 Aug 20;8:723217. doi: 10.3389/fmed.2021.723217. eCollection 2021.
8
Pathogenicity of Proteinase 3-Anti-Neutrophil Cytoplasmic Antibody in Granulomatosis With Polyangiitis: Implications as Biomarker and Future Therapies.蛋白酶 3 抗中性粒细胞胞质抗体在肉芽肿性多血管炎中的致病性:作为生物标志物和未来治疗方法的意义。
Front Immunol. 2021 Feb 18;12:571933. doi: 10.3389/fimmu.2021.571933. eCollection 2021.
9
Standard renal replacement therapy combined with hemoadsorption in the treatment of critically ill septic patients.标准肾脏替代疗法联合血液灌流治疗危重症脓毒症患者。
Ther Apher Dial. 2021 Oct;25(5):663-670. doi: 10.1111/1744-9987.13612. Epub 2021 Jan 12.
10
Adsorption therapy in critically ill with septic shock and acute kidney injury: a retrospective and prospective cohort study.脓毒性休克和急性肾损伤重症患者的吸附治疗:一项回顾性和前瞻性队列研究。
Ann Intensive Care. 2020 Nov 18;10(1):154. doi: 10.1186/s13613-020-00772-7.