• 文献检索
  • 文档翻译
  • 深度研究
  • 学术资讯
  • Suppr Zotero 插件Zotero 插件
  • 邀请有礼
  • 套餐&价格
  • 历史记录
应用&插件
Suppr Zotero 插件Zotero 插件浏览器插件Mac 客户端Windows 客户端微信小程序
定价
高级版会员购买积分包购买API积分包
服务
文献检索文档翻译深度研究API 文档MCP 服务
关于我们
关于 Suppr公司介绍联系我们用户协议隐私条款
关注我们

Suppr 超能文献

核心技术专利:CN118964589B侵权必究
粤ICP备2023148730 号-1Suppr @ 2026

文献检索

告别复杂PubMed语法,用中文像聊天一样搜索,搜遍4000万医学文献。AI智能推荐,让科研检索更轻松。

立即免费搜索

文件翻译

保留排版,准确专业,支持PDF/Word/PPT等文件格式,支持 12+语言互译。

免费翻译文档

深度研究

AI帮你快速写综述,25分钟生成高质量综述,智能提取关键信息,辅助科研写作。

立即免费体验

青蒿琥酯负载及甘草次酸包被纳米粒的肝靶向性及抗肝癌活性评价

Evaluation of the liver targeting and anti‑liver cancer activity of artesunate‑loaded and glycyrrhetinic acid‑coated nanoparticles.

作者信息

Pan Xu-Wang, Huang Jin-Song, Liu Shou-Rong, Shao Yi-Dan, Xi Jian-Jun, He Ruo-Yu, Shi Ting-Ting, Zhuang Rang-Xiao, Bao Jian-Feng

机构信息

Department of Pharmaceutical Preparation, Hangzhou Xixi Hospital, Hangzhou, Zhejiang 310023, P.R. China.

Department of Liver Disease, Hangzhou Xixi Hospital, Hangzhou, Zhejiang 310023, P.R. China.

出版信息

Exp Ther Med. 2023 Sep 21;26(5):516. doi: 10.3892/etm.2023.12215. eCollection 2023 Nov.

DOI:10.3892/etm.2023.12215
PMID:37854499
原文链接:https://pmc.ncbi.nlm.nih.gov/articles/PMC10580252/
Abstract

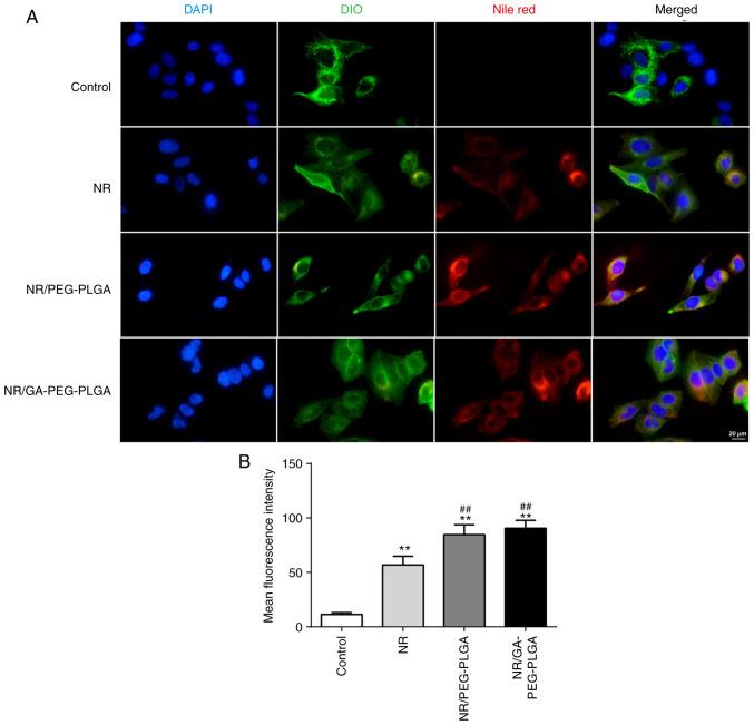
Globally, liver cancer ranks among the most lethal cancers, with chemotherapy being one of its primary treatments. However, poor selectivity, systemic toxicity, a narrow treatment window, low response rate and multidrug resistance limit its clinical application. Liver-targeted nanoparticles (NPs) exhibit excellent targeted delivery ability and promising effectivity in treating liver cancer. The present study aimed to investigate the liver-targeting and anti-liver cancer effect of artesunate (ART)-loaded and glycyrrhetinic acid (GA)-decorated polyethylene glycol (PEG)-poly (lactic-co-glycolic acid) (PLGA) (ART/GA-PEG-PLGA) NPs. GA-coated NPs significantly increased hepatoma-targeted cellular uptake, with micropinocytosis and caveolae-mediated endocytosis as its chief internalization pathways. Moreover, ART/GA-PEG-PLGA NPs exhibited pro-apoptotic effects on HepG2 cells, mainly via the induction of a high level of reactive oxygen species, decline in mitochondrial membrane potential and induction of cell cycle arrest. Additionally, ART/GA-PEG-PLGA NPs induced internal apoptosis pathways by upregulating the activity of cleaved caspase-3/7 and expression of cleaved poly (ADP-Ribose)-polymerase and Phos-p38 mitogen-activated protein kinase in HepG2 cells. Furthermore, ART/GA-PEG-PLGA NPs exhibited higher liver accumulation and longer mean retention time, resulting in increased bioavailability. Finally, ART/GA-PEG-PLGA NPs promoted the liver-targeting distribution of ART, increased the retention time and promoted its antitumour effects . Therefore, ART/GA-PEG-PLGA NPs afforded excellent hepatoma-targeted delivery and anti-liver cancer efficacy, and thus, they may be a promising strategy for treating liver cancer.

摘要

在全球范围内,肝癌是最致命的癌症之一,化疗是其主要治疗方法之一。然而,化疗的选择性差、全身毒性、治疗窗口窄、反应率低和多药耐药性限制了其临床应用。肝靶向纳米颗粒(NPs)在治疗肝癌方面表现出优异的靶向递送能力和良好的有效性。本研究旨在探讨负载青蒿琥酯(ART)和甘草次酸(GA)修饰的聚乙二醇(PEG)-聚(乳酸-乙醇酸)(PLGA)(ART/GA-PEG-PLGA)纳米颗粒的肝靶向性和抗肝癌作用。GA包被的纳米颗粒显著增加了肝癌靶向细胞摄取,以微胞饮作用和小窝介导的内吞作用为主要内化途径。此外,ART/GA-PEG-PLGA纳米颗粒对HepG2细胞具有促凋亡作用,主要通过诱导高水平的活性氧、线粒体膜电位下降和诱导细胞周期停滞。此外,ART/GA-PEG-PLGA纳米颗粒通过上调HepG2细胞中裂解的caspase-3/7活性、裂解的聚(ADP-核糖)-聚合酶和磷酸化p38丝裂原活化蛋白激酶的表达来诱导内源性凋亡途径。此外,ART/GA-PEG-PLGA纳米颗粒表现出更高的肝脏蓄积和更长的平均滞留时间,从而提高了生物利用度。最后,ART/GA-PEG-PLGA纳米颗粒促进了ART的肝靶向分布,延长了滞留时间并促进了其抗肿瘤作用。因此,ART/GA-PEG-PLGA纳米颗粒提供了优异的肝癌靶向递送和抗肝癌疗效,因此,它们可能是治疗肝癌的一种有前途的策略。

https://cdn.ncbi.nlm.nih.gov/pmc/blobs/c2e5/10580252/fecccab369bb/etm-26-05-12215-g08.jpg
https://cdn.ncbi.nlm.nih.gov/pmc/blobs/c2e5/10580252/32319ff41a43/etm-26-05-12215-g00.jpg
https://cdn.ncbi.nlm.nih.gov/pmc/blobs/c2e5/10580252/d82836429741/etm-26-05-12215-g01.jpg
https://cdn.ncbi.nlm.nih.gov/pmc/blobs/c2e5/10580252/505fd2ab46fe/etm-26-05-12215-g02.jpg
https://cdn.ncbi.nlm.nih.gov/pmc/blobs/c2e5/10580252/40e796c87aaf/etm-26-05-12215-g03.jpg
https://cdn.ncbi.nlm.nih.gov/pmc/blobs/c2e5/10580252/2ae920f5e799/etm-26-05-12215-g04.jpg
https://cdn.ncbi.nlm.nih.gov/pmc/blobs/c2e5/10580252/a0e8bf752ae4/etm-26-05-12215-g05.jpg
https://cdn.ncbi.nlm.nih.gov/pmc/blobs/c2e5/10580252/19c43c5f5b50/etm-26-05-12215-g06.jpg
https://cdn.ncbi.nlm.nih.gov/pmc/blobs/c2e5/10580252/f1aafd66bbd3/etm-26-05-12215-g07.jpg
https://cdn.ncbi.nlm.nih.gov/pmc/blobs/c2e5/10580252/fecccab369bb/etm-26-05-12215-g08.jpg
https://cdn.ncbi.nlm.nih.gov/pmc/blobs/c2e5/10580252/32319ff41a43/etm-26-05-12215-g00.jpg
https://cdn.ncbi.nlm.nih.gov/pmc/blobs/c2e5/10580252/d82836429741/etm-26-05-12215-g01.jpg
https://cdn.ncbi.nlm.nih.gov/pmc/blobs/c2e5/10580252/505fd2ab46fe/etm-26-05-12215-g02.jpg
https://cdn.ncbi.nlm.nih.gov/pmc/blobs/c2e5/10580252/40e796c87aaf/etm-26-05-12215-g03.jpg
https://cdn.ncbi.nlm.nih.gov/pmc/blobs/c2e5/10580252/2ae920f5e799/etm-26-05-12215-g04.jpg
https://cdn.ncbi.nlm.nih.gov/pmc/blobs/c2e5/10580252/a0e8bf752ae4/etm-26-05-12215-g05.jpg
https://cdn.ncbi.nlm.nih.gov/pmc/blobs/c2e5/10580252/19c43c5f5b50/etm-26-05-12215-g06.jpg
https://cdn.ncbi.nlm.nih.gov/pmc/blobs/c2e5/10580252/f1aafd66bbd3/etm-26-05-12215-g07.jpg
https://cdn.ncbi.nlm.nih.gov/pmc/blobs/c2e5/10580252/fecccab369bb/etm-26-05-12215-g08.jpg

相似文献

1
Evaluation of the liver targeting and anti‑liver cancer activity of artesunate‑loaded and glycyrrhetinic acid‑coated nanoparticles.青蒿琥酯负载及甘草次酸包被纳米粒的肝靶向性及抗肝癌活性评价
Exp Ther Med. 2023 Sep 21;26(5):516. doi: 10.3892/etm.2023.12215. eCollection 2023 Nov.
2
Preparation, evaluation, and cytotoxicity studies of artesunate-loaded glycyrrhetinic acid decorated PEG-PLGA nanoparticles.载青蒿琥酯的甘草次酸修饰的聚乙二醇-聚乳酸-羟基乙酸纳米粒的制备、评价及细胞毒性研究。
Drug Dev Ind Pharm. 2020 Nov;46(11):1889-1897. doi: 10.1080/03639045.2020.1825475. Epub 2020 Oct 12.
3
Glycyrrhetinic acid-decorated and reduction-sensitive micelles to enhance the bioavailability and anti-hepatocellular carcinoma efficacy of tanshinone IIA.甘草次酸修饰的还原敏感型胶束增强丹参酮IIA的生物利用度及抗肝癌疗效
Biomater Sci. 2016 Jan;4(1):167-82. doi: 10.1039/c5bm00224a.
4
Multifunctional nanoplatform based on star-shaped copolymer for liver cancer targeting therapy.基于星形共聚物的多功能纳米平台用于肝癌靶向治疗。
Drug Deliv. 2019 Dec;26(1):595-603. doi: 10.1080/10717544.2019.1625467.
5
Specific cellular internalization and pH-responsive behavior of doxorubicin loaded PLGA-PEG nanoparticles targeted with anti EGFRvIII antibody.载多柔比星的 PLGA-PEG 纳米粒通过靶向抗 EGFRvIII 抗体实现了特定的细胞内化和 pH 响应行为。
Life Sci. 2020 Nov 15;261:118361. doi: 10.1016/j.lfs.2020.118361. Epub 2020 Aug 28.
6
pH-Responsive and liver-targeting drug delivery system for combination delivery of artesunate with arsenic trioxide prodrug against hepatocellular carcinoma.pH 响应性和肝靶向药物传递系统用于联合递送青蒿琥酯与三氧化二砷前药治疗肝癌。
Drug Dev Ind Pharm. 2023 Aug;49(8):485-496. doi: 10.1080/03639045.2023.2239342. Epub 2023 Jul 31.
7
Doxorubicin-loaded glycyrrhetinic acid modified recombinant human serum albumin nanoparticles for targeting liver tumor chemotherapy.负载阿霉素的甘草次酸修饰重组人血清白蛋白纳米粒用于靶向性肝癌化疗
Mol Pharm. 2015 Mar 2;12(3):675-83. doi: 10.1021/mp500394v. Epub 2015 Feb 5.
8
Development and characterization of sorafenib-loaded PLGA nanoparticles for the systemic treatment of liver fibrosis.索拉非尼载 PLGA 纳米粒的制备及表征及其在肝纤维化系统治疗中的应用。
J Control Release. 2016 Jan 10;221:62-70. doi: 10.1016/j.jconrel.2015.11.003. Epub 2015 Nov 6.
9
Synthesis, characterization, and evaluation of in vitro cytotoxicity and in vivo antitumor activity of asiatic acid-loaded poly lactic-co-glycolic acid nanoparticles: A strategy of treating breast cancer.阿魏酸载聚乳酸-羟基乙酸纳米粒的合成、表征及体外细胞毒性和体内抗肿瘤活性评价:治疗乳腺癌的一种策略。
Life Sci. 2022 Oct 15;307:120876. doi: 10.1016/j.lfs.2022.120876. Epub 2022 Aug 10.
10
Polysaccharide-modified nanoparticles with intelligent CD44 receptor targeting ability for gene delivery.具有智能 CD44 受体靶向能力的多糖修饰纳米颗粒用于基因传递。
Int J Nanomedicine. 2018 Jul 10;13:3989-4002. doi: 10.2147/IJN.S163149. eCollection 2018.

引用本文的文献

1
Advancements in the therapeutic potential of sesquiterpenoids for the treatment of hepatocellular carcinoma (Review).倍半萜类化合物治疗肝细胞癌的治疗潜力进展(综述)
Int J Oncol. 2025 Jul;67(1). doi: 10.3892/ijo.2025.5766. Epub 2025 Jun 20.
2
Preparation and Evaluation of Hepatoma-Targeting Glycyrrhetinic Acid Composite Micelles Loaded with Curcumin.载姜黄素的肝癌靶向甘草次酸复合胶束的制备与评价
Pharmaceuticals (Basel). 2025 Mar 23;18(4):448. doi: 10.3390/ph18040448.
3
Recent advances in polymeric nanoparticles for the treatment of hepatic diseases.

本文引用的文献

1
Glycyrrhetinic acid modified chlorambucil prodrug for hepatocellular carcinoma treatment based on DNA replication and tumor microenvironment.基于 DNA 复制和肿瘤微环境的甘草次酸修饰的苯丁酸氮芥前药用于治疗肝细胞癌。
Colloids Surf B Biointerfaces. 2022 Dec;220:112864. doi: 10.1016/j.colsurfb.2022.112864. Epub 2022 Sep 21.
2
Glycyrrhizic Acid and Its Hydrolyzed Metabolite 18β-Glycyrrhetinic Acid as Specific Ligands for Targeting Nanosystems in the Treatment of Liver Cancer.甘草酸及其水解代谢产物18β-甘草次酸作为靶向纳米系统治疗肝癌的特异性配体。
Pharmaceutics. 2021 Oct 26;13(11):1792. doi: 10.3390/pharmaceutics13111792.
3
用于治疗肝脏疾病的聚合物纳米颗粒的最新进展。
Front Pharmacol. 2025 Jan 24;16:1528752. doi: 10.3389/fphar.2025.1528752. eCollection 2025.
Hepatocellular Carcinoma Targeting and Pharmacodynamics of Paclitaxel Nanoliposomes Modified by Glycyrrhetinic Acid and Ferric Tetroxide.
甘草次酸和四氧化三铁修饰的紫杉醇纳米脂质体对肝癌的靶向作用及药效动力学
Curr Top Med Chem. 2021 Oct 5;21(14):1268-1284. doi: 10.2174/1568026621666210621090005.
4
Progress on the study of the anticancer effects of artesunate.青蒿琥酯抗癌作用的研究进展
Oncol Lett. 2021 Nov;22(5):750. doi: 10.3892/ol.2021.13011. Epub 2021 Aug 27.
5
Surgical treatment of hepatocellular carcinoma.肝细胞癌的外科治疗。
Biosci Trends. 2021 Jul 6;15(3):138-141. doi: 10.5582/bst.2021.01094. Epub 2021 Mar 19.
6
Galactose-Modified PH-Sensitive Niosomes for Controlled Release and Hepatocellular Carcinoma Target Delivery of Tanshinone IIA.半乳糖修饰的 pH 敏感尼森脂质体用于丹参酮 IIA 的控释和肝癌靶向递药。
AAPS PharmSciTech. 2021 Mar 10;22(3):96. doi: 10.1208/s12249-021-01973-4.
7
Enhancement of Therapies for Glioblastoma (GBM) Using Nanoparticle-based Delivery Systems.利用基于纳米颗粒的递药系统增强胶质母细胞瘤(GBM)的治疗效果。
AAPS PharmSciTech. 2021 Feb 11;22(2):71. doi: 10.1208/s12249-021-01928-9.
8
Global Cancer Statistics 2020: GLOBOCAN Estimates of Incidence and Mortality Worldwide for 36 Cancers in 185 Countries.《全球癌症统计数据 2020:全球 185 个国家和地区 36 种癌症的发病率和死亡率估计》。
CA Cancer J Clin. 2021 May;71(3):209-249. doi: 10.3322/caac.21660. Epub 2021 Feb 4.
9
The application of nanoparticles in cancer immunotherapy: Targeting tumor microenvironment.纳米颗粒在癌症免疫治疗中的应用:靶向肿瘤微环境。
Bioact Mater. 2020 Dec 26;6(7):1973-1987. doi: 10.1016/j.bioactmat.2020.12.010. eCollection 2021 Jul.
10
Hepatocellular carcinoma diagnosis and treatment: An overview.肝细胞癌的诊断与治疗:综述
Liver Res. 2020 Dec;4(4):159-160. doi: 10.1016/j.livres.2020.11.006. Epub 2020 Nov 23.