• 文献检索
  • 文档翻译
  • 深度研究
  • 学术资讯
  • Suppr Zotero 插件Zotero 插件
  • 邀请有礼
  • 套餐&价格
  • 历史记录
应用&插件
Suppr Zotero 插件Zotero 插件浏览器插件Mac 客户端Windows 客户端微信小程序
定价
高级版会员购买积分包购买API积分包
服务
文献检索文档翻译深度研究API 文档MCP 服务
关于我们
关于 Suppr公司介绍联系我们用户协议隐私条款
关注我们

Suppr 超能文献

核心技术专利:CN118964589B侵权必究
粤ICP备2023148730 号-1Suppr @ 2026

文献检索

告别复杂PubMed语法,用中文像聊天一样搜索,搜遍4000万医学文献。AI智能推荐,让科研检索更轻松。

立即免费搜索

文件翻译

保留排版,准确专业,支持PDF/Word/PPT等文件格式,支持 12+语言互译。

免费翻译文档

深度研究

AI帮你快速写综述,25分钟生成高质量综述,智能提取关键信息,辅助科研写作。

立即免费体验

银杏黄素通过整体和单细胞RNA测序分析对改善非酒精性脂肪性肝炎的有益作用。

Beneficial effects of ginkgetin on improving nonalcoholic steatohepatitis characterized by bulk and single-cell RNA sequencing analysis.

作者信息

Wang Chaoyang, Bai Yaowei, Li Tongqiang, Liu Jiacheng, Wang Yingliang, Ju Shuguang, Yao Wei, Xiong Bin, Zhou Guofeng

机构信息

Department of Radiology, Union Hospital, Tongji Medical College, Huazhong University of Science and Technology, Wuhan, China.

Department of Interventional Radiology, The First Affiliated Hospital of Guangzhou Medical University, Guangzhou, China.

出版信息

Front Pharmacol. 2023 Oct 4;14:1267445. doi: 10.3389/fphar.2023.1267445. eCollection 2023.

DOI:10.3389/fphar.2023.1267445
PMID:37860111
原文链接:https://pmc.ncbi.nlm.nih.gov/articles/PMC10582714/
Abstract

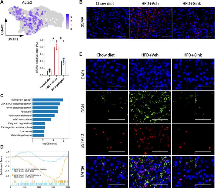
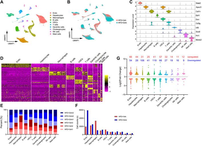
Nonalcoholic steatohepatitis (NASH) has become one of the major causes of cirrhosis and liver failure. However, there are currently no approved medications for managing NASH. Our study was designed to assess the effects of ginkgetin on NASH and the involved mechanisms. We constructed a mouse model of NASH by high-fat diet for 24 weeks. The effects of ginkgetin on NASH were evaluated by histological study, Western blot, and biochemical analysis. RNA Sequencing (RNA-Seq) analysis was used to investigate the alteration in gene expression and signaling pathways at bulk and single-cell levels. Administration of ginkgetin resulted in a marked improvement in hepatic lipid accumulation, inflammation, and fibrosis in the NASH model. And these results were supported by bulk RNA-Seq analysis, in which the related signaling pathways and gene expression were markedly downregulated. Furthermore, single-cell RNA-Seq (scRNA-Seq) analysis revealed that the effects of ginkgetin on NASH were associated with the reprogramming of macrophages, hepatic stellate cells, and endothelial cells. Especially, ginkgetin induced a marked decrease in macrophages and a shift from pro-inflammatory to anti-inflammatory phenotype in NASH mice. And the NASH-associated macrophages (NAMs), which emerge during NASH, were also significantly downregulated by ginkgetin. Ginkgetin exhibits beneficial effects on improving NASH, supported by bulk and single-cell RNA-Seq. Our study may promote pharmacological therapy for NASH and raise the existent understanding of NASH.

摘要

非酒精性脂肪性肝炎(NASH)已成为肝硬化和肝衰竭的主要原因之一。然而,目前尚无获批用于治疗NASH的药物。我们的研究旨在评估白果素对NASH的影响及其相关机制。我们通过高脂饮食24周构建了NASH小鼠模型。通过组织学研究、蛋白质印迹法和生化分析评估白果素对NASH的影响。RNA测序(RNA-Seq)分析用于研究整体和单细胞水平上基因表达和信号通路的变化。在NASH模型中,给予白果素可显著改善肝脏脂质蓄积、炎症和纤维化。这些结果得到了整体RNA-Seq分析的支持,其中相关信号通路和基因表达明显下调。此外,单细胞RNA测序(scRNA-Seq)分析显示,白果素对NASH的影响与巨噬细胞、肝星状细胞和内皮细胞的重编程有关。特别是,白果素可使NASH小鼠的巨噬细胞显著减少,并使其从促炎表型转变为抗炎表型。而且,在NASH期间出现的NASH相关巨噬细胞(NAMs)也被白果素显著下调。在整体和单细胞RNA-Seq的支持下,白果素对改善NASH具有有益作用。我们的研究可能会促进NASH的药物治疗,并加深对NASH的现有认识。

https://cdn.ncbi.nlm.nih.gov/pmc/blobs/ae9a/10582714/f012847969f9/fphar-14-1267445-g007.jpg
https://cdn.ncbi.nlm.nih.gov/pmc/blobs/ae9a/10582714/c27aa888ae50/fphar-14-1267445-g001.jpg
https://cdn.ncbi.nlm.nih.gov/pmc/blobs/ae9a/10582714/7f526e9b7ebc/fphar-14-1267445-g002.jpg
https://cdn.ncbi.nlm.nih.gov/pmc/blobs/ae9a/10582714/e16eb529f549/fphar-14-1267445-g003.jpg
https://cdn.ncbi.nlm.nih.gov/pmc/blobs/ae9a/10582714/30f7c8377515/fphar-14-1267445-g004.jpg
https://cdn.ncbi.nlm.nih.gov/pmc/blobs/ae9a/10582714/b2447c92a012/fphar-14-1267445-g005.jpg
https://cdn.ncbi.nlm.nih.gov/pmc/blobs/ae9a/10582714/d789fd80476a/fphar-14-1267445-g006.jpg
https://cdn.ncbi.nlm.nih.gov/pmc/blobs/ae9a/10582714/f012847969f9/fphar-14-1267445-g007.jpg
https://cdn.ncbi.nlm.nih.gov/pmc/blobs/ae9a/10582714/c27aa888ae50/fphar-14-1267445-g001.jpg
https://cdn.ncbi.nlm.nih.gov/pmc/blobs/ae9a/10582714/7f526e9b7ebc/fphar-14-1267445-g002.jpg
https://cdn.ncbi.nlm.nih.gov/pmc/blobs/ae9a/10582714/e16eb529f549/fphar-14-1267445-g003.jpg
https://cdn.ncbi.nlm.nih.gov/pmc/blobs/ae9a/10582714/30f7c8377515/fphar-14-1267445-g004.jpg
https://cdn.ncbi.nlm.nih.gov/pmc/blobs/ae9a/10582714/b2447c92a012/fphar-14-1267445-g005.jpg
https://cdn.ncbi.nlm.nih.gov/pmc/blobs/ae9a/10582714/d789fd80476a/fphar-14-1267445-g006.jpg
https://cdn.ncbi.nlm.nih.gov/pmc/blobs/ae9a/10582714/f012847969f9/fphar-14-1267445-g007.jpg

相似文献

1
Beneficial effects of ginkgetin on improving nonalcoholic steatohepatitis characterized by bulk and single-cell RNA sequencing analysis.银杏黄素通过整体和单细胞RNA测序分析对改善非酒精性脂肪性肝炎的有益作用。
Front Pharmacol. 2023 Oct 4;14:1267445. doi: 10.3389/fphar.2023.1267445. eCollection 2023.
2
FGF21 protects against hepatic lipotoxicity and macrophage activation to attenuate fibrogenesis in nonalcoholic steatohepatitis.成纤维细胞生长因子 21 可防止肝脂肪毒性和巨噬细胞激活,从而减轻非酒精性脂肪性肝炎的肝纤维化。
Elife. 2023 Jan 17;12:e83075. doi: 10.7554/eLife.83075.
3
Fucoxanthin inhibits hepatic oxidative stress, inflammation, and fibrosis in diet-induced nonalcoholic steatohepatitis model mice.岩藻黄质可抑制饮食诱导的非酒精性脂肪性肝炎模型小鼠的肝氧化应激、炎症和纤维化。
Biochem Biophys Res Commun. 2020 Jul 23;528(2):305-310. doi: 10.1016/j.bbrc.2020.05.050. Epub 2020 May 29.
4
Neferine ameliorates nonalcoholic steatohepatitis through regulating AMPK pathway.荷叶碱通过调节 AMPK 通路改善非酒精性脂肪性肝炎。
Phytomedicine. 2023 Jun;114:154798. doi: 10.1016/j.phymed.2023.154798. Epub 2023 Mar 31.
5
Disruption of hepatic small heterodimer partner induces dissociation of steatosis and inflammation in experimental nonalcoholic steatohepatitis.肝小异二聚体伴侣的破坏可诱导实验性非酒精性脂肪性肝炎中脂肪变性和炎症的分离。
J Biol Chem. 2020 Jan 24;295(4):994-1008. doi: 10.1074/jbc.RA119.010233. Epub 2019 Dec 12.
6
Exercise of high intensity ameliorates hepatic inflammation and the progression of NASH.高强度运动可改善肝脏炎症和 NASH 的进展。
Mol Metab. 2021 Nov;53:101270. doi: 10.1016/j.molmet.2021.101270. Epub 2021 Jun 10.
7
Dopamine receptor D2 antagonism normalizes profibrotic macrophage-endothelial crosstalk in non-alcoholic steatohepatitis.多巴胺受体 D2 拮抗剂可使非酒精性脂肪性肝炎中促纤维化的巨噬细胞-内皮细胞串扰恢复正常。
J Hepatol. 2022 Feb;76(2):394-406. doi: 10.1016/j.jhep.2021.09.032. Epub 2021 Oct 11.
8
LCN2 contributes to the improvement of nonalcoholic steatohepatitis by 8-Cetylberberine.LCN2通过8-十六烷基小檗碱有助于改善非酒精性脂肪性肝炎。
Life Sci. 2023 May 15;321:121595. doi: 10.1016/j.lfs.2023.121595. Epub 2023 Mar 20.
9
Baicalin attenuates diet induced nonalcoholic steatohepatitis by inhibiting inflammation and oxidative stress via suppressing JNK signaling pathways.黄芩苷通过抑制 JNK 信号通路抑制炎症和氧化应激来减轻饮食诱导的非酒精性脂肪性肝炎。
Biomed Pharmacother. 2018 Feb;98:111-117. doi: 10.1016/j.biopha.2017.12.026. Epub 2017 Dec 14.
10
Vsig4 resident single-Kupffer cells improve hepatic inflammation and fibrosis in NASH.Vsig4 驻留的单库普弗细胞改善 NASH 中的肝炎症和肝纤维化。
Inflamm Res. 2023 Apr;72(4):669-682. doi: 10.1007/s00011-023-01696-1. Epub 2023 Feb 6.

引用本文的文献

1
Ginkgetin from Ginkgo biloba: mechanistic insights into anticancer efficacy.银杏中的银杏双黄酮:抗癌功效的作用机制洞察
Nat Prod Bioprospect. 2025 Aug 5;15(1):50. doi: 10.1007/s13659-025-00535-6.

本文引用的文献

1
Treatment efficacy of diet and exercise program for fatty liver and pretreatment predictors.饮食和运动计划对脂肪肝的治疗效果及治疗前预测因素
Hepatol Res. 2023 Jul;53(7):607-617. doi: 10.1111/hepr.13897. Epub 2023 Mar 17.
2
Prolonged hypernutrition impairs TREM2-dependent efferocytosis to license chronic liver inflammation and NASH development.长期过度营养会损害 TREM2 依赖性吞噬作用,从而导致慢性肝脏炎症和 NASH 的发生。
Immunity. 2023 Jan 10;56(1):58-77.e11. doi: 10.1016/j.immuni.2022.11.013. Epub 2022 Dec 14.
3
CellMarker 2.0: an updated database of manually curated cell markers in human/mouse and web tools based on scRNA-seq data.
CellMarker 2.0:一个更新的数据库,包含基于 scRNA-seq 数据的人类/小鼠细胞标志物的人工注释和网络工具。
Nucleic Acids Res. 2023 Jan 6;51(D1):D870-D876. doi: 10.1093/nar/gkac947.
4
NASH and Hepatocellular Carcinoma: Immunology and Immunotherapy.非酒精性脂肪性肝炎与肝细胞癌:免疫学与免疫治疗。
Clin Cancer Res. 2023 Feb 1;29(3):513-520. doi: 10.1158/1078-0432.CCR-21-1258.
5
Isoginkgetin, a bioactive constituent from Ginkgo Biloba, protects against obesity-induced cardiomyopathy via enhancing Nrf2/ARE signaling.异银杏双黄酮,一种来自银杏叶的生物活性成分,通过增强Nrf2/ARE信号通路来预防肥胖诱导的心肌病。
Redox Biol. 2022 Nov;57:102485. doi: 10.1016/j.redox.2022.102485. Epub 2022 Sep 20.
6
Soluble TREM2 levels reflect the recruitment and expansion of TREM2 macrophages that localize to fibrotic areas and limit NASH.可溶性TREM2水平反映了定位于纤维化区域并限制非酒精性脂肪性肝炎的TREM2巨噬细胞的募集和扩增。
J Hepatol. 2022 Nov;77(5):1373-1385. doi: 10.1016/j.jhep.2022.06.004. Epub 2022 Jun 21.
7
The pathogenesis and treatment mechanism of Parkinson's disease from the perspective of traditional Chinese medicine.从中医角度看帕金森病的发病机制及治疗机理。
Phytomedicine. 2022 Jun;100:154044. doi: 10.1016/j.phymed.2022.154044. Epub 2022 Mar 15.
8
Demystifying emerging bulk RNA-Seq applications: the application and utility of bioinformatic methodology.揭开新兴的批量 RNA-Seq 应用的神秘面纱:生物信息学方法的应用和实用性。
Brief Bioinform. 2021 Nov 5;22(6). doi: 10.1093/bib/bbab259.
9
Non-alcoholic fatty liver disease.非酒精性脂肪性肝病。
Lancet. 2021 Jun 5;397(10290):2212-2224. doi: 10.1016/S0140-6736(20)32511-3. Epub 2021 Apr 21.
10
Applications of single-cell and bulk RNA sequencing in onco-immunology.单细胞和批量RNA测序在肿瘤免疫学中的应用。
Eur J Cancer. 2021 May;149:193-210. doi: 10.1016/j.ejca.2021.03.005. Epub 2021 Apr 15.