Suppr超能文献

精神分裂症相关常见变异等位基因调控活性的系统研究。

Systematic investigation of allelic regulatory activity of schizophrenia-associated common variants.

作者信息

McAfee Jessica C, Lee Sool, Lee Jiseok, Bell Jessica L, Krupa Oleh, Davis Jessica, Insigne Kimberly, Bond Marielle L, Zhao Nanxiang, Boyle Alan P, Phanstiel Douglas H, Love Michael I, Stein Jason L, Ruzicka W Brad, Davila-Velderrain Jose, Kosuri Sriram, Won Hyejung

机构信息

Department of Genetics, University of North Carolina at Chapel Hill, Chapel Hill, NC 27599, USA.

Neuroscience Center, University of North Carolina at Chapel Hill, Chapel Hill, NC 27599, USA.

出版信息

Cell Genom. 2023 Sep 15;3(10):100404. doi: 10.1016/j.xgen.2023.100404. eCollection 2023 Oct 11.

Abstract

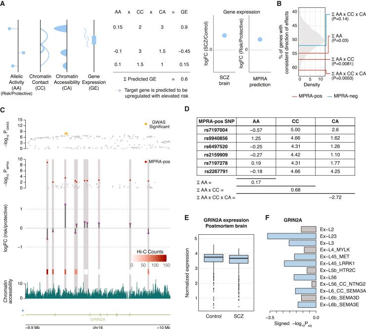
Genome-wide association studies (GWASs) have successfully identified 145 genomic regions that contribute to schizophrenia risk, but linkage disequilibrium makes it challenging to discern causal variants. We performed a massively parallel reporter assay (MPRA) on 5,173 fine-mapped schizophrenia GWAS variants in primary human neural progenitors and identified 439 variants with allelic regulatory effects (MPRA-positive variants). Transcription factor binding had modest predictive power, while fine-map posterior probability, enhancer overlap, and evolutionary conservation failed to predict MPRA-positive variants. Furthermore, 64% of MPRA-positive variants did not exhibit expressive quantitative trait loci signature, suggesting that MPRA could identify yet unexplored variants with regulatory potentials. To predict the combinatorial effect of MPRA-positive variants on gene regulation, we propose an accessibility-by-contact model that combines MPRA-measured allelic activity with neuronal chromatin architecture.

摘要

全基因组关联研究(GWAS)已成功识别出145个导致精神分裂症风险的基因组区域,但连锁不平衡使得辨别因果变异具有挑战性。我们在原代人类神经祖细胞中对5173个精细定位的精神分裂症GWAS变异进行了大规模平行报告基因检测(MPRA),并鉴定出439个具有等位基因调控效应的变异(MPRA阳性变异)。转录因子结合具有适度的预测能力,而精细定位后验概率、增强子重叠和进化保守性未能预测MPRA阳性变异。此外,64%的MPRA阳性变异未表现出表达数量性状位点特征,这表明MPRA可以识别尚未探索的具有调控潜力的变异。为了预测MPRA阳性变异对基因调控的组合效应,我们提出了一种通过接触可及性模型,该模型将MPRA测量的等位基因活性与神经元染色质结构相结合。

https://cdn.ncbi.nlm.nih.gov/pmc/blobs/e716/10589626/7e77a1e283c0/fx1.jpg

文献检索

告别复杂PubMed语法,用中文像聊天一样搜索,搜遍4000万医学文献。AI智能推荐,让科研检索更轻松。

立即免费搜索

文件翻译

保留排版,准确专业,支持PDF/Word/PPT等文件格式,支持 12+语言互译。

免费翻译文档

深度研究

AI帮你快速写综述,25分钟生成高质量综述,智能提取关键信息,辅助科研写作。

立即免费体验