• 文献检索
  • 文档翻译
  • 深度研究
  • 学术资讯
  • Suppr Zotero 插件Zotero 插件
  • 邀请有礼
  • 套餐&价格
  • 历史记录
应用&插件
Suppr Zotero 插件Zotero 插件浏览器插件Mac 客户端Windows 客户端微信小程序
定价
高级版会员购买积分包购买API积分包
服务
文献检索文档翻译深度研究API 文档MCP 服务
关于我们
关于 Suppr公司介绍联系我们用户协议隐私条款
关注我们

Suppr 超能文献

核心技术专利:CN118964589B侵权必究
粤ICP备2023148730 号-1Suppr @ 2026

文献检索

告别复杂PubMed语法,用中文像聊天一样搜索,搜遍4000万医学文献。AI智能推荐,让科研检索更轻松。

立即免费搜索

文件翻译

保留排版,准确专业,支持PDF/Word/PPT等文件格式,支持 12+语言互译。

免费翻译文档

深度研究

AI帮你快速写综述,25分钟生成高质量综述,智能提取关键信息,辅助科研写作。

立即免费体验

通过临床成像和多组学将虹膜顺式调控变异与原发性闭角型青光眼联系起来

Linking Iris Cis-Regulatory Variants to Primary Angle-Closure Glaucoma Via Clinical Imaging and Multiomics.

作者信息

Li Jiaying, Chen Yun, Wang Wenbin, Zhang Ye, Su Guangsong, Wang Sean K, Zhang Yuanyuan, Yao Yilong, Wu Shen, Lu Wange, Zhang Kunlin, Qiao Chunyan, Li Shuning, Li Hengtong, Cheng Ching-Yu, Liu Yuwen, Wang Ningli

机构信息

Beijing Tongren Eye Center, Beijing Tongren Hospital, Capital Medical University, Beijing, China.

Agricultural Genomics Institute at Shenzhen, Chinese Academy of Agricultural Sciences, Shenzhen, China.

出版信息

Invest Ophthalmol Vis Sci. 2024 Dec 2;65(14):18. doi: 10.1167/iovs.65.14.18.

DOI:10.1167/iovs.65.14.18
PMID:39652066
原文链接:https://pmc.ncbi.nlm.nih.gov/articles/PMC11629910/
Abstract

PURPOSE

To elucidate the genetic basis of primary angle-closure glaucoma (PACG) by identifying pathogenic tissue and critical tissue-specific variants.

METHODS

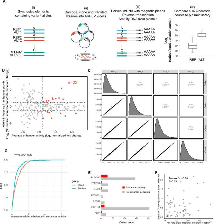
The correlations among PACG susceptibility, axial length (AL), and anterior chamber depth (ACD) were evaluated using meta-analyses. Propensity score matching was utilized on 2161 participants from the Handan Eye Study to determine the risk factors independent of ACD and AL for PACG. Subsequently, we employed the assay for transposase-accessible chromatin with sequencing (ATAC-seq) and allele-specific self-transcribing active regulatory region sequencing (STARR-seq) to screen 202 PACG genome-wide association study (GWAS) variants for chromatin accessibility and functional roles.

RESULTS

The meta-analysis found that PACG susceptibility loci are not associated with ACD or AL. However, abnormal iris phenotypes emerged as significant independent risk factors for primary angle-closure disease (PACD), unrelated to ACD and AL. Substantial enrichment of PACG heritability was observed in the open chromatin regions of the human iris. Within the iris-relevant cellular context, 22 out of the 202 PACG GWAS variants could influence enhancer activity. Two variants in the iris open chromatin regions were implicated in the modulation of PLEKHA7 and C10orf53 expression. The downregulation of these two genes affects cytoskeletal organization.

CONCLUSIONS

Our findings underscore the importance of the iris in the pathogenesis of PACG and identified iris-specific, enhancer-modulating variants that may influence disease risk. Our approach also provides a generalizable framework for studying ocular diseases from the perspective of enhancer-modulating variants.

摘要

目的

通过鉴定致病组织和关键的组织特异性变异,阐明原发性闭角型青光眼(PACG)的遗传基础。

方法

使用荟萃分析评估PACG易感性、眼轴长度(AL)和前房深度(ACD)之间的相关性。对来自邯郸眼病研究的2161名参与者采用倾向评分匹配法,以确定独立于ACD和AL的PACG危险因素。随后,我们采用染色质转座酶可及性测序分析(ATAC-seq)和等位基因特异性自转录活性调控区域测序(STARR-seq),筛选202个PACG全基因组关联研究(GWAS)变异的染色质可及性和功能作用。

结果

荟萃分析发现,PACG易感位点与ACD或AL无关。然而,异常虹膜表型是原发性闭角型疾病(PACD)的显著独立危险因素,与ACD和AL无关。在人类虹膜的开放染色质区域观察到PACG遗传力的显著富集。在与虹膜相关的细胞环境中,202个PACG GWAS变异中的22个可能影响增强子活性。虹膜开放染色质区域的两个变异与PLEKHA7和C10orf53表达的调节有关。这两个基因的下调影响细胞骨架组织。

结论

我们的研究结果强调了虹膜在PACG发病机制中的重要性,并鉴定出可能影响疾病风险的虹膜特异性、增强子调节变异。我们的方法还提供了一个从增强子调节变异角度研究眼部疾病的通用框架。

https://cdn.ncbi.nlm.nih.gov/pmc/blobs/5eb9/11629910/0ef76def6e8f/iovs-65-14-18-f005.jpg
https://cdn.ncbi.nlm.nih.gov/pmc/blobs/5eb9/11629910/5137ba352273/iovs-65-14-18-f001.jpg
https://cdn.ncbi.nlm.nih.gov/pmc/blobs/5eb9/11629910/a72e79500dd9/iovs-65-14-18-f002.jpg
https://cdn.ncbi.nlm.nih.gov/pmc/blobs/5eb9/11629910/6b92c3171cd3/iovs-65-14-18-f003.jpg
https://cdn.ncbi.nlm.nih.gov/pmc/blobs/5eb9/11629910/c402f1e5459d/iovs-65-14-18-f004.jpg
https://cdn.ncbi.nlm.nih.gov/pmc/blobs/5eb9/11629910/0ef76def6e8f/iovs-65-14-18-f005.jpg
https://cdn.ncbi.nlm.nih.gov/pmc/blobs/5eb9/11629910/5137ba352273/iovs-65-14-18-f001.jpg
https://cdn.ncbi.nlm.nih.gov/pmc/blobs/5eb9/11629910/a72e79500dd9/iovs-65-14-18-f002.jpg
https://cdn.ncbi.nlm.nih.gov/pmc/blobs/5eb9/11629910/6b92c3171cd3/iovs-65-14-18-f003.jpg
https://cdn.ncbi.nlm.nih.gov/pmc/blobs/5eb9/11629910/c402f1e5459d/iovs-65-14-18-f004.jpg
https://cdn.ncbi.nlm.nih.gov/pmc/blobs/5eb9/11629910/0ef76def6e8f/iovs-65-14-18-f005.jpg

相似文献

1
Linking Iris Cis-Regulatory Variants to Primary Angle-Closure Glaucoma Via Clinical Imaging and Multiomics.通过临床成像和多组学将虹膜顺式调控变异与原发性闭角型青光眼联系起来
Invest Ophthalmol Vis Sci. 2024 Dec 2;65(14):18. doi: 10.1167/iovs.65.14.18.
2
Lack of association between primary angle-closure glaucoma susceptibility loci and the ocular biometric parameters anterior chamber depth and axial length.原发性闭角型青光眼易感基因座与眼前房深度和眼轴长度等眼部生物测量参数之间缺乏关联。
Invest Ophthalmol Vis Sci. 2013 Aug 27;54(8):5824-8. doi: 10.1167/iovs.13-11901.
3
In-depth analysis of eight susceptibility loci of primary angle closure glaucoma in Han Chinese.深入分析汉族原发性闭角型青光眼的 8 个易感位点。
Exp Eye Res. 2021 Jan;202:108350. doi: 10.1016/j.exer.2020.108350. Epub 2020 Nov 20.
4
Ocular Biometry and Genomic Association in Primary Angle Closure Disease. A Descriptive study.原发性闭角型青光眼的眼生物测量与基因组关联:一项描述性研究
Rom J Ophthalmol. 2024 Oct-Dec;68(4):415-420. doi: 10.22336/rjo.2024.75.
5
Association of Genes implicated in primary angle-closure Glaucoma and the ocular biometric parameters of anterior chamber depth and axial length in a northern Chinese population.中国北方人群中与原发性闭角型青光眼相关的基因与前房深度和眼轴长度等眼部生物测量参数的关联
BMC Ophthalmol. 2018 Oct 22;18(1):271. doi: 10.1186/s12886-018-0934-8.
6
Distinct iris gene expression profiles of primary angle closure glaucoma and primary open angle glaucoma and their interaction with ocular biometric parameters.原发性闭角型青光眼和原发性开角型青光眼不同的虹膜基因表达谱及其与眼部生物特征参数的相互作用。
Clin Exp Ophthalmol. 2016 Nov;44(8):684-692. doi: 10.1111/ceo.12743. Epub 2016 May 2.
7
Quantitative analysis of dynamic iris changes in primary angle-closure disease with long axial lengths: the Handan Eye Study.长眼轴原发性闭角型青光眼的动态虹膜变化定量分析:邯郸眼病研究。
Eye (Lond). 2024 May;38(7):1362-1367. doi: 10.1038/s41433-023-02905-1. Epub 2024 Jan 29.
8
Expression of the primary angle closure glaucoma (PACG) susceptibility gene PLEKHA7 in endothelial and epithelial cell junctions in the eye.原发性闭角型青光眼(PACG)易感基因 PLEKHA7 在眼部血管内皮和上皮细胞连接中的表达。
Invest Ophthalmol Vis Sci. 2014 May 6;55(6):3833-41. doi: 10.1167/iovs.14-14145.
9
ABCC5, a gene that influences the anterior chamber depth, is associated with primary angle closure glaucoma.ABCC5基因影响前房深度,与原发性闭角型青光眼相关。
PLoS Genet. 2014 Mar 6;10(3):e1004089. doi: 10.1371/journal.pgen.1004089. eCollection 2014 Mar.
10
Comparison of axial lengths in occludable angle and angle-closure glaucoma--the Bhaktapur Glaucoma Study.可闭角型青光眼与闭角型青光眼眼轴长度的比较——巴克塔普尔青光眼研究
Optom Vis Sci. 2011 Jan;88(1):150-4. doi: 10.1097/OPX.0b013e318205e320.

本文引用的文献

1
Functional dissection of human cardiac enhancers and noncoding de novo variants in congenital heart disease.人类心脏增强子和先天性心脏病中新生非编码变异的功能解析。
Nat Genet. 2024 Mar;56(3):420-430. doi: 10.1038/s41588-024-01669-y. Epub 2024 Feb 20.
2
Integrating genetic regulation and single-cell expression with GWAS prioritizes causal genes and cell types for glaucoma.将遗传调控和单细胞表达与 GWAS 相结合,可为青光眼的因果基因和细胞类型提供优先级。
Nat Commun. 2024 Jan 9;15(1):396. doi: 10.1038/s41467-023-44380-y.
3
Systematic identification of genotype-dependent enhancer variants in eosinophilic esophagitis.
系统鉴定嗜酸性粒细胞性食管炎中与基因型相关的增强子变异。
Am J Hum Genet. 2024 Feb 1;111(2):280-294. doi: 10.1016/j.ajhg.2023.12.008. Epub 2024 Jan 5.
4
Single-cell multiomics of the human retina reveals hierarchical transcription factor collaboration in mediating cell type-specific effects of genetic variants on gene regulation.单细胞多组学分析人类视网膜揭示了转录因子在介导遗传变异对基因调控的细胞类型特异性影响中的层次合作。
Genome Biol. 2023 Nov 27;24(1):269. doi: 10.1186/s13059-023-03111-8.
5
Systematic investigation of allelic regulatory activity of schizophrenia-associated common variants.精神分裂症相关常见变异等位基因调控活性的系统研究。
Cell Genom. 2023 Sep 15;3(10):100404. doi: 10.1016/j.xgen.2023.100404. eCollection 2023 Oct 11.
6
High-throughput functional dissection of noncoding SNPs with biased allelic enhancer activity for insulin resistance-relevant phenotypes.高通量功能解析具有偏向性等位基因增强子活性的非编码 SNPs 与胰岛素抵抗相关表型。
Am J Hum Genet. 2023 Aug 3;110(8):1266-1288. doi: 10.1016/j.ajhg.2023.07.002. Epub 2023 Jul 27.
7
Anterior Segment Characteristics and Risk Factors for Primary Angle Closure Disease With Long Axial Lengths: The Handan Eye Study.前节特征与长眼轴原发性闭角型青光眼的危险因素:邯郸眼病研究。
Invest Ophthalmol Vis Sci. 2023 Jan 3;64(1):8. doi: 10.1167/iovs.64.1.8.
8
Single-cell multiome of the human retina and deep learning nominate causal variants in complex eye diseases.人类视网膜的单细胞多组学与深度学习确定复杂眼病的因果变异
Cell Genom. 2022 Aug 10;2(8). doi: 10.1016/j.xgen.2022.100164. Epub 2022 Jul 27.
9
Transcriptomic profiling of iris tissue highlights LCK signaling and T cell-mediated immunity in Behcet's uveitis.虹膜组织的转录组分析突出了白塞氏葡萄膜炎中的LCK信号传导和T细胞介导的免疫反应。
J Autoimmun. 2022 Dec;133:102920. doi: 10.1016/j.jaut.2022.102920. Epub 2022 Sep 30.
10
Functional regulatory variants implicate distinct transcriptional networks in dementia.功能调节变异可提示痴呆症中不同的转录网络。
Science. 2022 Aug 19;377(6608):eabi8654. doi: 10.1126/science.abi8654.