Suppr超能文献

经典单核细胞的转录组学特征突出了免疫炎症在类风湿关节炎骨侵蚀中的作用。

Transcriptomic characterization of classical monocytes highlights the involvement of immuno-inflammation in bone erosion in Rheumatoid Arthritis.

作者信息

Sales Lucas Peixoto, Hounkpe Bidossessi Wilfried, Perez Mariana Ortega, Caparbo Valéria Falco, Domiciano Diogo Souza, Borba Eduardo Ferreira, Schett Georg, Figueiredo Camille Pinto, Pereira Rosa Maria Rodrigues

机构信息

Rheumatology Division, Bone Metabolism Laboratory, Faculdade de Medicina, Universidade de São Paulo, São Paulo, Brazil.

Department of Internal Medicine 3-Rheumatology and Immunology, Friedrich Alexander Universität Erlangen-Nürnberg and Universitätsklinikum Erlangen, Erlangen, Germany.

出版信息

Front Immunol. 2023 Oct 5;14:1251034. doi: 10.3389/fimmu.2023.1251034. eCollection 2023.

Abstract

INTRODUCTION

Evidence-based data suggest that under inflammatory conditions, classical monocytes are the main source of osteoclasts and might be involved in bone erosion pathophysiology. Here, we analyze the transcriptomic profile of classical monocytes in erosive and non-erosive rheumatoid arthritis patients in order to better understand their contribution to bone erosion.

METHODS

Thirty-nine premenopausal RA patients were consecutively enrolled and divided into two groups based on the presence of bone erosions on hand joints. Classical monocytes were isolated from peripheral blood through negative selection, and RNA-seq was performed using a poly-A enrichment kit and Illumina® platform. Classical monocytes transcriptome from healthy age-matched women were also included to identify differentially expressed genes (DEGs). Therefore, gene sets analysis was performed to identify the enriched biological pathways.

RESULTS

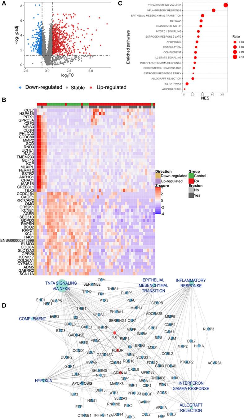
RNA-seq analysis resulted in the identification of 1,140 DEGs of which 89 were up-regulated and 1,051 down-regulated in RA patients with bone erosion compared to those without bone erosions. Among up-regulated genes, there was a highlighted expression of and related to the production of pro-inflammatory cytokines, innate and adaptive immune response. Genes related to collagen metabolism () and bone formation process () were down-regulated in RA patients with erosions. Enriched pathways in patients with erosions were associated with greater activation of immune activation, and inflammation. Interestingly, pathways associated with osteoblast differentiation and regulation of Wnt signaling were less activated in RA patients with erosions.

CONCLUSION

These findings suggest that alterations in expression of monocyte genes related to the inflammatory process and impairment of bone formation might have an important role in the pathophysiology of bone erosions in RA patients.

摘要

引言

循证数据表明,在炎症条件下,经典单核细胞是破骨细胞的主要来源,可能参与骨侵蚀的病理生理过程。在此,我们分析了侵蚀性和非侵蚀性类风湿关节炎患者经典单核细胞的转录组谱,以便更好地了解它们对骨侵蚀的作用。

方法

连续纳入39名绝经前类风湿关节炎患者,并根据手部关节是否存在骨侵蚀分为两组。通过阴性选择从外周血中分离出经典单核细胞,并使用聚腺苷酸富集试剂盒和Illumina®平台进行RNA测序。还纳入了年龄匹配的健康女性的经典单核细胞转录组,以鉴定差异表达基因(DEG)。因此,进行基因集分析以鉴定富集的生物学途径。

结果

RNA测序分析鉴定出1140个DEG,与无骨侵蚀的类风湿关节炎患者相比,有骨侵蚀的类风湿关节炎患者中有89个上调,1051个下调。在上调基因中,与促炎细胞因子产生、先天性和适应性免疫反应相关的 和 有突出表达。与胶原代谢()和骨形成过程()相关的基因在有侵蚀的类风湿关节炎患者中下调。有侵蚀患者中富集的途径与免疫激活和炎症的更大激活相关。有趣的是,在有侵蚀的类风湿关节炎患者中,与成骨细胞分化和Wnt信号调节相关的途径激活较少。

结论

这些发现表明,与炎症过程相关的单核细胞基因表达改变和骨形成受损可能在类风湿关节炎患者骨侵蚀的病理生理过程中起重要作用。

https://cdn.ncbi.nlm.nih.gov/pmc/blobs/f89c/10588645/ed10e8f8792e/fimmu-14-1251034-g001.jpg

文献检索

告别复杂PubMed语法,用中文像聊天一样搜索,搜遍4000万医学文献。AI智能推荐,让科研检索更轻松。

立即免费搜索

文件翻译

保留排版,准确专业,支持PDF/Word/PPT等文件格式,支持 12+语言互译。

免费翻译文档

深度研究

AI帮你快速写综述,25分钟生成高质量综述,智能提取关键信息,辅助科研写作。

立即免费体验