Department of Ecology and Evolutionary Biology, Princeton University, Princeton, NJ 08544.
Center for Computational Biology, Flatiron Institute, New York, NY 10010.
Proc Natl Acad Sci U S A. 2023 Nov 7;120(45):e2312077120. doi: 10.1073/pnas.2312077120. Epub 2023 Oct 23.
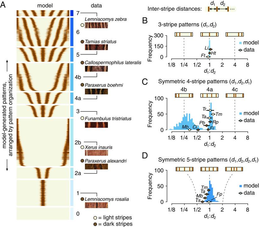
Vertebrate groups have evolved strikingly diverse color patterns. However, it remains unknown to what extent the diversification of such patterns has been shaped by the proximate, developmental mechanisms that regulate their formation. While these developmental mechanisms have long been inaccessible empirically, here we take advantage of recent insights into rodent pattern formation to investigate the role of development in shaping pattern diversification across rodents. Based on a broad survey of museum specimens, we first establish that various rodents have independently evolved diverse patterns consisting of longitudinal stripes, varying across species in number, color, and relative positioning. We then interrogate this diversity using a simple model that incorporates recent molecular and developmental insights into stripe formation in African striped mice. Our results suggest that, on the one hand, development has facilitated pattern diversification: The diversity of patterns seen across species can be generated by a single developmental process, and small changes in this process suffice to recapitulate observed evolutionary changes in pattern organization. On the other hand, development has constrained diversification: Constraints on stripe positioning limit the scope of evolvable patterns, and although pattern organization appears at first glance phylogenetically unconstrained, development turns out to impose a cryptic constraint. Altogether, this work reveals that pattern diversification in rodents can in part be explained by the underlying development and illustrates how pattern formation models can be leveraged to interpret pattern evolution.
脊椎动物群体进化出了惊人多样的颜色图案。然而,这些图案的多样化在多大程度上受到调节其形成的直接、发育机制的影响仍然未知。虽然这些发育机制长期以来在经验上无法获得,但在这里,我们利用最近对啮齿动物模式形成的见解,研究了发育在塑造啮齿动物图案多样化方面的作用。基于对博物馆标本的广泛调查,我们首先确定了各种啮齿动物独立进化出了各种由纵向条纹组成的不同图案,这些条纹在数量、颜色和相对位置上在物种间有所不同。然后,我们使用一个简单的模型来研究这种多样性,该模型结合了最近关于非洲条纹鼠条纹形成的分子和发育见解。我们的结果表明,一方面,发育促进了图案多样化:物种之间所见的图案多样性可以通过单一的发育过程产生,并且该过程中的微小变化足以再现观察到的图案组织进化变化。另一方面,发育限制了多样化:条纹定位的限制限制了可进化图案的范围,尽管图案组织乍一看在系统发育上不受限制,但发育结果却施加了一种隐性限制。总之,这项工作表明,啮齿动物的图案多样化部分可以用潜在的发育来解释,并说明了模式形成模型如何被用来解释模式进化。