Suppr超能文献

与结直肠癌肿瘤微环境特征相关的HOXC8综合分析

Comprehensive analysis of HOXC8 associated with tumor microenvironment characteristics in colorectal cancer.

作者信息

Wu Sifan, Zhu Dandan, Feng Huolun, Li Yafang, Zhou Jianlong, Li Yong, Hou Tieying

机构信息

School of Medicine, South China University of Technology, Guangzhou, Guangdong, 510006, China.

Guangdong Center for Clinical Laboratory, Guangdong Provincial People's Hospital (Guangdong Academy of Medical Sciences), Southern Medical University, Guangzhou, Guangdong, 510080, China.

出版信息

Heliyon. 2023 Oct 20;9(11):e21346. doi: 10.1016/j.heliyon.2023.e21346. eCollection 2023 Nov.

Abstract

BACKGROUND

Accumulating evidence have highlighted the essential roles of HOX genes in embryonic development and carcinogenesis. As a member of the HOX gene family, the abnormal expression of gene is associated with the progression and metastasis of various tumors. However, potential roles of HOXC8 in colorectal cancer (CRC) prognosis and tumor microenvironment (TME) remodeling remain unclear.

METHODS

We conducted an integrated analysis of clinical and molecular characteristics, relevant oncogenic and immune regulation roles and drug sensitivity features of HOXC8 in CRC.

RESULTS

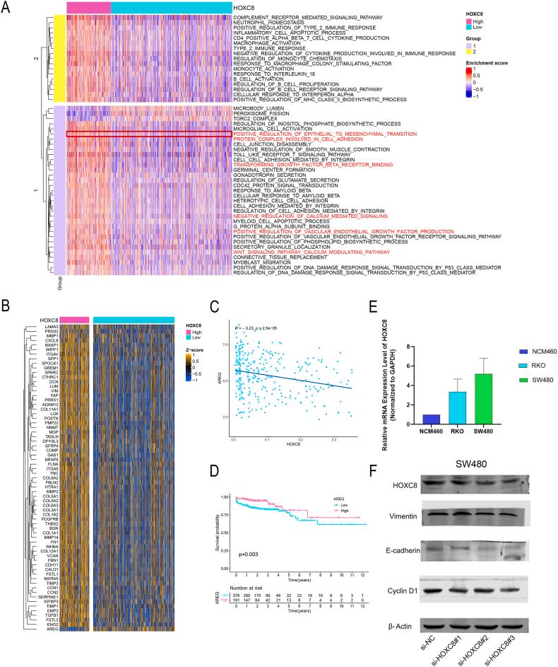
expression was markedly high expressed in CRC samples compared to normal samples, and the upregulated expression of was associated with poor prognosis. High expression was significantly associated with invasion-related pathways especially epithelial-mesenchymal transition (EMT). In vitro experiments showed significantly up-regulated expression in some CRC cell lines and its promoting effect on EMT and cell proliferation. TME categorization through transcriptomic analysis of CRC patients with high expression identified two different TME subtypes known as immune-enriched with fibrotic subtype and immune-depleted subtype. Patients with immune-enriched, fibrotic subtype exhibited significantly longer progression-free survival (PFS), upregulated PD-L1 and CTLA4 expression and higher TMB than those with the immune-depleted subtype.

CONCLUSIONS

overexpression was associated with poor prognosis and specific TME subtypes in CRC. This study provided valuable resource for further exploring the potential mechanisms and therapeutic targets of HOX genes in CRC.

摘要

背景

越来越多的证据凸显了HOX基因在胚胎发育和肿瘤发生中的重要作用。作为HOX基因家族的一员,[基因名称]基因的异常表达与多种肿瘤的进展和转移相关。然而,HOXC8在结直肠癌(CRC)预后和肿瘤微环境(TME)重塑中的潜在作用仍不清楚。

方法

我们对HOXC8在CRC中的临床和分子特征、相关致癌和免疫调节作用以及药物敏感性特征进行了综合分析。

结果

与正常样本相比,[基因名称]在CRC样本中显著高表达,且其表达上调与预后不良相关。高[基因名称]表达与侵袭相关途径尤其是上皮-间质转化(EMT)显著相关。体外实验显示,在一些CRC细胞系中[基因名称]表达显著上调,且对EMT和细胞增殖有促进作用。通过对高[基因名称]表达的CRC患者进行转录组分析对TME进行分类,确定了两种不同的TME亚型,即免疫富集纤维化亚型和免疫耗竭亚型。免疫富集纤维化亚型患者的无进展生存期(PFS)显著更长,PD-L1和CTLA4表达上调,肿瘤突变负荷(TMB)高于免疫耗竭亚型患者。

结论

[基因名称]过表达与CRC的不良预后和特定TME亚型相关。本研究为进一步探索HOX基因在CRC中的潜在机制和治疗靶点提供了有价值的资源。

https://cdn.ncbi.nlm.nih.gov/pmc/blobs/f58b/10598528/a6f0e42600cb/gr1.jpg

文献AI研究员

20分钟写一篇综述,助力文献阅读效率提升50倍。

立即体验

用中文搜PubMed

大模型驱动的PubMed中文搜索引擎

马上搜索

文档翻译

学术文献翻译模型,支持多种主流文档格式。

立即体验