Suppr超能文献

Kruppel 样因子 2+ CD4 T 细胞可预防微生物群诱导的肠道炎症。

Kruppel-like factor 2+ CD4 T cells avert microbiota-induced intestinal inflammation.

机构信息

Division of Infectious Diseases, Center for Inflammation and Tolerance, University of Cincinnati School of Medicine, Cincinnati, OH 45229, USA.

Division of Neonatology and Pulmonary Biology, University of Cincinnati School of Medicine, Cincinnati, OH 45229, USA.

出版信息

Cell Rep. 2023 Nov 28;42(11):113323. doi: 10.1016/j.celrep.2023.113323. Epub 2023 Oct 26.

Abstract

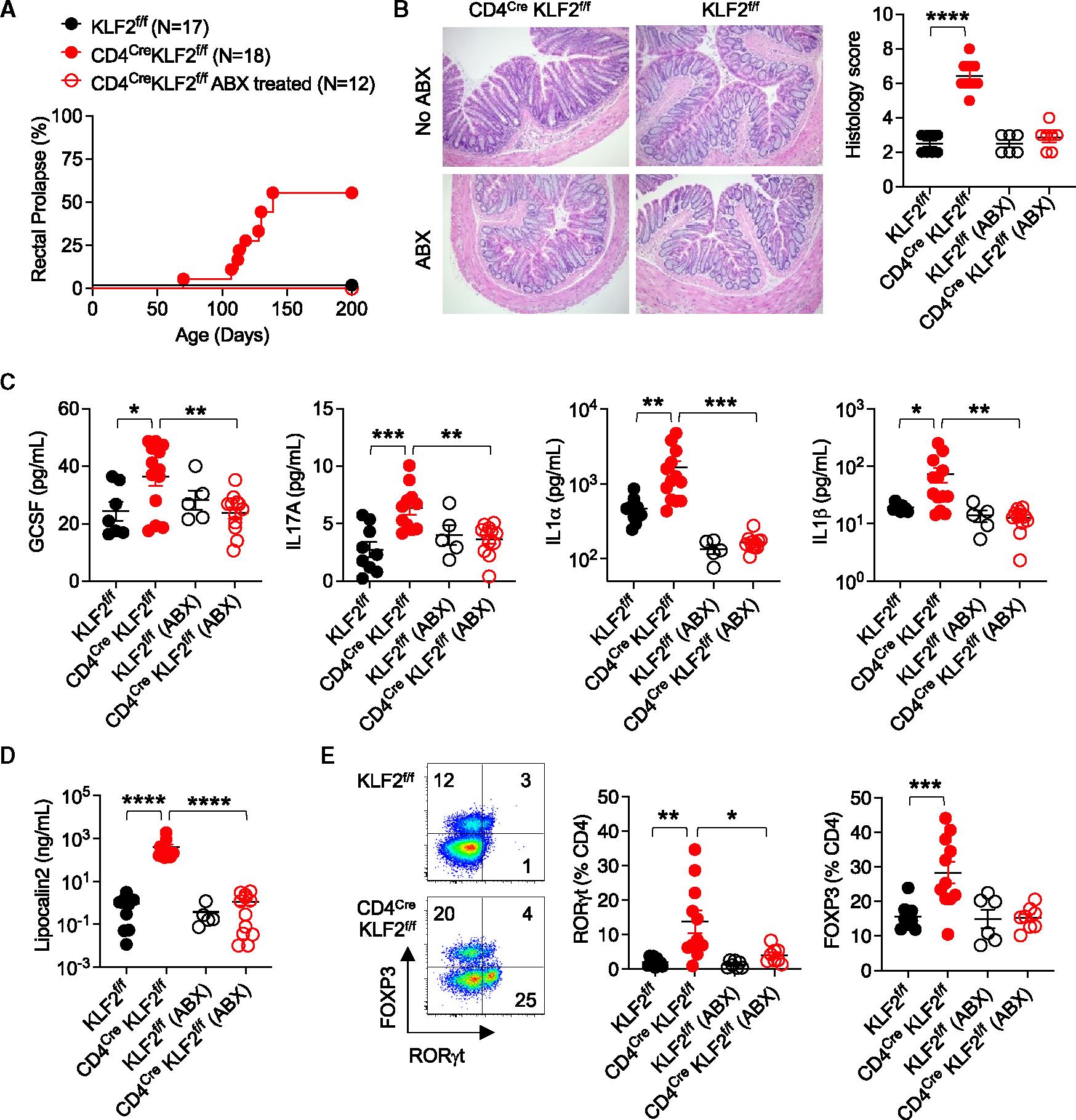
Intestinal colonization by antigenically foreign microbes necessitates expanded peripheral immune tolerance. Here we show commensal microbiota prime expansion of CD4 T cells unified by the Kruppel-like factor 2 (KLF2) transcriptional regulator and an essential role for KLF2+ CD4 cells in averting microbiota-driven intestinal inflammation. CD4 cells with commensal specificity in secondary lymphoid organs and intestinal tissues are enriched for KLF2 expression, and distinct from FOXP3+ regulatory T cells or other differentiation lineages. Mice with conditional KLF2 deficiency in T cells develop spontaneous rectal prolapse and intestinal inflammation, phenotypes overturned by eliminating microbiota or reconstituting with donor KLF2+ cells. Activated KLF2+ cells selectively produce IL-10, and eliminating IL-10 overrides their suppressive function in vitro and protection against intestinal inflammation in vivo. Together with reduced KLF2+ CD4 cell accumulation in Crohn's disease, a necessity for the KLF2+ subpopulation of T regulatory type 1 (Tr1) cells in sustaining commensal tolerance is demonstrated.

摘要

抗原性外来微生物的肠道定植需要扩大外周免疫耐受。在这里,我们发现共生微生物通过 Kruppel 样因子 2(KLF2)转录调节剂诱导 CD4 T 细胞的扩增,并发现 KLF2+CD4 细胞在避免微生物驱动的肠道炎症中起着至关重要的作用。次级淋巴器官和肠道组织中具有共生特异性的 CD4 细胞富含 KLF2 表达,与 FOXP3+调节性 T 细胞或其他分化谱系不同。在 T 细胞中具有条件性 KLF2 缺陷的小鼠会自发发生直肠脱垂和肠道炎症,而消除微生物群或用供体 KLF2+细胞重建则可以逆转这些表型。活化的 KLF2+细胞选择性地产生 IL-10,并且消除 IL-10 可以在体外消除其抑制功能,并在体内防止肠道炎症。与克罗恩病中 KLF2+CD4 细胞积累减少一起,证明了 KLF2+T 调节性 1(Tr1)细胞亚群在维持共生耐受中的必要性。

https://cdn.ncbi.nlm.nih.gov/pmc/blobs/fc95/10822050/ccbd699eedea/nihms-1948179-f0002.jpg

文献AI研究员

20分钟写一篇综述,助力文献阅读效率提升50倍。

立即体验

用中文搜PubMed

大模型驱动的PubMed中文搜索引擎

马上搜索

文档翻译

学术文献翻译模型,支持多种主流文档格式。

立即体验