Suppr超能文献

卡马西平通过 miR-20a-5p 调控 USP10 影响 SKP2 的去泛素化从而抑制成骨分化。

Carbamazepine regulates USP10 through miR-20a-5p to affect the deubiquitination of SKP2 and inhibit osteogenic differentiation.

机构信息

Department of Orthopedics, Shanghai Changzheng Hospital, No.415, Fengyang Road, Huangpu District, Shanghai, 200003, People's Republic of China.

Department of Orthopedics, No. 971 Hospital of the PLA Navy, Qingdao, 266071, People's Republic of China.

出版信息

J Orthop Surg Res. 2023 Nov 1;18(1):820. doi: 10.1186/s13018-023-04169-7.

Abstract

BACKGROUND

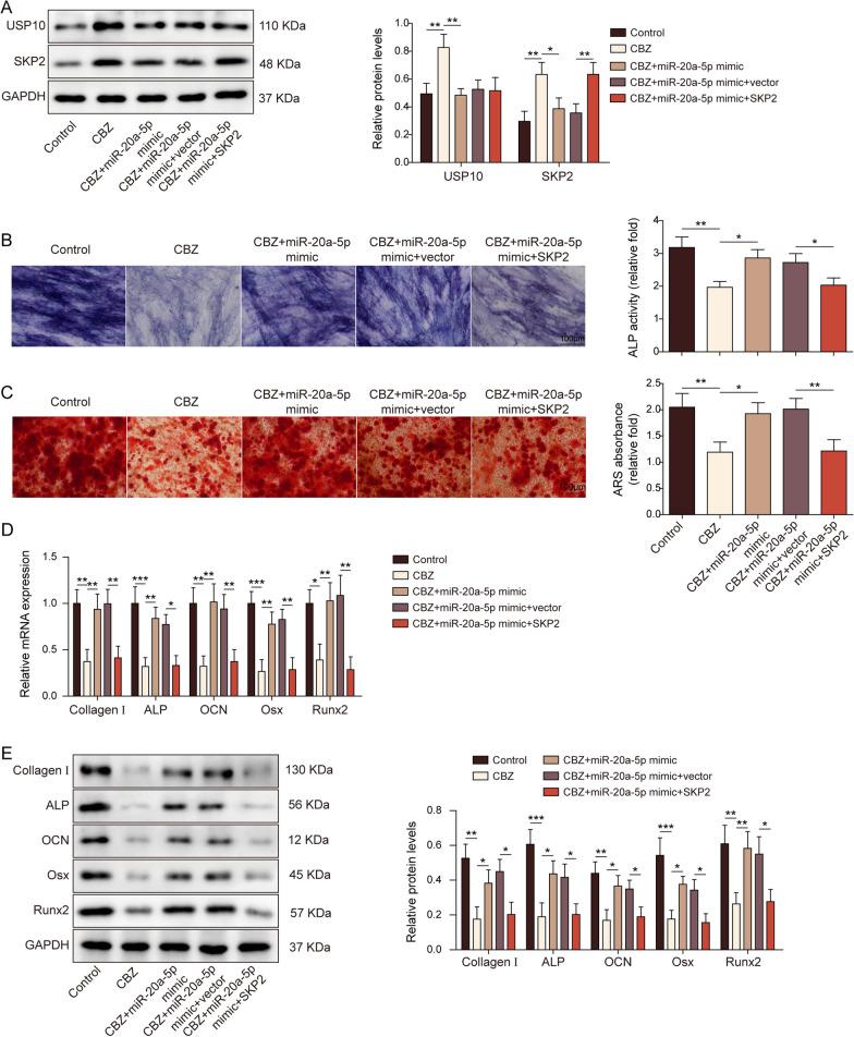
Antiepileptic drugs (AEDs) harm bone health and are significantly associated with osteoporosis development. In this study, we aimed to explore the mechanisms involved in carbamazepine (CBZ) and microRNA (miR)-20a-5p/ubiquitin-specific peptidase 10 (USP10)/S-phase kinase-associated protein 2 (SKP2) axis in osteoporosis.

METHODS

Human bone marrow mesenchymal stem cells (BMSCs) were treated with different concentrations of CBZ. Knocking down or overexpressing miR-20a-5p, USP10, and SKP2 cell lines were constructed. The expressions of miR-20a-5p, USP10, SKP2, runt-related transcription factor 2 (Runx2), Alkaline phosphatase (ALP), Osterix (Osx), osteocalcin (OCN) and Collagen I were detected with western blot (WB) and reverse transcriptase-quantitative polymerase chain reaction (RT-qPCR). Alizarin Red S (ARS) staining was performed to measure calcium deposition. Dual-luciferase assay and RNA immunoprecipitation (RIP) were applied to verify the binding relationship between miR-20a-5p and USP10. USP10 and SKP2 combination was verified by Co-Immunopurification (Co-IP). The stability of the SKP2 protein was verified by Cycloheximide chase assay.

RESULTS

CBZ could reduce cell activity. ALP activity and ARS staining were enhanced in the osteogenic induction (OM) group. The expressions of Runx2, ALP, Osx, OCN and Collagen I were increased. CBZ reduced miR-20a-5p expressions. Verification experiments showed miR-20a-5p could target USP10. USP10 increased SKP2 stability and promoted SKP2 expression. CBZ regulated miR-20a-5p/USP10/SPK2 and inhibited BMSCs osteogenic differentiation.

CONCLUSIONS

CBZ regulated USP10 through miR-20a-5p to affect the deubiquitination of SKP2 and inhibit osteogenic differentiation, which provided a new idea for osteoporosis treatment.

摘要

背景

抗癫痫药物(AEDs)会损害骨骼健康,并与骨质疏松症的发展密切相关。在这项研究中,我们旨在探讨卡马西平(CBZ)和 microRNA(miR)-20a-5p/泛素特异性肽酶 10(USP10)/S 期激酶相关蛋白 2(SKP2)轴在骨质疏松症中的作用机制。

方法

用不同浓度的 CBZ 处理人骨髓间充质干细胞(BMSCs)。构建 miR-20a-5p、USP10 和 SKP2 细胞系的敲低或过表达。用 Western blot(WB)和逆转录定量聚合酶链反应(RT-qPCR)检测 miR-20a-5p、USP10、SKP2、成骨转录因子 2(Runx2)、碱性磷酸酶(ALP)、osterix(Osx)、骨钙素(OCN)和 I 型胶原的表达。茜素红 S(ARS)染色用于测量钙沉积。双荧光素酶报告基因和 RNA 免疫沉淀(RIP)实验用于验证 miR-20a-5p 和 USP10 之间的结合关系。通过 Co-Immunopurification(Co-IP)验证 USP10 和 SKP2 的结合。通过环己酰亚胺追赶实验验证 SKP2 蛋白的稳定性。

结果

CBZ 可降低细胞活性。成骨诱导(OM)组的 ALP 活性和 ARS 染色增强。Runx2、ALP、Osx、OCN 和 I 型胶原的表达增加。CBZ 降低了 miR-20a-5p 的表达。验证实验表明 miR-20a-5p 可以靶向 USP10。USP10 增加了 SKP2 的稳定性并促进了 SKP2 的表达。CBZ 调节 miR-20a-5p/USP10/SKP2 并抑制 BMSCs 成骨分化。

结论

CBZ 通过 miR-20a-5p 调节 USP10,影响 SKP2 的去泛素化,抑制成骨分化,为骨质疏松症的治疗提供了新思路。

https://cdn.ncbi.nlm.nih.gov/pmc/blobs/4583/10619296/31aa3aad44f9/13018_2023_4169_Fig1_HTML.jpg

文献检索

告别复杂PubMed语法,用中文像聊天一样搜索,搜遍4000万医学文献。AI智能推荐,让科研检索更轻松。

立即免费搜索

文件翻译

保留排版,准确专业,支持PDF/Word/PPT等文件格式,支持 12+语言互译。

免费翻译文档

深度研究

AI帮你快速写综述,25分钟生成高质量综述,智能提取关键信息,辅助科研写作。

立即免费体验