Department of Gastroenterology and Hepatology, Osaka University Graduate School of Medicine, Yamadaoka, Suita, Osaka 565‑0871, Japan.
Department of Gastroenterology and Hepatology, Osaka Police Hospital, Tennoji, Osaka 543‑0035, Japan.
Int J Oncol. 2023 Dec;63(6). doi: 10.3892/ijo.2023.5587. Epub 2023 Nov 3.
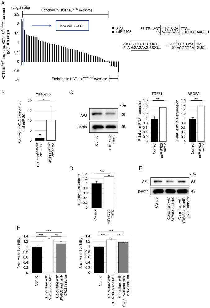
Cancer‑associated fibroblasts (CAFs) are pivotal in tumor progression. TP53‑deficiency in cancer cells is associated with robust stromal activation. The apelin‑apelin receptor (APJ) system has been implicated in suppressing fibroblast‑to‑myofibroblast transition in non‑neoplastic organ fibrosis. The present study aimed to elucidate the oncogenic role of the apelin‑APJ system in tumor fibroblasts. APJ expression and the effect of APJ suppression in fibroblasts were investigated for p53 status in cancer cells using human cell lines (TP53‑wild colon cancer, HCT116, and Caco‑2; TP53‑mutant colon cancer, SW480, and DLD‑1; and colon fibroblasts, CCD‑18Co), resected human tissue samples of colorectal cancers, and immune‑deficient nude mouse xenograft models. The role of exosomes collected by ultracentrifugation were also analyzed as mediators of p53 expression in cancer cells and APJ expression in fibroblasts. APJ expression in fibroblasts co‑cultured with p53‑suppressed colon cancer cells (HCT116 cells) was significantly lower than in control colon cancer cells (HCT116 cells). APJ‑suppressed fibroblasts treated with an antagonist or small interfering RNA showed myofibroblast‑like properties, including increased proliferation and migratory abilities, via accelerated phosphorylation of Sma‑ and Mad‑related protein 2/3 (Smad2/3). In addition, xenografts of HCT116 cells with APJ‑suppressed fibroblasts showed accelerated tumor growth. By contrast, apelin suppressed the upregulation of phosphorylated Smad2/3 in fibroblasts. MicroRNA 5703 enriched in exosomes derived from HCT116 cells inhibited APJ expression, and inhibition of miR‑5703 diminished APJ suppression in fibroblasts caused by cancer cells. APJ suppression from a specific microRNA in cancer cell‑derived exosomes induced CAF‑like properties in fibroblasts. Thus, the APJ system in fibroblasts in the tumor microenvironment may be a promising therapeutic target.
肿瘤相关成纤维细胞(CAFs)在肿瘤进展中起着关键作用。癌细胞中 TP53 的缺失与基质的强烈激活有关。阿皮素-阿皮素受体(APJ)系统已被发现在抑制非肿瘤性器官纤维化中的成纤维细胞向肌成纤维细胞转化中起作用。本研究旨在阐明 APJ 系统在肿瘤成纤维细胞中的致癌作用。使用人细胞系(TP53-野生型结肠癌细胞、HCT116 和 Caco-2;TP53-突变型结肠癌细胞、SW480 和 DLD-1;以及结肠成纤维细胞、CCD-18Co)、切除的结直肠癌患者组织样本和免疫缺陷裸鼠异种移植模型,研究了 APJ 表达以及 APJ 抑制对癌细胞中 p53 状态和成纤维细胞中 APJ 表达的影响。还分析了超速离心收集的外泌体作为癌细胞中 p53 表达和成纤维细胞中 APJ 表达的介质的作用。与对照结肠癌细胞(HCT116 细胞)相比,与 p53 抑制的结肠癌细胞(HCT116 细胞)共培养的成纤维细胞中 APJ 表达明显降低。用拮抗剂或小干扰 RNA 处理的 APJ 抑制的成纤维细胞表现出类似肌成纤维细胞的特性,包括通过加速 Smad2/3 的磷酸化来增加增殖和迁移能力。此外,APJ 抑制的成纤维细胞的 HCT116 细胞异种移植物显示出加速的肿瘤生长。相比之下,阿皮素抑制了成纤维细胞中磷酸化 Smad2/3 的上调。来自 HCT116 细胞的外泌体中富含的 microRNA 5703 抑制了 APJ 的表达,并且抑制 miR-5703 减轻了癌细胞引起的成纤维细胞中 APJ 的抑制。来自癌细胞衍生的外泌体中的特定 microRNA 的 APJ 抑制诱导了成纤维细胞中的 CAF 样特性。因此,肿瘤微环境中成纤维细胞中的 APJ 系统可能是一个有前途的治疗靶点。