Suppr超能文献

孕妇携带和体内 多样性: 母婴间和母婴内传播动态。

Carriage and within-host diversity of harbouring from pregnant mothers: inter- and intra-mother transmission dynamics of .

机构信息

Division of Bacteriology, ICMR-National Institute of Cholera and Enteric Diseases, Kolkata, India.

Institute of Infection and Immunity, Cardiff University, Cardiff, UK.

出版信息

Emerg Microbes Infect. 2023 Dec;12(2):2278899. doi: 10.1080/22221751.2023.2278899. Epub 2023 Dec 17.

Abstract

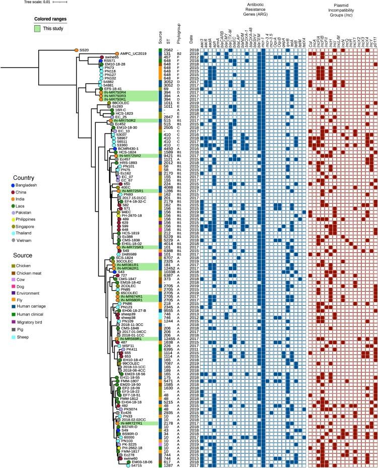
Exchange of antimicrobial resistance genes via mobile genetic elements occur in the gut which can be transferred from mother to neonate during birth. This study is the first to analyse transmissible colistin resistance gene, , in pregnant mothers and neonates. Samples were collected from pregnant mothers (rectal) and septicaemic neonates (rectal and blood) and analysed for the presence of , its transmissibility, genome diversity, and exchange of between isolates within an individual and across different individuals (not necessarily mother-baby pairs). was detected in rectal samples of pregnant mothers ( = 10, 0.9%), but not in neonates. All -positive mothers gave birth to healthy neonates from whom rectal specimen were not collected. Hence, the transmission of between these mother-neonate pairs could not be studied. - was noted only in (phylogroup A & B1), and carried few resistance and virulence genes. Isolates belonged to diverse sequence types ( = 11) with two novel STs (ST12452, ST12455). was borne on conjugative IncHI2 bracketed between IS on Tn, and the plasmids exhibited similarities in sequences across the study isolates. Phylogenetic comparison showed that study isolates were related to -positive isolates of animal origin from Southeast Asian countries. Spread of within this study occurred either via similar -positive clones or similar -bearing plasmids in mothers. Though this study could not build evidence for mother-baby transmission but the presence of such genes in the maternal specimen may enhance the chances of transmission to neonates.

摘要

移动遗传元件可在肠道中交换抗生素耐药基因,这些基因可在分娩过程中从母亲传播给新生儿。本研究首次分析了可传播的黏菌素耐药基因 mcr-1 在孕妇和新生儿中的情况。从孕妇(直肠)和败血症新生儿(直肠和血液)中采集样本,分析 mcr-1 的存在情况、其可传播性、基因组多样性,以及个体内部和不同个体(不一定是母婴对)之间 mcr-1 在分离株之间的交换情况。在孕妇的直肠样本中检测到 mcr-1( = 10,0.9%),但在新生儿中未检测到。所有 mcr-1 阳性的母亲所生的新生儿均健康,未从其直肠采集样本。因此,无法研究这些母婴对之间 mcr-1 的传播情况。仅在 ( phylogroup A & B1)中注意到 mcr-1,且携带少量耐药和毒力基因。分离株属于不同的序列型( = 11),其中有两个新型 ST(ST12452、ST12455)。mcr-1 位于携带 IS 的 Tn 框内的可接合 IncHI2 上,质粒在整个研究分离株中具有相似的序列。系统发育比较表明,研究分离株与来自东南亚国家的动物源性 mcr-1 阳性分离株有关。本研究中 mcr-1 的传播要么是通过类似的 mcr-1 阳性克隆,要么是通过母亲体内类似的 mcr-1 携带质粒。虽然本研究未能为母婴传播提供证据,但母体样本中存在此类基因可能会增加向新生儿传播的机会。

https://cdn.ncbi.nlm.nih.gov/pmc/blobs/9fd2/10773534/2066f79018a9/TEMI_A_2278899_F0001_OB.jpg

文献AI研究员

20分钟写一篇综述,助力文献阅读效率提升50倍。

立即体验

用中文搜PubMed

大模型驱动的PubMed中文搜索引擎

马上搜索

文档翻译

学术文献翻译模型,支持多种主流文档格式。

立即体验