Suppr超能文献

肾缺血/再灌注损伤后,Syndecan-1脱落通过信号转导和转录激活因子3(STAT3)破坏上皮紧密连接。

Syndecan-1 shedding destroys epithelial adherens junctions through STAT3 after renal ischemia/reperfusion injury.

作者信息

Guo Man, Shen Daoqi, Su Yiqi, Xu Jiarui, Zhao Shuan, Zhang Weidong, Wang Yaqiong, Jiang Wuhua, Wang Jialin, Geng Xuemei, Ding Xiaoqiang, Xu Xialian

机构信息

Division of Nephrology, Zhongshan Hospital, Fudan University, Shanghai, China.

Shanghai Medical Center of Kidney Disease, Shanghai, China.

出版信息

iScience. 2023 Oct 14;26(11):108211. doi: 10.1016/j.isci.2023.108211. eCollection 2023 Nov 17.

Abstract

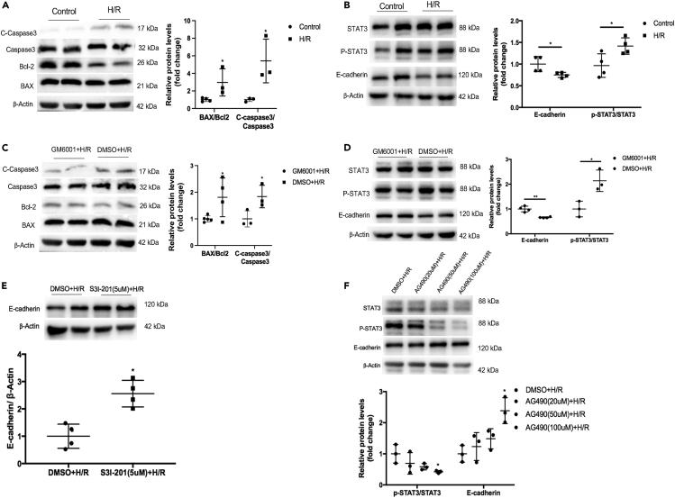
Adherens junctions between tubular epithelial cells are disrupted in renal ischemia/reperfusion (I/R) injury. Syndecan-1 (SDC-1) is involved in maintaining cell morphology. We aimed to study the role of SDC-1 shedding induced by renal I/R in the destruction of intracellular adherens junctions. We found that SDC-1 shedding was increased while the expression of E-cadherin was decreased. This observation was accompanied by the activation of STAT3 in the kidneys. Inhibiting the shedding of SDC-1 induced by I/R could alleviate this effect. Mild renal I/R could induce more severe renal injury, lower E-cadherin expression, damaged cell junctions, and activated STAT3 in knockout mice with the tubule-specific deletion of SDC-1 mice. The results were consistent with those . Inhibiting the shedding of SDC-1 could alleviate the decreased expression of E-cadherin and damage of cell adherens junctions through inhibiting the activation of STAT3 during ischemic acute kidney injury.

摘要

肾小管上皮细胞间的黏着连接在肾缺血/再灌注(I/R)损伤中被破坏。Syndecan-1(SDC-1)参与维持细胞形态。我们旨在研究肾I/R诱导的SDC-1脱落在细胞内黏着连接破坏中的作用。我们发现SDC-1脱落增加,而E-钙黏蛋白的表达降低。这一观察结果伴随着肾脏中STAT3的激活。抑制I/R诱导的SDC-1脱落可减轻这种效应。轻度肾I/R可在肾小管特异性缺失SDC-1的基因敲除小鼠中诱导更严重的肾损伤、降低E-钙黏蛋白表达、破坏细胞连接并激活STAT3。结果与那些结果一致。在缺血性急性肾损伤期间,抑制SDC-1脱落可通过抑制STAT3的激活来减轻E-钙黏蛋白表达的降低和细胞黏着连接的损伤。

https://cdn.ncbi.nlm.nih.gov/pmc/blobs/959d/10628745/95264af4bf0c/fx1.jpg

文献检索

告别复杂PubMed语法,用中文像聊天一样搜索,搜遍4000万医学文献。AI智能推荐,让科研检索更轻松。

立即免费搜索

文件翻译

保留排版,准确专业,支持PDF/Word/PPT等文件格式,支持 12+语言互译。

免费翻译文档

深度研究

AI帮你快速写综述,25分钟生成高质量综述,智能提取关键信息,辅助科研写作。

立即免费体验