Suppr超能文献

二氢杨梅素通过EGFR/HSP27/STAT3信号通路预防顺铂诱导的肾损伤和线粒体介导的细胞凋亡。

Dihydromyricetin protects against cisplatin-induced renal injury and mitochondria-mediated apoptosis via the EGFR/HSP27/STAT3 signaling pathway.

作者信息

Xu Zheming, Zhang Minjing, Zhang Xue, Han Huirong, Ye Weifeng, Chen Zhenjie, Lv Zhisu, Liu Yang, Liu Zhengye, Gong Jianguang, Zhu Bin, Zhou Suhan, Zhu Runzhi, Tao Chang, Zhang Gensheng, Yan Xiang

机构信息

Department of Urology, Pediatric Urolith Center, Children's Hospital, Zhejiang University School of Medicine, National Clinical Research Center for Child Health, Hangzhou, China.

Children's Hospital, Zhejiang University School of Medicine, National Clinical Research Center for Child Health, National Children's Regional Medical Center, Hangzhou, China.

出版信息

Ren Fail. 2025 Dec;47(1):2490202. doi: 10.1080/0886022X.2025.2490202. Epub 2025 Apr 14.

Abstract

BACKGROUND

Cisplatin (CP) has been used as an effective chemotherapy drug for different types of cancers. Despite its therapeutic benefits, the clinical utility of CP is often hindered by adverse effects, notably acute kidney injury (AKI), which restricts its widespread application. Dihydromyricetin (DHM) is a flavonoid acquired from , exhibiting a range of pharmacological activities. The major objective of this research was to examine the possible molecular mechanism involved in CP-induced AKI and the protective function of DHM.

METHODS

In this study, the protective function of DHM against CP-induced AKI was assessed in both mice and HK-2 cells. Kidney dysfunction parameters and renal morphology were evaluated to ascertain the extent of protection. Additionally, proteomics techniques were employed to investigate the protective effect of DHM and elucidate the underlying molecular mechanisms involved in mitigating CP-induced AKI. In addition, protein levels of epidermal growth factor receptor (EGFR), p-EGFR, heat shock protein 27 (HSP27), p-HSP27, STAT3, and p-STAT3 in renal tissues were investigated. Furthermore, an EGFR-blocking agent (gefitinib) or si-RNA of HSP27 was used to study the effects of inhibiting EGFR or HSP27 on CP-induced renal injury.

RESULTS

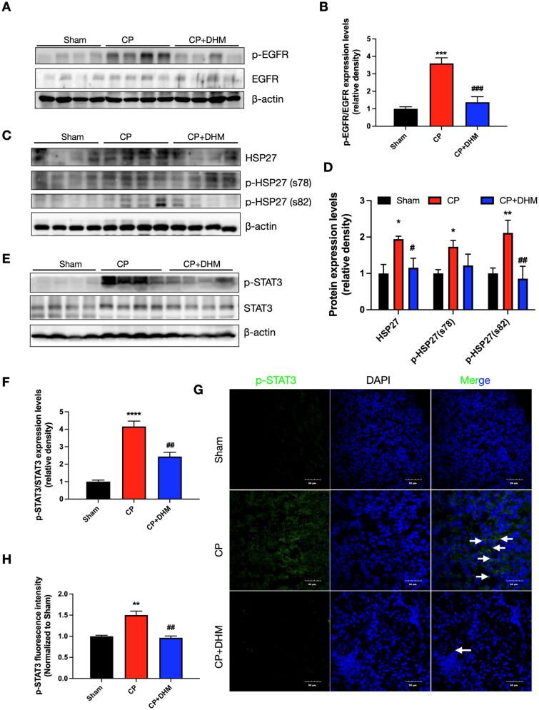
DHM decreased blood urea nitrogen (BUN) and creatinine in serum, alleviated renal morphological injury and downregulated the expression of CP-induced kidney injury molecule-1 and neutrophil gelatinase-related lipocalin. Proteomic data revealed HSP27 as a potential therapeutic target for AKI. DHM treatment resulted in the downregulation of EGFR, HSP27, and STAT3 phosphorylation, ultimately mitigating CP-induced AKI. In addition, the inhibition of EGFR or HSP27 reduced mitochondria-mediated apoptosis and CP-induced cell damage in HK-2 cells.

CONCLUSIONS

DHM effectively inhibited CP-induced oxidative stress, inflammation, and mitochondria-mediated apoptosis through the EGFR/HSP27/STAT3 pathway.

摘要

背景

顺铂(CP)一直被用作治疗不同类型癌症的有效化疗药物。尽管它有治疗益处,但CP的临床应用常常受到不良反应的阻碍,尤其是急性肾损伤(AKI),这限制了它的广泛应用。二氢杨梅素(DHM)是一种从[来源未提及]获得的类黄酮,具有一系列药理活性。本研究的主要目的是探讨CP诱导AKI可能涉及的分子机制以及DHM的保护作用。

方法

在本研究中,在小鼠和HK-2细胞中评估了DHM对CP诱导的AKI的保护作用。评估肾功能障碍参数和肾脏形态以确定保护程度。此外,采用蛋白质组学技术研究DHM的保护作用,并阐明减轻CP诱导的AKI所涉及的潜在分子机制。此外,研究了肾组织中表皮生长因子受体(EGFR)、磷酸化EGFR、热休克蛋白27(HSP27)、磷酸化HSP27、信号转导和转录激活因子3(STAT3)和磷酸化STAT3的蛋白水平。此外,使用EGFR阻断剂(吉非替尼)或HSP27的小干扰RNA来研究抑制EGFR或HSP27对CP诱导的肾损伤的影响。

结果

DHM降低了血清中的血尿素氮(BUN)和肌酐,减轻了肾脏形态学损伤,并下调了CP诱导的肾损伤分子-1和中性粒细胞明胶酶相关脂质运载蛋白的表达。蛋白质组学数据显示HSP27是AKI的潜在治疗靶点。DHM处理导致EGFR、HSP27和STAT3磷酸化下调,最终减轻了CP诱导的AKI。此外,抑制EGFR或HSP27可减少HK-2细胞中线粒体介导的细胞凋亡和CP诱导的细胞损伤。

结论

DHM通过EGFR/HSP27/STAT3途径有效抑制CP诱导的氧化应激、炎症和线粒体介导的细胞凋亡。

https://cdn.ncbi.nlm.nih.gov/pmc/blobs/9c36/12001862/a7d08a0bbc73/IRNF_A_2490202_F0001_C.jpg

文献AI研究员

20分钟写一篇综述,助力文献阅读效率提升50倍。

立即体验

用中文搜PubMed

大模型驱动的PubMed中文搜索引擎

马上搜索

文档翻译

学术文献翻译模型,支持多种主流文档格式。

立即体验