• 文献检索
  • 文档翻译
  • 深度研究
  • 学术资讯
  • Suppr Zotero 插件Zotero 插件
  • 邀请有礼
  • 套餐&价格
  • 历史记录
应用&插件
Suppr Zotero 插件Zotero 插件浏览器插件Mac 客户端Windows 客户端微信小程序
定价
高级版会员购买积分包购买API积分包
服务
文献检索文档翻译深度研究API 文档MCP 服务
关于我们
关于 Suppr公司介绍联系我们用户协议隐私条款
关注我们

Suppr 超能文献

核心技术专利:CN118964589B侵权必究
粤ICP备2023148730 号-1Suppr @ 2026

文献检索

告别复杂PubMed语法,用中文像聊天一样搜索,搜遍4000万医学文献。AI智能推荐,让科研检索更轻松。

立即免费搜索

文件翻译

保留排版,准确专业,支持PDF/Word/PPT等文件格式,支持 12+语言互译。

免费翻译文档

深度研究

AI帮你快速写综述,25分钟生成高质量综述,智能提取关键信息,辅助科研写作。

立即免费体验

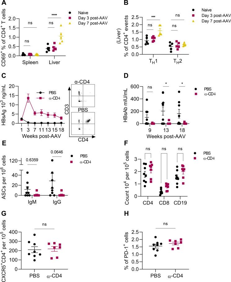
CD4 T 细胞可逆转 HBV 复制小鼠模型中的表面抗原持续性。

CD4 T cells reverse surface antigen persistence in a mouse model of HBV replication.

机构信息

Department of Immunology & Microbial Disease, Albany Medical College , Albany, New York, USA.

出版信息

Microbiol Spectr. 2023 Dec 12;11(6):e0344723. doi: 10.1128/spectrum.03447-23. Epub 2023 Nov 10.

DOI:10.1128/spectrum.03447-23
PMID:37948314
原文链接:https://pmc.ncbi.nlm.nih.gov/articles/PMC10715182/
Abstract

Hepatitis B virus (HBV) is a leading causative agent of viral hepatitis. A preventative vaccine has existed for decades, but only limited treatment options are available for people living with chronic HBV. Animal models for studying HBV are constrained due to narrow viral tropism, impeding understanding of the natural immune response to the virus. Here, using a vector to overcome the narrow host range and establish HBV replication in mice, we identified the role of helper T cells in controlling HBV. We show that helper T cells promote the B cell's ability to generate antibodies that remove HBV and its associated surface antigen from the blood and that transfer of purified helper T cells from HBV-immunized mice can reverse the accumulation of virus and antigen, furthering our understanding of the immune response to HBV.

摘要

乙型肝炎病毒(HBV)是病毒性肝炎的主要致病因子。一种预防性疫苗已经存在了几十年,但对于慢性 HBV 感染者,可用的治疗选择非常有限。由于病毒的宿主范围狭窄,用于研究 HBV 的动物模型受到限制,这阻碍了对病毒自然免疫反应的理解。在这里,我们使用载体克服了宿主范围狭窄的问题,并在小鼠中建立了 HBV 的复制,从而确定了辅助性 T 细胞在控制 HBV 中的作用。我们表明,辅助性 T 细胞促进了 B 细胞产生抗体的能力,从而清除血液中的 HBV 及其相关表面抗原,并且从乙型肝炎病毒免疫小鼠中转移纯化的辅助性 T 细胞可以逆转病毒和抗原的积累,进一步加深了我们对乙型肝炎病毒免疫反应的理解。

https://cdn.ncbi.nlm.nih.gov/pmc/blobs/29a9/10715182/d12df5438c73/spectrum.03447-23.f005.jpg
https://cdn.ncbi.nlm.nih.gov/pmc/blobs/29a9/10715182/ecbe92b02866/spectrum.03447-23.f001.jpg
https://cdn.ncbi.nlm.nih.gov/pmc/blobs/29a9/10715182/493a607dd789/spectrum.03447-23.f002.jpg
https://cdn.ncbi.nlm.nih.gov/pmc/blobs/29a9/10715182/37e0f4ccc9dd/spectrum.03447-23.f003.jpg
https://cdn.ncbi.nlm.nih.gov/pmc/blobs/29a9/10715182/ba9e0345f5a5/spectrum.03447-23.f004.jpg
https://cdn.ncbi.nlm.nih.gov/pmc/blobs/29a9/10715182/d12df5438c73/spectrum.03447-23.f005.jpg
https://cdn.ncbi.nlm.nih.gov/pmc/blobs/29a9/10715182/ecbe92b02866/spectrum.03447-23.f001.jpg
https://cdn.ncbi.nlm.nih.gov/pmc/blobs/29a9/10715182/493a607dd789/spectrum.03447-23.f002.jpg
https://cdn.ncbi.nlm.nih.gov/pmc/blobs/29a9/10715182/37e0f4ccc9dd/spectrum.03447-23.f003.jpg
https://cdn.ncbi.nlm.nih.gov/pmc/blobs/29a9/10715182/ba9e0345f5a5/spectrum.03447-23.f004.jpg
https://cdn.ncbi.nlm.nih.gov/pmc/blobs/29a9/10715182/d12df5438c73/spectrum.03447-23.f005.jpg

相似文献

1
CD4 T cells reverse surface antigen persistence in a mouse model of HBV replication.CD4 T 细胞可逆转 HBV 复制小鼠模型中的表面抗原持续性。
Microbiol Spectr. 2023 Dec 12;11(6):e0344723. doi: 10.1128/spectrum.03447-23. Epub 2023 Nov 10.
2
Activation of CD4 T cells during prime immunization determines the success of a therapeutic hepatitis B vaccine in HBV-carrier mouse models.在初次免疫期间激活 CD4 T 细胞决定了治疗性乙型肝炎疫苗在乙肝携带者小鼠模型中的成功。
J Hepatol. 2023 Apr;78(4):717-730. doi: 10.1016/j.jhep.2022.12.013. Epub 2023 Jan 9.
3
Dysregulated Response of Follicular Helper T Cells to Hepatitis B Surface Antigen Promotes HBV Persistence in Mice and Associates With Outcomes of Patients.滤泡辅助 T 细胞对乙型肝炎表面抗原失调反应促进小鼠 HBV 持续感染,并与患者结局相关。
Gastroenterology. 2018 Jun;154(8):2222-2236. doi: 10.1053/j.gastro.2018.03.021. Epub 2018 Mar 12.
4
Flow cytometry CD4+/CD8+ ratio of liver-derived lymphocytes correlates with viral replication in chronic hepatitis B.流式细胞术检测发现,慢性乙型肝炎患者肝源性淋巴细胞的CD4+/CD8+比值与病毒复制相关。
Clin Exp Immunol. 1994 Sep;97(3):403-10. doi: 10.1111/j.1365-2249.1994.tb06102.x.
5
Coexistence of hepatitis B virus quasispecies enhances viral replication and the ability to induce host antibody and cellular immune responses.乙型肝炎病毒准种共存增强了病毒复制能力和诱导宿主抗体及细胞免疫应答的能力。
J Virol. 2014 Aug;88(15):8656-66. doi: 10.1128/JVI.01123-14. Epub 2014 May 21.
6
Knockdown of Virus Antigen Expression Increases Therapeutic Vaccine Efficacy in High-Titer Hepatitis B Virus Carrier Mice.敲低病毒抗原表达可提高高滴度乙型肝炎病毒携带者治疗性疫苗的疗效。
Gastroenterology. 2020 May;158(6):1762-1775.e9. doi: 10.1053/j.gastro.2020.01.032. Epub 2020 Jan 28.
7
Adeno-associated virus-mediated gene transfer leads to persistent hepatitis B virus replication in mice expressing HLA-A2 and HLA-DR1 molecules.腺相关病毒介导的基因转移导致表达 HLA-A2 和 HLA-DR1 分子的小鼠中乙型肝炎病毒持续复制。
J Virol. 2013 May;87(10):5554-63. doi: 10.1128/JVI.03134-12. Epub 2013 Mar 6.
8
A Highly Attenuated Vesicular Stomatitis Virus-Based Vaccine Platform Controls Hepatitis B Virus Replication in Mouse Models of Hepatitis B.基于高度减毒水疱性口炎病毒的疫苗平台控制乙型肝炎病毒在乙型肝炎小鼠模型中的复制。
J Virol. 2019 Feb 19;93(5). doi: 10.1128/JVI.01586-18. Print 2019 Mar 1.
9
T cells expressing a chimeric antigen receptor that binds hepatitis B virus envelope proteins control virus replication in mice.表达嵌合抗原受体的 T 细胞能结合乙型肝炎病毒包膜蛋白,从而控制小鼠体内病毒复制。
Gastroenterology. 2013 Aug;145(2):456-65. doi: 10.1053/j.gastro.2013.04.047. Epub 2013 Apr 30.
10
Adenoviral delivery of recombinant hepatitis B virus expressing foreign antigenic epitopes for immunotherapy of persistent viral infection.通过腺病毒递送表达外源抗原表位的重组乙型肝炎病毒用于持续性病毒感染的免疫治疗。
J Virol. 2014 Mar;88(5):3004-15. doi: 10.1128/JVI.02756-13. Epub 2013 Dec 26.

引用本文的文献

1
CD40 stimulation activates CD8+ T cells and controls HBV in CD4-depleted mice.CD40刺激可激活CD8 + T细胞,并在CD4细胞耗竭的小鼠中控制乙肝病毒。
JHEP Rep. 2024 May 21;6(9):101121. doi: 10.1016/j.jhepr.2024.101121. eCollection 2024 Sep.