Molecular and Experimental Surgery, Faculty of Medicine and University Hospital Magdeburg, Department of General-, Visceral-, Vascular- and Transplant- Surgery, University of Magdeburg, Magdeburg, Germany.
Department of General, Visceral and Transplantation Surgery, Heidelberg University Hospital, Heidelberg, Germany.
Br J Cancer. 2024 Jan;130(1):125-134. doi: 10.1038/s41416-023-02488-4. Epub 2023 Nov 10.
Pancreatic cancer is a highly aggressive cancer, and early diagnosis significantly improves patient prognosis due to the early implementation of curative-intent surgery. Our study aimed to implement machine-learning algorithms to aid in early pancreatic cancer diagnosis based on minimally invasive liquid biopsies.
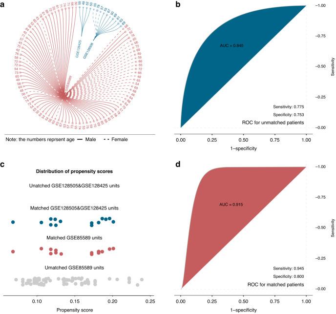
The analysis data were derived from nine public pancreatic cancer miRNA datasets and two sequencing datasets from 26 pancreatic cancer patients treated in our medical center, featuring small RNAseq data for patient-matched tumor and non-tumor samples and serum. Upon batch-effect removal, systematic analyses for differences between paired tissue and serum samples were performed. The robust rank aggregation (RRA) algorithm was used to reveal feature markers that were co-expressed by both sample types. The repeatability and real-world significance of the enriched markers were then determined by validating their expression in our patients' serum. The top candidate markers were used to assess the accuracy of predicting pancreatic cancer through four machine learning methods. Notably, these markers were also applied for the identification of pancreatic cancer and pancreatitis. Finally, we explored the clinical prognostic value, candidate targets and predict possible regulatory cell biology mechanisms involved.
Our multicenter analysis identified hsa-miR-1246, hsa-miR-205-5p, and hsa-miR-191-5p as promising candidate serum biomarkers to identify pancreatic cancer. In the test dataset, the accuracy values of the prediction model applied via four methods were 94.4%, 84.9%, 82.3%, and 83.3%, respectively. In the real-world study, the accuracy values of this miRNA signatures were 82.3%, 83.5%, 79.0%, and 82.2. Moreover, elevated levels of these miRNAs were significant indicators of advanced disease stage and allowed the discrimination of pancreatitis from pancreatic cancer with an accuracy rate of 91.5%. Elevated expression of hsa-miR-205-5p, a previously undescribed blood marker for pancreatic cancer, is associated with negative clinical outcomes in patients.
A panel of three miRNAs was developed with satisfactory statistical and computational performance in real-world data. Circulating hsa-miRNA 205-5p serum levels serve as a minimally invasive, early detection tool for pancreatic cancer diagnosis and disease staging and might help monitor therapy success.
胰腺癌是一种侵袭性很强的癌症,由于早期实施根治性手术,早期诊断显著改善了患者的预后。我们的研究旨在基于微创液体活检,利用机器学习算法辅助早期胰腺癌诊断。
分析数据来自于 9 个公共胰腺癌 miRNA 数据集和我们医疗中心治疗的 26 名胰腺癌患者的 2 个测序数据集,这些数据集包含患者配对肿瘤和非肿瘤样本以及血清的小 RNAseq 数据。在去除批次效应后,对配对组织和血清样本之间的差异进行了系统分析。采用稳健秩聚合(RRA)算法揭示两种样本类型共表达的特征标志物。然后通过验证我们患者血清中的表达来确定富集标志物的重复性和实际意义。使用顶级候选标志物通过四种机器学习方法评估预测胰腺癌的准确性。值得注意的是,这些标志物也被用于识别胰腺癌和胰腺炎。最后,我们探索了临床预后价值、候选靶点和预测可能涉及的调节细胞生物学机制。
我们的多中心分析确定 hsa-miR-1246、hsa-miR-205-5p 和 hsa-miR-191-5p 是有前途的候选血清生物标志物,可用于识别胰腺癌。在测试数据集中,通过四种方法应用的预测模型的准确性值分别为 94.4%、84.9%、82.3%和 83.3%。在实际研究中,该 miRNA 特征的准确性值分别为 82.3%、83.5%、79.0%和 82.2%。此外,这些 miRNA 水平升高是疾病晚期的显著指标,并且可以以 91.5%的准确率区分胰腺炎和胰腺癌。hsa-miR-205-5p 的表达升高,这是一种以前未描述的胰腺癌血液标志物,与患者的不良临床结局相关。
在真实数据中,我们开发了一组具有令人满意的统计和计算性能的三个 miRNA。循环 hsa-miRNA 205-5p 血清水平可作为一种微创、早期检测工具,用于胰腺癌诊断和疾病分期,并可能有助于监测治疗效果。