Suppr超能文献

黄腐酚通过抑制铁死亡减轻肾缺血/再灌注损伤。

Xanthohumol attenuates renal ischemia/reperfusion injury by inhibiting ferroptosis.

作者信息

Tang Zhe, Feng Ye, Nie Wen, Li Chenglong

机构信息

Department of Urology, The First People's Hospital of Jing Zhou, The First Affiliated Hospital of Yangtze University, Jingzhou, Hubei 434000, P.R. China.

Department of Training Injury Prevention and Treatment, Wuhan Armed Police Special Service Rehabilitation Center, Wuhan, Hubei 430074, P.R. China.

出版信息

Exp Ther Med. 2023 Oct 24;26(6):571. doi: 10.3892/etm.2023.12269. eCollection 2023 Dec.

Abstract

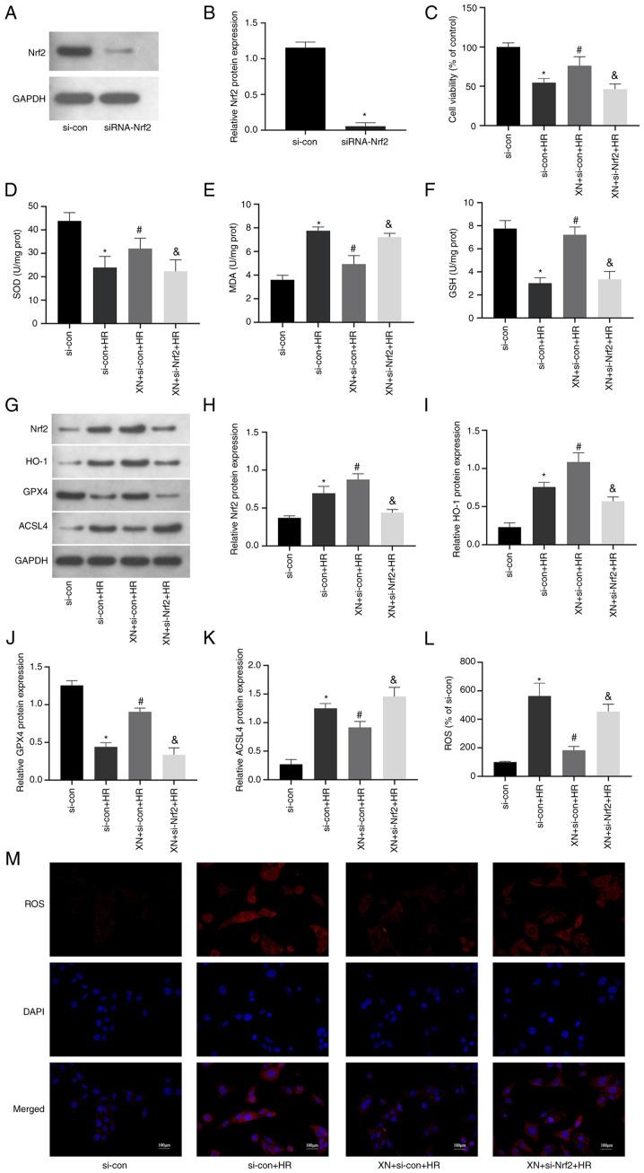
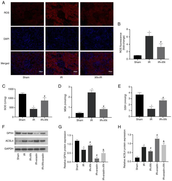
Ischemia/reperfusion injury (IRI) is a notable contributor to kidney injury, but effective prevention and treatment options are limited. The present study aimed to evaluate the impact of xanthohumol (XN), a kind of flavonoid, on renal IRI and its pathological process in rats. Rats and HK-2 cells were divided into five groups: Sham (control), IR [hypoxia-reoxygenation (HR)], IR (HR) + XN, IR (HR) + erastin or IR (HR) + XN + erastin. The effects of XN and erastin (a ferroptosis inducer) on IRI in rats were evaluated using blood urea nitrogen, plasma creatinine, glutathione, superoxide dismutase and malondialdehyde kits, western blotting, cell viability assay, hematoxylin and eosin staining and reactive oxygen species (ROS) detection. Nrf2 small interfering (si)RNA was used to investigate the role of the Nrf2/heme oxygenase (HO)-1 axis in XN-mediated protection against HR injury. Cell viability, ROS levels and expression of ferroptosis-related proteins were analyzed. Following IR, renal function of rats was severely impaired and oxidative stress and ferroptosis levels significantly increased. However, XN treatment decreased renal injury and inhibited oxidative stress and ferroptosis in renal tubular epithelial cells. Additionally, XN upregulated the Nrf2/HO-1 signaling pathway and Nrf2-siRNA reversed the renoprotective effect of XN. XN effectively decreased renal IRI by inhibiting ferroptosis and oxidative stress and its protective mechanism may be associated with the Nrf2/HO-1 signaling pathway.

摘要

缺血/再灌注损伤(IRI)是导致肾损伤的一个重要因素,但有效的预防和治疗方法有限。本研究旨在评估一种黄酮类化合物——黄腐酚(XN)对大鼠肾IRI及其病理过程的影响。将大鼠和HK-2细胞分为五组:假手术组(对照组)、IR组[缺氧-复氧(HR)]、IR(HR)+XN组、IR(HR)+铁死亡诱导剂(erastin)组或IR(HR)+XN+erastin组。使用血尿素氮、血浆肌酐、谷胱甘肽、超氧化物歧化酶和丙二醛试剂盒、蛋白质免疫印迹法、细胞活力测定、苏木精-伊红染色和活性氧(ROS)检测来评估XN和erastin对大鼠IRI的影响。使用Nrf2小干扰(si)RNA来研究Nrf2/血红素加氧酶(HO)-1轴在XN介导的对HR损伤的保护作用中的作用。分析细胞活力、ROS水平和铁死亡相关蛋白的表达。IR后,大鼠的肾功能严重受损,氧化应激和铁死亡水平显著升高。然而,XN治疗可减轻肾损伤,并抑制肾小管上皮细胞的氧化应激和铁死亡。此外,XN上调了Nrf2/HO-1信号通路,而Nrf2-siRNA可逆转XN的肾脏保护作用。XN通过抑制铁死亡和氧化应激有效减轻肾IRI,其保护机制可能与Nrf2/HO-1信号通路有关。

https://cdn.ncbi.nlm.nih.gov/pmc/blobs/7804/10632967/b16399e731db/etm-26-06-12269-g00.jpg

文献AI研究员

20分钟写一篇综述,助力文献阅读效率提升50倍。

立即体验

用中文搜PubMed

大模型驱动的PubMed中文搜索引擎

马上搜索

文档翻译

学术文献翻译模型,支持多种主流文档格式。

立即体验