Suppr超能文献

癌细胞对热休克诱导刺激的转录反应涉及到强大的 HSF1 结合的放大。

Transcriptional responses of cancer cells to heat shock-inducing stimuli involve amplification of robust HSF1 binding.

机构信息

Department of Biomedical Sciences, University of North Dakota School of Medicine, Grand Forks, ND, 58202, USA.

Illumina, Inc., San Diego, CA, 92122, USA.

出版信息

Nat Commun. 2023 Nov 16;14(1):7420. doi: 10.1038/s41467-023-43157-7.

Abstract

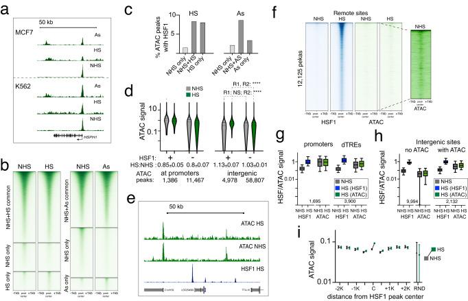
Responses of cells to stimuli are increasingly discovered to involve the binding of sequence-specific transcription factors outside of known target genes. We wanted to determine to what extent the genome-wide binding and function of a transcription factor are shaped by the cell type versus the stimulus. To do so, we induced the Heat Shock Response pathway in two different cancer cell lines with two different stimuli and related the binding of its master regulator HSF1 to nascent RNA and chromatin accessibility. Here, we show that HSF1 binding patterns retain their identity between basal conditions and under different magnitudes of activation, so that common HSF1 binding is globally associated with distinct transcription outcomes. HSF1-induced increase in DNA accessibility was modest in scale, but occurred predominantly at remote genomic sites. Apart from regulating transcription at existing elements including promoters and enhancers, HSF1 binding amplified during responses to stimuli may engage inactive chromatin.

摘要

细胞对刺激的反应越来越多地被发现涉及到序列特异性转录因子与已知靶基因之外的结合。我们想确定转录因子的全基因组结合和功能在多大程度上受到细胞类型与刺激的影响。为此,我们用两种不同的刺激物在两种不同的癌细胞系中诱导热休克反应途径,并将其主调控因子 HSF1 与新生 RNA 和染色质可及性的结合进行关联。在这里,我们表明 HSF1 结合模式在基础条件和不同激活程度下保持其特征,因此常见的 HSF1 结合与不同的转录结果相关。HSF1 诱导的 DNA 可及性增加幅度较小,但主要发生在远程基因组位点。除了在现有元件(包括启动子和增强子)上调节转录外,在对刺激物的反应过程中 HSF1 结合的增加可能会使失活的染色质参与其中。

https://cdn.ncbi.nlm.nih.gov/pmc/blobs/8282/10654513/eab97e893308/41467_2023_43157_Fig1_HTML.jpg

文献检索

告别复杂PubMed语法,用中文像聊天一样搜索,搜遍4000万医学文献。AI智能推荐,让科研检索更轻松。

立即免费搜索

文件翻译

保留排版,准确专业,支持PDF/Word/PPT等文件格式,支持 12+语言互译。

免费翻译文档

深度研究

AI帮你快速写综述,25分钟生成高质量综述,智能提取关键信息,辅助科研写作。

立即免费体验