Suppr超能文献

选择性很重要:选择性 ROCK2 抑制剂通过靶向炎症、纤维化和代谢改善已建立的肝纤维化。

Selectivity matters: selective ROCK2 inhibitor ameliorates established liver fibrosis via targeting inflammation, fibrosis, and metabolism.

机构信息

Graviton Bioscience B.V, Amsterdam, 1017 CG, Netherlands.

Aragen Bioscience Inc, Morgan Hill, CA, 95037, USA.

出版信息

Commun Biol. 2023 Nov 18;6(1):1176. doi: 10.1038/s42003-023-05552-0.

Abstract

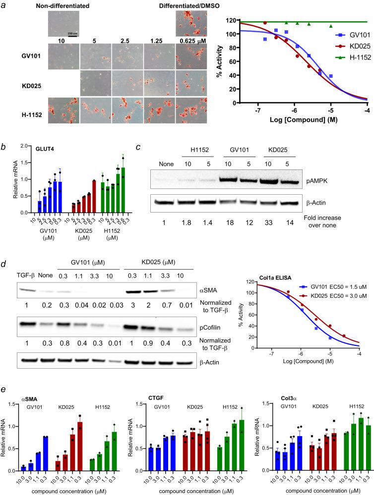
The pathogenesis of hepatic fibrosis is driven by dysregulated metabolism precipitated by chronic inflammation. Rho-associated coiled-coil-containing protein kinases (ROCKs) have been implicated in these processes, however the ability of selective ROCK2 inhibition to target simultaneously profibrotic, pro-inflammatory and metabolic pathways remains undocumented. Here we show that therapeutic administration of GV101, a selective ROCK2 inhibitor with more than 1000-fold selectivity over ROCK1, attenuates established liver fibrosis induced by thioacetamide (TAA) in combination with high-fat diet in mice. GV101 treatment significantly reduces collagen levels in liver, associated with downregulation of pCofilin, pSTAT3, pAkt, while pSTAT5 and pAMPK levels are increased in tissues of treated mice. In vitro, GV101 inhibits profibrogenic markers expression in fibroblasts, adipogenesis in primary adipocytes and TLR-induced cytokine secretion in innate immune cells via targeting of Akt-mTOR-S6K signaling axis, further uncovering the ROCK2-specific complex mechanism of action and therapeutic potential of highly selective ROCK2 inhibitors in liver fibrosis.

摘要

肝纤维化的发病机制是由慢性炎症引起的代谢失调驱动的。Rho 相关卷曲螺旋蛋白激酶(ROCK)已被认为与这些过程有关,然而选择性 ROCK2 抑制同时靶向致纤维化、促炎和代谢途径的能力尚未有记录。在这里,我们表明,选择性 ROCK2 抑制剂 GV101 的治疗给药,对 ROCK1 具有超过 1000 倍的选择性,可减弱噻唑烷二酮(TAA)联合高脂肪饮食在小鼠中诱导的已建立的肝纤维化。GV101 治疗可显著降低肝脏中的胶原水平,与 pCofilin、pSTAT3 和 pAkt 的下调相关,而治疗小鼠组织中的 pSTAT5 和 pAMPK 水平增加。在体外,GV101 通过靶向 Akt-mTOR-S6K 信号轴抑制成纤维细胞中的促纤维化标志物表达、原代脂肪细胞中的脂肪生成和固有免疫细胞中的 TLR 诱导的细胞因子分泌,进一步揭示了高度选择性 ROCK2 抑制剂在肝纤维化中的 ROCK2 特异性作用机制和治疗潜力。

https://cdn.ncbi.nlm.nih.gov/pmc/blobs/7bcd/10657369/97e4ff8b37dc/42003_2023_5552_Fig1_HTML.jpg

文献AI研究员

20分钟写一篇综述,助力文献阅读效率提升50倍。

立即体验

用中文搜PubMed

大模型驱动的PubMed中文搜索引擎

马上搜索

文档翻译

学术文献翻译模型,支持多种主流文档格式。

立即体验