Suppr超能文献

多效营养蛋白-神经调节蛋白1促进严重神经间隙损伤导管修复中的轴突再生和分选。

Pleiotrophin-Neuregulin1 promote axon regeneration and sorting in conduit repair of critical nerve gap injuries.

作者信息

Gu Xingjian, Rahman Farial S, Bendale G, Tran B, Miyata J F, Hernandez A, Anand S, Romero-Ortega Mario I

机构信息

Department of Biomedical Engineering, University of Houston, Houston TX 77204.

Department of Biomedical Engineering, University of Arizona, Tucson AZ 85721.

出版信息

Res Sq. 2023 Nov 6:rs.3.rs-3429258. doi: 10.21203/rs.3.rs-3429258/v1.

Abstract

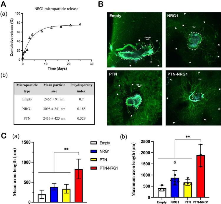
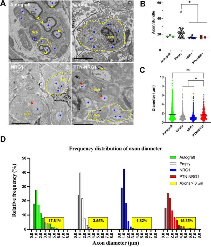
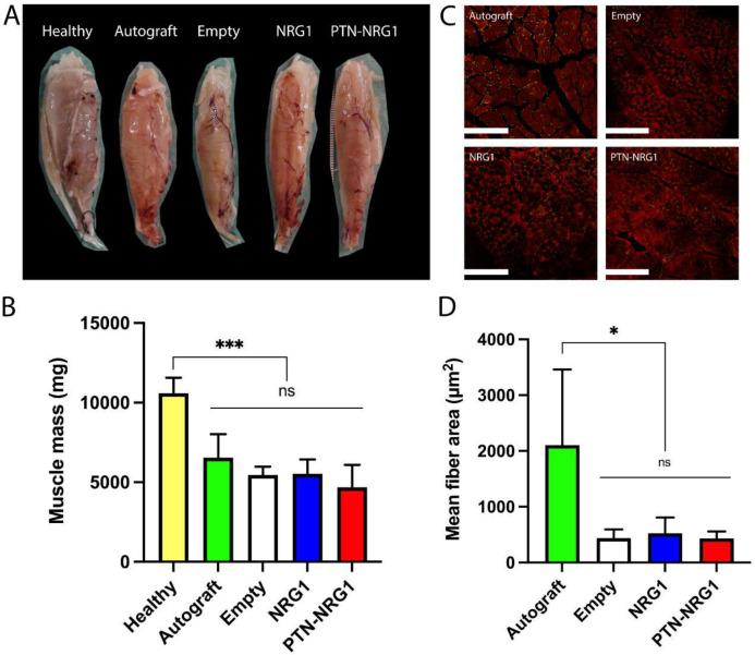
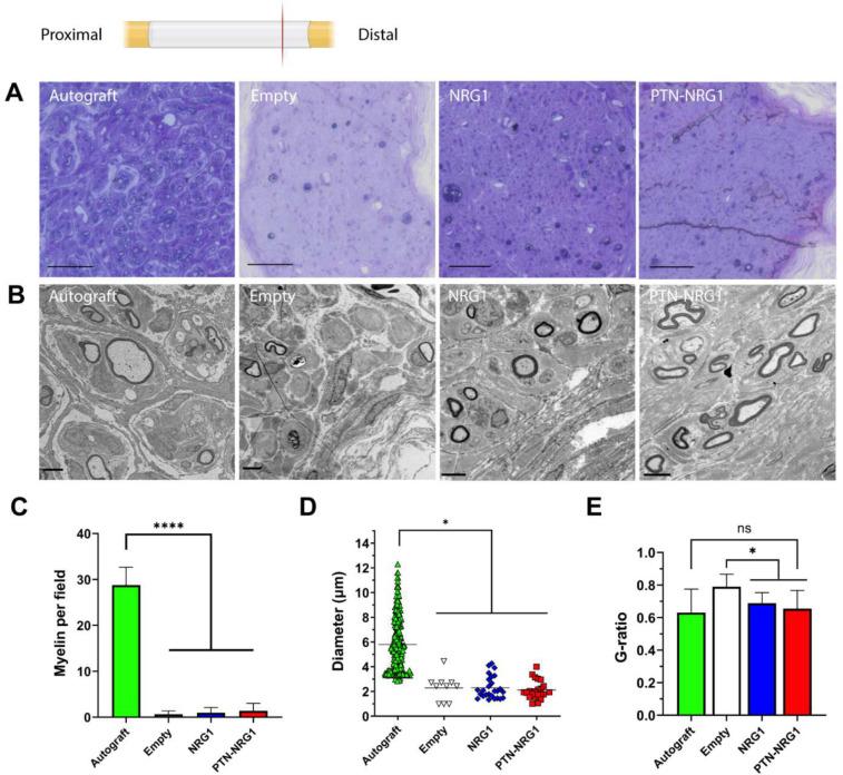
Significant challenges remain in the treatment of critical nerve gap injuries using artificial nerve conduits. We previously reported successful axon regeneration across a 40 mm nerve gap using a biosynthetic nerve implant (BNI) with multi-luminal synergistic growth factor release. However, axon sorting, remyelination, and functional recovery were limited. Neuregulin1 (NRG1) plays a significant role in regulating the proliferation and differentiation of Schwann cells (SCs) during development and after injury. We hypothesize that the release of NRG1 type III combined with pleiotrophin (PTN) in the BNI will enhance axon growth, remyelination, and function of regenerated nerves across a critical gap. A rabbit 40 mm peroneal gap injury model was used to investigate the therapeutic efficacy of BNIs containing either NRG1, PTN, or PTN+NRG1 growth factor release. We found that NRG1 treatment doubled the number of regenerated axons (1276±895) compared to empty controls (633±666) and PTN tripled this number (2270±989). NRG1 also significantly increased the number of SOX10 Schwann cells in mid-conduit (20.42%±11.78%) and reduced the number of abnormal Remak axon bundles. The combination of PTN+NRG1 increased axon diameter (1.70±1.06) vs control (1.21±0.77) (p<0.01), with 15.35% of axons above 3 μm, comparable to autograft. However, the total number of remyelinated axons was not increased by the added NRG1 release, which correlated with absence of axonal NRG1 type III expression in the regenerated axons. Electrophysiological evaluation showed higher muscle force recruitment (23.8±16.0 mN vs 17.4±1.4 mN) and maximum evoked compound motor action potential (353 μV vs 37 μV) in PTN-NRG1 group versus control, which correlated with the improvement in the toe spread recovery observed in PTN-NRG1 treated animals (0.64±0.02) vs control (0.50±0.01). These results revealed the need of a combination of pro-regenerative and remyelinating growth factor combination therapy for the repair of critical nerve gaps.

摘要

使用人工神经导管治疗严重神经间隙损伤仍面临重大挑战。我们之前报道过,使用具有多腔协同生长因子释放功能的生物合成神经植入物(BNI)成功实现了轴突跨越40毫米神经间隙的再生。然而,轴突分选、髓鞘再生和功能恢复仍然有限。神经调节蛋白1(NRG1)在发育过程中和损伤后调节雪旺细胞(SCs)的增殖和分化中发挥着重要作用。我们假设,在BNI中释放III型NRG1并联合多效蛋白(PTN)将增强轴突生长、髓鞘再生以及再生神经跨越关键间隙的功能。我们使用兔40毫米腓骨间隙损伤模型来研究含有NRG1、PTN或PTN+NRG1生长因子释放的BNI的治疗效果。我们发现,与空载体对照组(633±666)相比,NRG1治疗使再生轴突数量增加了一倍(1276±895),而PTN使该数量增加了两倍(2270±989)。NRG1还显著增加了导管中部SOX10雪旺细胞的数量(20.42%±11.78%),并减少了异常Remak轴突束的数量。PTN+NRG1联合使用使轴突直径(1.70±1.06)相对于对照组(1.21±0.77)有所增加(p<0.01),15.35%的轴突直径大于3μm,与自体移植相当。然而,额外释放NRG1并未增加髓鞘再生轴突的总数,这与再生轴突中缺乏III型轴突NRG1表达相关。电生理评估显示,PTN-NRG1组的肌肉力量募集能力(23.8±16.0 mN vs 17.4±1.4 mN)和最大诱发复合运动动作电位(353 μV vs 37 μV)高于对照组,这与PTN-NRG1治疗动物中观察到的趾展恢复改善情况(0.64±0.02)相对于对照组(0.50±0.01)相关。这些结果表明,修复严重神经间隙需要促再生和髓鞘再生生长因子联合治疗。

https://cdn.ncbi.nlm.nih.gov/pmc/blobs/d51f/10659554/733fcdae4d16/nihpp-rs3429258v1-f0001.jpg

文献AI研究员

20分钟写一篇综述,助力文献阅读效率提升50倍。

立即体验

用中文搜PubMed

大模型驱动的PubMed中文搜索引擎

马上搜索

文档翻译

学术文献翻译模型,支持多种主流文档格式。

立即体验