Suppr超能文献

结直肠癌进展和转移过程中巢蛋白-1/NID1的功能与调控

Nidogen-1/NID1 Function and Regulation during Progression and Metastasis of Colorectal Cancer.

作者信息

Rokavec Matjaz, Jaeckel Stephanie, Hermeking Heiko

机构信息

Experimental and Molecular Pathology, Institute of Pathology, Medical Faculty, Ludwig-Maximilians-Universität München, D-80337 Munich, Germany.

German Cancer Consortium (DKTK), Partner Site Munich, D-80336 Munich, Germany.

出版信息

Cancers (Basel). 2023 Nov 7;15(22):5316. doi: 10.3390/cancers15225316.

Abstract

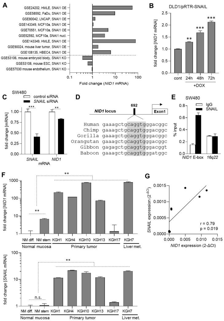
We have previously shown that the extracellular matrix and basement membrane protein Nidogen1 (NID1) is secreted by more malignant, mesenchymal-like CRC cells and induces the epithelial-mesenchymal transition (EMT) and promotes the migration and invasion of less malignant, epithelial-like CRC cells. Here, we performed a comprehensive bioinformatics analysis of multiple datasets derived from CRC patients and showed that elevated expression of and the genes , , and which encode NID1 receptors, is associated with poor prognosis and advanced tumor stage. Accordingly, the expression of , , , and was associated with an EMT signature, which included SNAIL/SNAI1, an EMT-inducing transcription factor. In CRC cells, ectopic SNAIL expression induced NID1 and SNAIL occupancy was detected at an E-box upstream of the transcription start site. Therefore, represents a direct target of SNAIL. Ectopic expression of NID1 or treatment with NID1-containing medium endowed non-metastatic CRC cells with the capacity to form lung metastases after xenotransplantation into mice. Suppression of the NID1 receptor ITGAV decreased cell viability, particularly in CMS/consensus molecular subtype 4 CRC cells. Taken together, our results show that is a direct target of EMT-TF SNAIL and is associated with and promotes CRC progression and metastasis. Furthermore, the NID1 receptor ITGAV represents a candidate therapeutic target in CMS4 colorectal tumors.

摘要

我们之前已经表明,细胞外基质和基底膜蛋白Nidogen1(NID1)由恶性程度更高、间充质样的结直肠癌细胞分泌,并诱导上皮-间充质转化(EMT),促进恶性程度较低、上皮样的结直肠癌细胞的迁移和侵袭。在此,我们对来自结直肠癌患者的多个数据集进行了全面的生物信息学分析,结果显示,编码NID1受体的、及基因的表达升高与预后不良和肿瘤晚期相关。相应地,、、和的表达与EMT特征相关,其中包括一种EMT诱导转录因子SNAIL/SNAI1。在结直肠癌细胞中,异位表达SNAIL可诱导NID1表达,并且在转录起始位点上游的E-box处检测到SNAIL的结合。因此,是SNAIL的直接靶标。异位表达NID1或用含NID1的培养基处理,可使非转移性结直肠癌细胞在异种移植到小鼠体内后具有形成肺转移的能力。抑制NID1受体ITGAV可降低细胞活力,尤其是在CMS/共识分子亚型4的结直肠癌细胞中。综上所述,我们的结果表明,是EMT转录因子SNAIL的直接靶标,与结直肠癌的进展和转移相关并促进其发生。此外,NID1受体ITGAV是CMS4结直肠癌肿瘤中的一个候选治疗靶点。

https://cdn.ncbi.nlm.nih.gov/pmc/blobs/8d4b/10670298/8ebbca1a2d8c/cancers-15-05316-g001.jpg

文献AI研究员

20分钟写一篇综述,助力文献阅读效率提升50倍。

立即体验

用中文搜PubMed

大模型驱动的PubMed中文搜索引擎

马上搜索

文档翻译

学术文献翻译模型,支持多种主流文档格式。

立即体验