Yang Xiaoxi, Zhou Peiyu, Zhao Zizhen, Li Jingli, Fan Zhigang, Li Xiaorong, Cui Zhihong, Fu Ailing
School of Pharmaceutical Sciences, Southwest University, Chongqing 400715, China.
Antioxidants (Basel). 2023 Nov 16;12(11):2006. doi: 10.3390/antiox12112006.
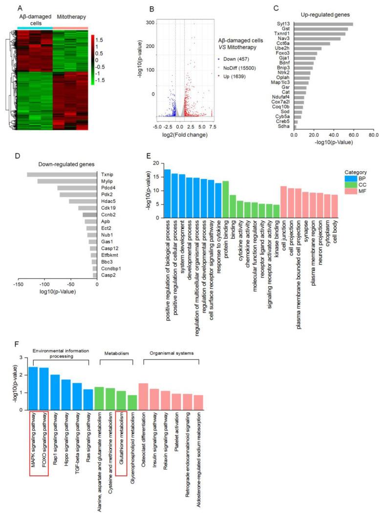
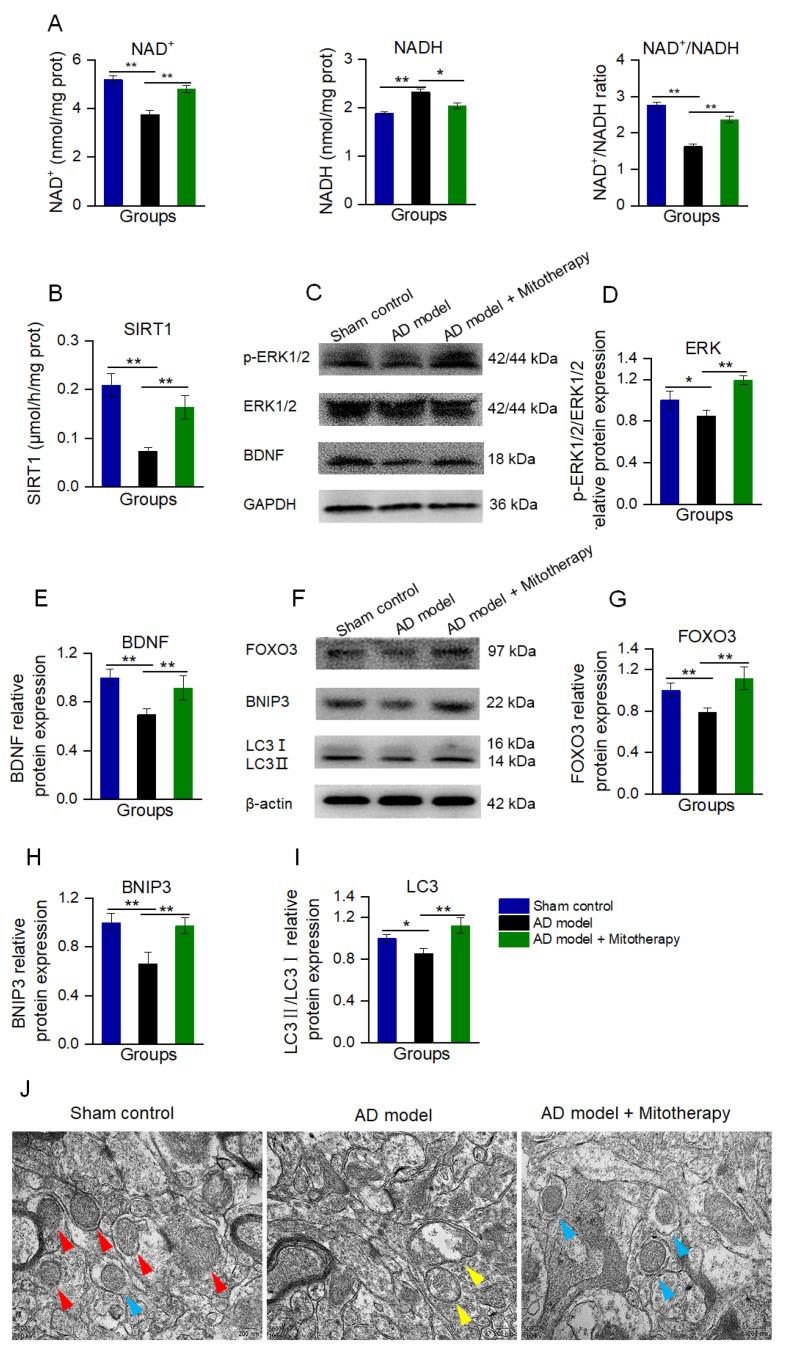
To date, Alzheimer's disease (AD) has grown to be a predominant health challenge that disturbs the elderly population. Studies have shown that mitochondrial dysfunction is one of the most significant features of AD. Transplantation therapy of healthy mitochondria (mitotherapy), as a novel therapeutic strategy to restore mitochondrial function, is proposed to treat the mitochondria-associated disease. Also, the molecular mechanism of mitotherapy remains unclear. Here, we applied the mitotherapy in AD model mice induced by amyloid-β (Aβ) plaque deposition and suggested that autophagy would be an important mechanism of the mitotherapy. After the healthy mitochondria entered the defective neuronal cells damaged by the misfolded Aβ protein, autophagy was activated through the NAD-dependent deacetylase sirtuin 1 (SIRT1) signal. The damaged mitochondria and Aβ protein were eliminated by autophagy, which could also decrease the content of radical oxygen species (ROS). Moreover, the levels of brain-derived neurotrophic factor (BDNF) and extracellular-regulated protein kinases (ERK) phosphorylation increased after mitotherapy, which would be beneficial to repair neuronal function. As a result, the cognitive ability of AD animals was ameliorated in a water maze test after the healthy mitochondria were administrated to the mice. The study indicated that mitotherapy would be an effective approach to AD treatment through the mechanism of autophagy activation.
迄今为止,阿尔茨海默病(AD)已成为困扰老年人群的主要健康挑战。研究表明,线粒体功能障碍是AD最显著的特征之一。健康线粒体移植疗法(线粒体疗法)作为一种恢复线粒体功能的新型治疗策略,被提议用于治疗线粒体相关疾病。此外,线粒体疗法的分子机制仍不清楚。在此,我们将线粒体疗法应用于由淀粉样β蛋白(Aβ)斑块沉积诱导的AD模型小鼠,并表明自噬将是线粒体疗法的重要机制。健康线粒体进入被错误折叠的Aβ蛋白损伤的缺陷神经元细胞后,通过烟酰胺腺嘌呤二核苷酸(NAD)依赖性脱乙酰酶沉默调节蛋白1(SIRT1)信号激活自噬。受损线粒体和Aβ蛋白通过自噬被清除,这也可以降低活性氧(ROS)的含量。此外,线粒体疗法后脑源性神经营养因子(BDNF)水平和细胞外调节蛋白激酶(ERK)磷酸化增加,这将有利于修复神经元功能。结果,在给小鼠施用健康线粒体后,AD动物在水迷宫试验中的认知能力得到改善。该研究表明,线粒体疗法将通过激活自噬机制成为治疗AD的有效方法。