Skin Bioengineering Laboratory, Victorian Adult Burns Service, Alfred Health, 89 Commercial Road, Melbourne, VIC 3004, Australia.
Department of Surgery, Monash University, 99 Commercial Road, Melbourne, VIC 3004, Australia.
Int J Mol Sci. 2023 Nov 13;24(22):16277. doi: 10.3390/ijms242216277.
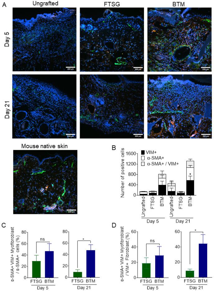
Autologous skin grafting has been commonly used in clinics for decades to close large wounds, yet the cellular and molecular interactions between the wound bed and the graft that mediates the wound repair are not fully understood. The aim of this study was to better understand the molecular changes in the wound triggered by autologous and synthetic grafting. Defining the wound changes at the molecular level during grafting sets the basis to test other engineered skin grafts by design. In this study, a full-thickness skin graft (SKH-1 hairless) mouse model was established. An autologous full-thickness skin graft (FTSG) or an acellular fully synthetic Biodegradable Temporising Matrix (BTM) was grafted. The wound bed/grafts were analysed at histological, RNA, and protein levels during the inflammation (day 1), proliferation (day 5), and remodelling (day 21) phases of wound repair. The results showed that in this mouse model, similar to others, inflammatory marker levels, including , , and /, were raised within a day post-wounding. Autologous grafting reduced the expression of these inflammatory markers. This was different from the wounds grafted with synthetic dermal grafts, in which and remained significantly high up to 21 days post-grafting. Autologous skin grafting reduced wound contraction compared to wounds that were left to spontaneously repair. Synthetic grafts contracted significantly more than FTSG by day 21. The observed wound contraction in synthetic grafts was most likely mediated at least partly by myofibroblasts. It is possible that high TGF-β1 levels in days 1-21 were the driving force behind myofibroblast abundance in synthetic grafts, although no evidence of TGF-β1-mediated Connective Tissue Growth Factor (CTGF) upregulation was observed.
自体皮片移植已在临床上广泛用于封闭大创面,但对于介导创面修复的创面床与移植物之间的细胞和分子相互作用仍不完全了解。本研究旨在更好地了解自体和合成移植物引发的创面分子变化。明确移植物时创面的分子变化为通过设计测试其他工程化皮肤移植物奠定了基础。在这项研究中,建立了全厚皮片(SKH-1 无毛)小鼠模型。进行自体全厚皮片(FTSG)或无细胞全合成可生物降解临时基质(BTM)移植。在创面修复的炎症(第 1 天)、增殖(第 5 天)和重塑(第 21 天)阶段,在组织学、RNA 和蛋白质水平上分析创面床/移植物。结果表明,在该小鼠模型中,与其他模型类似,炎症标志物水平,包括、、和/,在创伤后 1 天内升高。自体移植减少了这些炎症标志物的表达。这与用合成真皮移植物移植的伤口不同,在这些伤口中,至移植后 21 天,和仍然显著升高。与让伤口自然修复相比,自体皮片移植减少了伤口收缩。到第 21 天,合成移植物的收缩明显超过 FTSG。在合成移植物中观察到的伤口收缩很可能至少部分由肌成纤维细胞介导。在合成移植物中,高水平的 TGF-β1 在第 1-21 天可能是肌成纤维细胞丰富的驱动力,尽管没有观察到 TGF-β1 介导的结缔组织生长因子(CTGF)上调的证据。