Biophysics Institute, National Research Council, 16149 Genova, Italy.
Int J Mol Sci. 2023 Nov 14;24(22):16285. doi: 10.3390/ijms242216285.
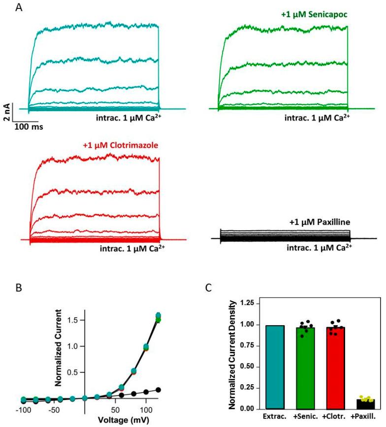
Many studies highlighted the importance of the IK channel for the proliferation and the migration of different types of cancer cells, showing how IK blockers could slow down cancer growth. Based on these data, we wanted to characterize the effects of IK blockers on melanoma metastatic cells and to understand if such effects were exclusively IK-dependent. For this purpose, we employed two different blockers, namely clotrimazole and senicapoc, and two cell lines: metastatic melanoma WM266-4 and pancreatic cancer Panc-1, which is reported to have little or no IK expression. Clotrimazole and senicapoc induced a decrease in viability and the migration of both WM266-4 and Panc-1 cells irrespective of IK expression levels. Patch-clamp experiments on WM266-4 cells revealed Ca-dependent, IK-like, clotrimazole- and senicapoc-sensitive currents, which could not be detected in Panc-1 cells. Neither clotrimazole nor senicapoc altered the intracellular Ca concentration. These results suggest that the effects of IK blockers on cancer cells are not strictly dependent on a robust presence of the channel in the plasma membrane, but they might be due to off-target effects on other cellular targets or to the blockade of IK channels localized in intracellular organelles.
许多研究强调了 IK 通道对于不同类型癌细胞的增殖和迁移的重要性,表明 IK 阻断剂如何能够减缓癌症的生长。基于这些数据,我们想要描述 IK 阻断剂对黑色素瘤转移细胞的影响,并了解这些影响是否完全依赖于 IK。为此,我们使用了两种不同的阻断剂,即克霉唑和 Senicapoc,以及两种细胞系:转移性黑色素瘤 WM266-4 和胰腺癌 Panc-1,据报道后者几乎没有或没有 IK 表达。克霉唑和 Senicapoc 诱导 WM266-4 和 Panc-1 细胞的活力和迁移减少,而与 IK 表达水平无关。在 WM266-4 细胞上进行的膜片钳实验揭示了 Ca 依赖性、IK 样、克霉唑和 Senicapoc 敏感的电流,而在 Panc-1 细胞中则无法检测到这些电流。克霉唑和 Senicapoc 均未改变细胞内 Ca2+浓度。这些结果表明,IK 阻断剂对癌细胞的影响并不严格依赖于质膜中通道的丰富存在,而是可能归因于对其他细胞靶点的脱靶效应或对定位于细胞内细胞器的 IK 通道的阻断。