Suppr超能文献

全转录组 RNA 测序揭示了鸭胚肌发生中的全局表达变化和 RNA 调控网络。

Whole-Transcriptome RNA Sequencing Uncovers the Global Expression Changes and RNA Regulatory Networks in Duck Embryonic Myogenesis.

机构信息

College of Animal Science and Technology, Jiangxi Agricultural University, Nanchang 330045, China.

Poultry Research Institute, Jiangxi Agricultural University, Nanchang 330045, China.

出版信息

Int J Mol Sci. 2023 Nov 16;24(22):16387. doi: 10.3390/ijms242216387.

Abstract

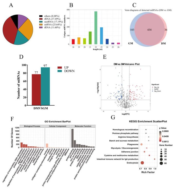
Duck meat is pivotal in providing high-quality protein for human nutrition, underscoring the importance of studying duck myogenesis. The regulatory mechanisms governing duck myogenesis involve both coding and non-coding RNAs, yet their specific expression patterns and molecular mechanisms remain elusive. To address this knowledge gap, we performed expression profiling analyses of mRNAs, lncRNAs, circRNAs, and miRNAs involved in duck myogenesis using whole-transcriptome RNA-seq. Our analysis identified 1733 differentially expressed (DE)-mRNAs, 1116 DE-lncRNAs, 54 DE-circRNAs, and 174 DE-miRNAs when comparing myoblasts and myotubes. A GO analysis highlighted the enrichment of DE molecules in the extracellular region, protein binding, and exocyst. A KEGG analysis pinpointed pathways related to ferroptosis, PPAR signaling, nitrogen metabolism, cell cycle, cardiac muscle contraction, glycerolipid metabolism, and actin cytoskeleton. A total of 51 trans-acting lncRNAs, including and , were predicted to participate in regulating myoblast proliferation and differentiation. Based on the ceRNAs, we constructed lncRNA-miRNA-mRNA and circRNA-miRNA-mRNA ceRNA networks involving five miRNAs (miR-129-5p, miR-133a-5p, miR-22-3p, miR-27b-3p, and let-7b-5p) that are relevant to myogenesis. Furthermore, the GO and KEGG analyses of the DE-mRNAs within the ceRNA network underscored the significant enrichment of the glycerolipid metabolism pathway. We identified five different DE-mRNAs, specifically , , , , and , as potential target genes that are crucial for myogenesis in the context of glycerolipid metabolism. These five mRNAs are integral to ceRNA networks, with miR-107_R-2 and miR-1260 emerging as key regulators. In summary, this study provides a valuable resource elucidating the intricate interplay of mRNA-lncRNA-circRNA-miRNA in duck myogenesis, shedding light on the molecular mechanisms that govern this critical biological process.

摘要

鸭肉是人类营养中提供高质量蛋白质的关键,这凸显了研究鸭肌发生的重要性。调控鸭肌发生的机制既涉及编码 RNA,也涉及非编码 RNA,但它们的具体表达模式和分子机制仍不清楚。为了填补这一知识空白,我们使用全转录组 RNA-seq 对参与鸭肌发生的 mRNA、lncRNA、circRNA 和 miRNA 进行了表达谱分析。我们的分析比较肌母细胞和肌管时,鉴定出 1733 个差异表达(DE)-mRNA、1116 个 DE-lncRNA、54 个 DE-circRNA 和 174 个 DE-miRNA。GO 分析强调了 DE 分子在细胞外区域、蛋白质结合和外核的富集。KEGG 分析指出了与铁死亡、PPAR 信号、氮代谢、细胞周期、心肌收缩、甘油脂代谢和肌动蛋白细胞骨架相关的途径。总共预测了 51 个反式作用 lncRNA,包括 和 ,参与调节肌母细胞的增殖和分化。基于 ceRNA,我们构建了涉及五个 miRNA(miR-129-5p、miR-133a-5p、miR-22-3p、miR-27b-3p 和 let-7b-5p)的 lncRNA-miRNA-mRNA 和 circRNA-miRNA-mRNA ceRNA 网络,这些 miRNA 与肌发生有关。此外,ceRNA 网络中 DE-mRNA 的 GO 和 KEGG 分析强调了甘油脂代谢途径的显著富集。我们鉴定了五个不同的 DE-mRNA,即 、 、 、 和 ,作为甘油脂代谢中肌发生的潜在关键靶基因。这五个 mRNAs 是 ceRNA 网络的重要组成部分,miR-107_R-2 和 miR-1260 是关键调节因子。总之,本研究提供了一个有价值的资源,阐明了鸭肌发生中 mRNA-lncRNA-circRNA-miRNA 的复杂相互作用,揭示了调控这一关键生物学过程的分子机制。

https://cdn.ncbi.nlm.nih.gov/pmc/blobs/6ac4/10671564/38a82d0a967e/ijms-24-16387-g001a.jpg

文献AI研究员

20分钟写一篇综述,助力文献阅读效率提升50倍。

立即体验

用中文搜PubMed

大模型驱动的PubMed中文搜索引擎

马上搜索

文档翻译

学术文献翻译模型,支持多种主流文档格式。

立即体验