• 文献检索
  • 文档翻译
  • 深度研究
  • 学术资讯
  • Suppr Zotero 插件Zotero 插件
  • 邀请有礼
  • 套餐&价格
  • 历史记录
应用&插件
Suppr Zotero 插件Zotero 插件浏览器插件Mac 客户端Windows 客户端微信小程序
定价
高级版会员购买积分包购买API积分包
服务
文献检索文档翻译深度研究API 文档MCP 服务
关于我们
关于 Suppr公司介绍联系我们用户协议隐私条款
关注我们

Suppr 超能文献

核心技术专利:CN118964589B侵权必究
粤ICP备2023148730 号-1Suppr @ 2026

文献检索

告别复杂PubMed语法,用中文像聊天一样搜索,搜遍4000万医学文献。AI智能推荐,让科研检索更轻松。

立即免费搜索

文件翻译

保留排版,准确专业,支持PDF/Word/PPT等文件格式,支持 12+语言互译。

免费翻译文档

深度研究

AI帮你快速写综述,25分钟生成高质量综述,智能提取关键信息,辅助科研写作。

立即免费体验

微小 RNA-200c-5p 通过靶向 在骨骼肌再生和肌发生中调节成肌细胞的迁移和分化。

MicroRNA-200c-5p Regulates Migration and Differentiation of Myoblasts via Targeting in Skeletal Muscle Regeneration and Myogenesis.

机构信息

Key Laboratory of Agricultural Animal Genetics, Breeding and Reproduction of Ministry of Education & Key Lab of Swine Genetics and Breeding of Ministry of Agriculture and Rural Affairs, Huazhong Agricultural University, Wuhan 430070, China.

Shenzhen Branch, Guangdong Laboratory of Lingnan Modern Agriculture, Key Laboratory of Livestock and Poultry Multi-Omics of MARA, Agricultural Genomics Institute at Shenzhen, Chinese Academy of Agricultural Sciences, Shenzhen 518000, China.

出版信息

Int J Mol Sci. 2023 Mar 5;24(5):4995. doi: 10.3390/ijms24054995.

DOI:10.3390/ijms24054995
PMID:36902425
原文链接:https://pmc.ncbi.nlm.nih.gov/articles/PMC10003123/
Abstract

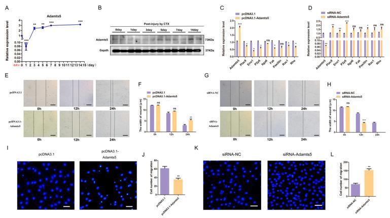
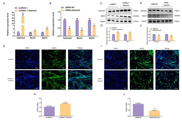
Skeletal muscle, as a regenerative organization, plays a vital role in physiological characteristics and homeostasis. However, the regulation mechanism of skeletal muscle regeneration is not entirely clear. miRNAs, as one of the regulatory factors, exert profound effects on regulating skeletal muscle regeneration and myogenesis. This study aimed to discover the regulatory function of important miRNA miR-200c-5p in skeletal muscle regeneration. In our study, miR-200c-5p increased at the early stage and peaked at first day during mouse skeletal muscle regeneration, which was also highly expressed in skeletal muscle of mouse tissue profile. Further, overexpression of miR-200c-5p promoted migration and inhibited differentiation of C2C12 myoblast, whereas inhibition of miR-200c-5p had the opposite effect. Bioinformatic analysis predicted that has potential binding sites for miR-200c-5p at 3'UTR region. Dual-luciferase and RIP assays further proved that is a target gene of miR-200c-5p. The expression patterns of miR-200c-5p and were opposite during the skeletal muscle regeneration. Moreover, miR-200c-5p can rescue the effects of in the C2C12 myoblast. In conclusion, miR-200c-5p might play a considerable function during skeletal muscle regeneration and myogenesis. These findings will provide a promising gene for promoting muscle health and candidate therapeutic target for skeletal muscle repair.

摘要

骨骼肌作为一种可再生组织,在生理特性和内稳态中起着至关重要的作用。然而,骨骼肌再生的调控机制尚不完全清楚。miRNA 作为调节因子之一,对调节骨骼肌再生和肌发生具有深远的影响。本研究旨在发现重要 miRNA miR-200c-5p 在骨骼肌再生中的调节功能。在我们的研究中,miR-200c-5p 在小鼠骨骼肌再生的早期阶段增加,并在第 1 天达到峰值,在小鼠组织图谱的骨骼肌中也高度表达。进一步研究表明,miR-200c-5p 的过表达促进 C2C12 成肌细胞的迁移并抑制其分化,而抑制 miR-200c-5p 则产生相反的效果。生物信息学分析预测,在 3'UTR 区域存在 miR-200c-5p 的潜在结合位点。双荧光素酶和 RIP 实验进一步证实了 是 miR-200c-5p 的靶基因。在骨骼肌再生过程中,miR-200c-5p 和 的表达模式相反。此外,miR-200c-5p 可以挽救 miR-200c-5p 在 C2C12 成肌细胞中的作用。综上所述,miR-200c-5p 在骨骼肌再生和肌发生过程中可能发挥重要作用。这些发现为促进肌肉健康提供了有前途的基因,并为骨骼肌修复提供了候选治疗靶点。

https://cdn.ncbi.nlm.nih.gov/pmc/blobs/760f/10003123/6bc27d29fbf8/ijms-24-04995-g007.jpg
https://cdn.ncbi.nlm.nih.gov/pmc/blobs/760f/10003123/69b0a3d9d67c/ijms-24-04995-g001.jpg
https://cdn.ncbi.nlm.nih.gov/pmc/blobs/760f/10003123/37048ec044fc/ijms-24-04995-g002.jpg
https://cdn.ncbi.nlm.nih.gov/pmc/blobs/760f/10003123/383bc86cfd49/ijms-24-04995-g003.jpg
https://cdn.ncbi.nlm.nih.gov/pmc/blobs/760f/10003123/8e2a38899f7e/ijms-24-04995-g004.jpg
https://cdn.ncbi.nlm.nih.gov/pmc/blobs/760f/10003123/61f741f9ddb7/ijms-24-04995-g005.jpg
https://cdn.ncbi.nlm.nih.gov/pmc/blobs/760f/10003123/531ee5792713/ijms-24-04995-g006.jpg
https://cdn.ncbi.nlm.nih.gov/pmc/blobs/760f/10003123/6bc27d29fbf8/ijms-24-04995-g007.jpg
https://cdn.ncbi.nlm.nih.gov/pmc/blobs/760f/10003123/69b0a3d9d67c/ijms-24-04995-g001.jpg
https://cdn.ncbi.nlm.nih.gov/pmc/blobs/760f/10003123/37048ec044fc/ijms-24-04995-g002.jpg
https://cdn.ncbi.nlm.nih.gov/pmc/blobs/760f/10003123/383bc86cfd49/ijms-24-04995-g003.jpg
https://cdn.ncbi.nlm.nih.gov/pmc/blobs/760f/10003123/8e2a38899f7e/ijms-24-04995-g004.jpg
https://cdn.ncbi.nlm.nih.gov/pmc/blobs/760f/10003123/61f741f9ddb7/ijms-24-04995-g005.jpg
https://cdn.ncbi.nlm.nih.gov/pmc/blobs/760f/10003123/531ee5792713/ijms-24-04995-g006.jpg
https://cdn.ncbi.nlm.nih.gov/pmc/blobs/760f/10003123/6bc27d29fbf8/ijms-24-04995-g007.jpg

相似文献

1
MicroRNA-200c-5p Regulates Migration and Differentiation of Myoblasts via Targeting in Skeletal Muscle Regeneration and Myogenesis.微小 RNA-200c-5p 通过靶向 在骨骼肌再生和肌发生中调节成肌细胞的迁移和分化。
Int J Mol Sci. 2023 Mar 5;24(5):4995. doi: 10.3390/ijms24054995.
2
miR-100-5p Regulates Skeletal Muscle Myogenesis through the /mTOR/S6K Signaling Pathway.miR-100-5p 通过 /mTOR/S6K 信号通路调节骨骼肌成肌。
Int J Mol Sci. 2023 May 17;24(10):8906. doi: 10.3390/ijms24108906.
3
MiR-424-5p targets HSP90AA1 to facilitate proliferation and restrain differentiation in skeletal muscle development.微小RNA-424-5p靶向热休克蛋白90α家族成员1,以促进骨骼肌发育中的增殖并抑制分化。
Anim Biotechnol. 2023 Dec;34(7):2514-2526. doi: 10.1080/10495398.2022.2102032. Epub 2022 Jul 23.
4
MicroRNA-664-5p promotes myoblast proliferation and inhibits myoblast differentiation by targeting serum response factor and .miRNA-664-5p 通过靶向血清反应因子和. 促进成肌细胞增殖,抑制成肌细胞分化。
J Biol Chem. 2018 Dec 14;293(50):19177-19190. doi: 10.1074/jbc.RA118.003198. Epub 2018 Oct 15.
5
MicroRNA-351-5p mediates skeletal myogenesis by directly targeting lactamase-β and is regulated by lnc-mg.miR-351-5p 通过直接靶向β-内酰胺酶调控 lnc-mg 来介导成肌分化
FASEB J. 2019 Feb;33(2):1911-1926. doi: 10.1096/fj.201701394RRR. Epub 2018 Sep 14.
6
MiR-183-5p induced by saturated fatty acids regulates the myogenic differentiation by directly targeting FHL1 in C2C12 myoblasts.饱和脂肪酸诱导的 miR-183-5p 通过直接靶向 C2C12 成肌细胞中的 FHL1 调节成肌分化。
BMB Rep. 2020 Nov;53(11):605-610. doi: 10.5483/BMBRep.2020.53.11.175.
7
The long noncoding RNA lncMPD2 inhibits myogenesis by targeting the miR-34a-5p/THBS1 axis.长非编码 RNA lncMPD2 通过靶向 miR-34a-5p/THBS1 轴抑制成肌分化。
Int J Biol Macromol. 2024 Aug;275(Pt 2):133688. doi: 10.1016/j.ijbiomac.2024.133688. Epub 2024 Jul 4.
8
MiR-34b-5p Mediates the Proliferation and Differentiation of Myoblasts by Targeting IGFBP2.miR-34b-5p 通过靶向 IGFBP2 介导成肌细胞的增殖和分化。
Cells. 2019 Apr 17;8(4):360. doi: 10.3390/cells8040360.
9
MiR-96-5p Induced by Palmitic Acid Suppresses the Myogenic Differentiation of C2C12 Myoblasts by Targeting FHL1.软脂酸诱导的 miR-96-5p 通过靶向 FHL1 抑制 C2C12 成肌细胞的肌生成分化。
Int J Mol Sci. 2020 Dec 11;21(24):9445. doi: 10.3390/ijms21249445.
10
MiR-743a-5p regulates differentiation of myoblast by targeting in skeletal muscle development and regeneration.MiR-743a-5p通过靶向作用调控成肌细胞分化,在骨骼肌发育和再生过程中发挥作用。
Genes Dis. 2020 Dec 3;9(4):1038-1048. doi: 10.1016/j.gendis.2020.11.018. eCollection 2022 Jul.

引用本文的文献

1
WNT5B regulates myogenesis and fiber type conversion by affecting mRNA stability.WNT5B通过影响mRNA稳定性来调节肌生成和纤维类型转换。
Int J Biol Sci. 2025 Jun 9;21(9):3934-3948. doi: 10.7150/ijbs.102309. eCollection 2025.
2
Construction of a miRNA Panel for Differentiating Lung Adenocarcinoma Brain Metastases and Glioblastoma.用于鉴别肺腺癌脑转移和胶质母细胞瘤的miRNA检测板的构建
Cancers (Basel). 2025 Feb 8;17(4):581. doi: 10.3390/cancers17040581.
3
MicroRNA-200c in Cancer Generation, Invasion, and Metastasis.微小RNA-200c在癌症发生、侵袭和转移中的作用

本文引用的文献

1
MiR-743a-5p regulates differentiation of myoblast by targeting in skeletal muscle development and regeneration.MiR-743a-5p通过靶向作用调控成肌细胞分化,在骨骼肌发育和再生过程中发挥作用。
Genes Dis. 2020 Dec 3;9(4):1038-1048. doi: 10.1016/j.gendis.2020.11.018. eCollection 2022 Jul.
2
MicroRNA-24-3p promotes skeletal muscle differentiation and regeneration by regulating HMGA1.微小 RNA-24-3p 通过调控 HMGA1 促进骨骼肌分化和再生。
Cell Mol Life Sci. 2022 Mar 3;79(3):170. doi: 10.1007/s00018-022-04168-7.
3
circPTPN4 regulates myogenesis via the miR-499-3p/NAMPT axis.
Int J Mol Sci. 2025 Jan 16;26(2):710. doi: 10.3390/ijms26020710.
4
CRISPR Screen Identifies the RNA-Binding Protein Eef1a1 as a Key Regulator of Myogenesis.CRISPR 筛选鉴定 RNA 结合蛋白 Eef1a1 为成肌发生的关键调节因子。
Int J Mol Sci. 2024 Apr 28;25(9):4816. doi: 10.3390/ijms25094816.
5
Regulation of myo-miR-24-3p on the Myogenesis and Fiber Type Transformation of Skeletal Muscle.肌源性 miR-24-3p 对骨骼肌成肌和纤维类型转换的调控。
Genes (Basel). 2024 Feb 21;15(3):269. doi: 10.3390/genes15030269.
6
Transcription Factor Regulates Skeletal Muscle Cell Proliferation and Migration via in Pigs.转录因子通过在猪体内调控骨骼肌细胞的增殖和迁移。
Genes (Basel). 2024 Jan 2;15(1):65. doi: 10.3390/genes15010065.
7
Whole-Transcriptome RNA Sequencing Uncovers the Global Expression Changes and RNA Regulatory Networks in Duck Embryonic Myogenesis.全转录组 RNA 测序揭示了鸭胚肌发生中的全局表达变化和 RNA 调控网络。
Int J Mol Sci. 2023 Nov 16;24(22):16387. doi: 10.3390/ijms242216387.
8
Exploration of Potential Target Genes of miR-24-3p in Chicken Myoblasts by Transcriptome Sequencing Analysis.基于转录组测序分析探讨 miR-24-3p 在鸡肌肉细胞中的潜在靶基因。
Genes (Basel). 2023 Sep 5;14(9):1764. doi: 10.3390/genes14091764.
环状PTPN4通过miR-499-3p/烟酰胺磷酸核糖转移酶轴调控肌生成。
J Anim Sci Biotechnol. 2022 Feb 14;13(1):2. doi: 10.1186/s40104-021-00664-1.
4
IL-33 induces ADAMTS5 expression and cell migration in glioblastoma multiforme.IL-33 诱导多形性胶质母细胞瘤中 ADAMTS5 的表达和细胞迁移。
Med Oncol. 2022 Jan 4;39(2):22. doi: 10.1007/s12032-021-01590-y.
5
Circular RNA circUSP13 sponges miR-29c to promote differentiation and inhibit apoptosis of goat myoblasts by targeting IGF1.环状 RNA circUSP13 通过靶向 IGF1 海绵 miR-29c 促进山羊肌母细胞分化并抑制其凋亡。
FASEB J. 2022 Jan;36(1):e22097. doi: 10.1096/fj.202101317R.
6
circRNAome profiling reveals circFgfr2 regulates myogenesis and muscle regeneration via a feedback loop.环状 RNA 组谱分析揭示 circFgfr2 通过反馈环调节成肌和肌肉再生。
J Cachexia Sarcopenia Muscle. 2022 Feb;13(1):696-712. doi: 10.1002/jcsm.12859. Epub 2021 Nov 22.
7
Identification of Key Regulators of Hepatitis C Virus-Induced Hepatocellular Carcinoma by Integrating Whole-Genome and Transcriptome Sequencing Data.整合全基因组和转录组测序数据鉴定丙型肝炎病毒诱导的肝细胞癌关键调控因子
Front Genet. 2021 Sep 9;12:741608. doi: 10.3389/fgene.2021.741608. eCollection 2021.
8
MiR-200c promotes papillary thyroid cancer cell proliferation, migration, and invasion by downregulating PTEN.miR-200c 通过下调 PTEN 促进甲状腺乳头状癌细胞的增殖、迁移和侵袭。
Tissue Cell. 2021 Dec;73:101647. doi: 10.1016/j.tice.2021.101647. Epub 2021 Sep 10.
9
miR-183 and miR-96 orchestrate both glucose and fat utilization in skeletal muscle.miR-183 和 miR-96 协调骨骼肌中的葡萄糖和脂肪利用。
EMBO Rep. 2021 Sep 6;22(9):e52247. doi: 10.15252/embr.202052247. Epub 2021 Aug 6.
10
The correlation of plasma microRNA-200 family expressions with risk and disease severity of lupus nephritis.血浆微小RNA-200家族表达与狼疮性肾炎风险及疾病严重程度的相关性
Eur Rev Med Pharmacol Sci. 2021 May;25(10):3641. doi: 10.26355/eurrev_202105_25921.