The Dr. Miriam and Sheldon Adelson School of Medicine, Department of Morphological Sciences and Teratology, Ariel University, Ariel 4070000, Israel.
Department of Chemical Engineering, Faculty of Engineering, Ariel University, Ariel 4070000, Israel.
Int J Mol Sci. 2023 Nov 20;24(22):16546. doi: 10.3390/ijms242216546.
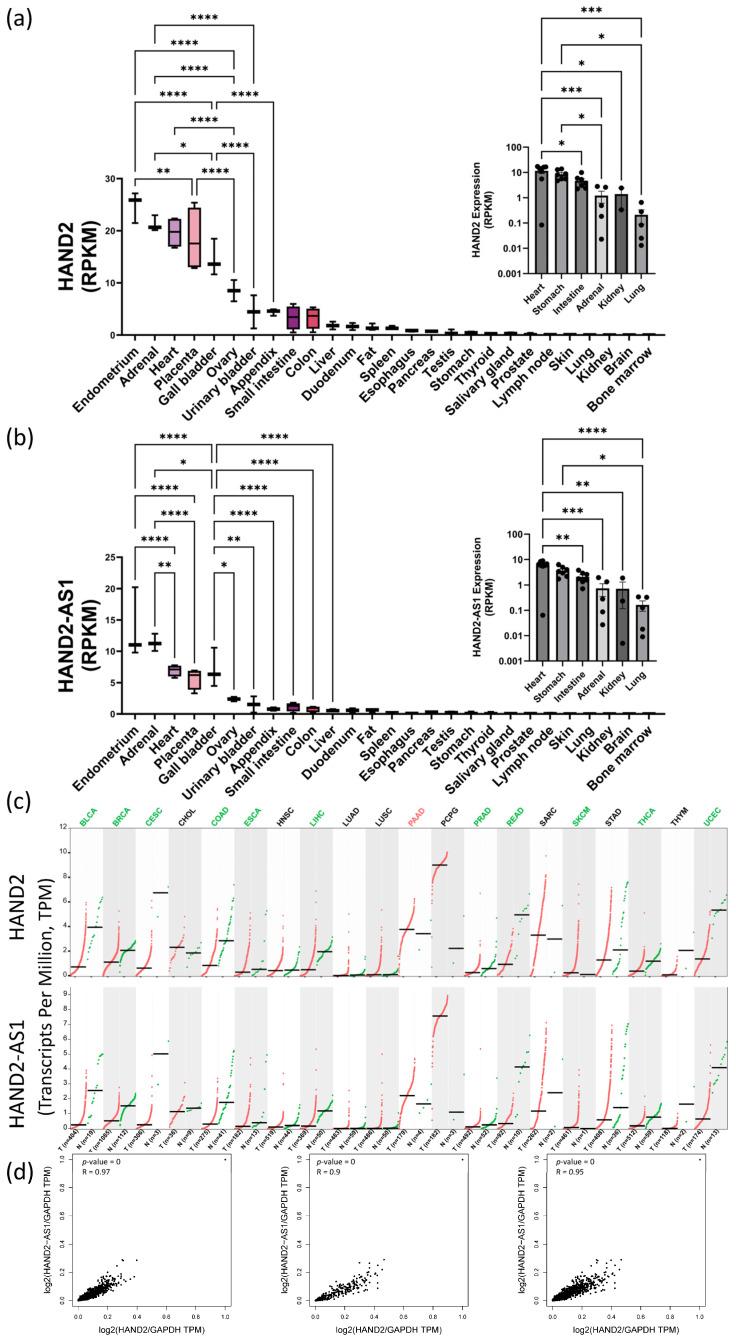
We previously developed several successful decellularization strategies that yielded porcine cardiac extracellular matrices (pcECMs) exhibiting tissue-specific bioactivity and bioinductive capacity when cultured with various pluripotent and multipotent stem cells. Here, we study the tissue-specific effects of the pcECM on seeded human mesenchymal stem cell (hMSC) phenotypes using reverse transcribed quantitative polymerase chain reaction (RT-qPCR) arrays for cardiovascular related gene expression. We further corroborated interesting findings at the protein level (flow cytometry and immunological stains) as well as bioinformatically using several mRNA sequencing and protein databases of normal and pathologic adult and embryonic (organogenesis stage) tissue expression. We discovered that upon the seeding of hMSCs on the pcECM, they displayed a partial mesenchymal-to-epithelial transition (MET) toward endothelial phenotypes (CD31) and morphologies, which were preceded by an early spike (~Day 3 onward after seeding) in HAND2 expression at both the mRNA and protein levels compared to that in plate controls. The CRISPR-Cas9 knockout (KO) of HAND2 and its associated antisense long non-coding RNA (HAND2-AS1) regulatory region resulted in proliferation arrest, hypertrophy, and senescent-like morphology. Bioinformatic analyses revealed that HAND2 and HAND2-AS1 are highly correlated in expression and are expressed in many different tissue types albeit at distinct yet tightly regulated expression levels. Deviation (downregulation or upregulation) from these basal tissue expression levels is associated with a long list of pathologies. We thus suggest that HAND2 expression levels may possibly fine-tune hMSCs' plasticity through affecting senescence and mesenchymal-to-epithelial transition states, through yet unknown mechanisms. Targeting this pathway may open up a promising new therapeutic approach for a wide range of diseases, including cancer, degenerative disorders, and aging. Nevertheless, further investigation is required to validate these findings and better understand the molecular players involved, potential inducers and inhibitors of this pathway, and eventually potential therapeutic applications.
我们之前开发了几种成功的去细胞化策略,这些策略产生的猪心脏细胞外基质(pcECM)在与各种多能和多能干细胞共培养时表现出组织特异性生物活性和生物诱导能力。在这里,我们使用心血管相关基因表达的逆转录定量聚合酶链反应(RT-qPCR)阵列研究 pcECM 对接种的人间充质干细胞(hMSC)表型的组织特异性影响。我们还在蛋白质水平(流式细胞术和免疫染色)以及使用正常和病理成人和胚胎(器官发生阶段)组织表达的几个 mRNA 测序和蛋白质数据库进行了生物信息学验证,证实了有趣的发现。我们发现,当 hMSC 接种在 pcECM 上时,它们表现出向内皮表型(CD31)和形态的部分间充质到上皮过渡(MET),这在前HAND2 表达的早期尖峰(接种后约第 3 天开始)之后发生,与板对照相比,在 mRNA 和蛋白质水平上均如此。HAND2 的 CRISPR-Cas9 敲除(KO)及其相关的反义长非编码 RNA(HAND2-AS1)调节区导致增殖停滞、肥大和衰老样形态。生物信息学分析表明,HAND2 和 HAND2-AS1 在表达上高度相关,并且在许多不同的组织类型中表达,尽管表达水平不同,但却受到严格调节。从这些基础组织表达水平的偏差(下调或上调)与一长串病理学相关。因此,我们认为 HAND2 表达水平可能通过影响衰老和间充质到上皮的过渡状态,通过未知的机制来微调 hMSC 的可塑性。靶向该途径可能为包括癌症、退行性疾病和衰老在内的广泛疾病开辟一种有前途的新治疗方法。然而,需要进一步的研究来验证这些发现,并更好地了解所涉及的分子参与者、该途径的潜在诱导剂和抑制剂,以及最终的潜在治疗应用。