Chen Chunting, Zhai Ertao, Liu Yinan, Qian Yan, Zhao Risheng, Ma Yan, Liu Jianqiu, Huang Zhixin, Chen Jianhui, Cai Shirong
Division of Gastrointestinal Surgery Center, The First Affiliated Hospital of Sun Yat-sen University, Guangzhou, 510080, Guangdong, P. R. China.
Gastric Cancer Center, Sun Yat-sen University, Guangzhou, 510080, Guangdong, P. R. China.
Cancer Cell Int. 2023 Nov 25;23(1):293. doi: 10.1186/s12935-023-03129-9.
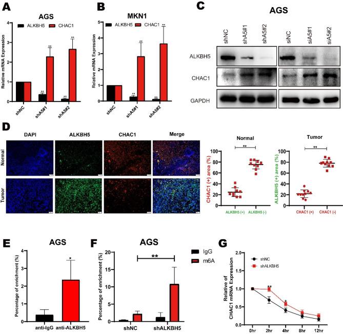
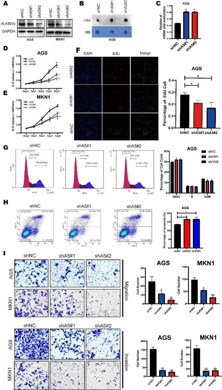
The m6a demethyltransferase ALKBH5 dynamically modulates gene expression and intracellular metabolic molecules by modifying RNA m6a in cancer cells. However, ALKBH5's function in gastric cancer (GC) has remained controversial. This study demonstrates that ALKBH5 is highly expressed in GC. Silencing ALKBH5 hampers proliferation, and metastatic potential, and induces cell death in GC cells. Through a comprehensive analysis of the transcriptome and m6A sequencing, alterations in certain ALKBH5 target genes, including CHAC1, were identified. ALKBH5's demethylation effect regulates CHAC1 RNA stability, leading to reduced CHAC1 expression. Moreover, CHAC1 modulates intracellular ROS levels, influencing the chemotherapy sensitivity of gastric cancer. In summary, our study unveils the pivotal role of the ALKBH5-CHAC1-ROS axis and highlights the significance of m6A methylation in gastric cancer.
m6A去甲基化酶ALKBH5通过修饰癌细胞中的RNA m6A来动态调节基因表达和细胞内代谢分子。然而,ALKBH5在胃癌(GC)中的功能仍存在争议。本研究表明,ALKBH5在GC中高表达。沉默ALKBH5会阻碍GC细胞的增殖、转移潜能并诱导细胞死亡。通过对转录组和m6A测序的综合分析,确定了某些ALKBH5靶基因(包括CHAC1)的改变。ALKBH5的去甲基化作用调节CHAC1 RNA稳定性,导致CHAC1表达降低。此外,CHAC1调节细胞内ROS水平,影响胃癌的化疗敏感性。总之,我们的研究揭示了ALKBH5-CHAC1-ROS轴的关键作用,并突出了m6A甲基化在胃癌中的重要性。