Suppr超能文献

全基因组腺嘌呤N6-甲基化图谱揭示了微拟球藻脂质积累的表观基因组调控。

Genome-wide adenine N6-methylation map reveals epigenomic regulation of lipid accumulation in Nannochloropsis.

作者信息

Gong Yanhai, Wang Qintao, Wei Li, Liang Wensi, Wang Lianhong, Lv Nana, Du Xuefeng, Zhang Jiashun, Shen Chen, Xin Yi, Sun Luyang, Xu Jian

机构信息

Single-Cell Center, CAS Key Laboratory of Biofuels, Shandong Key Laboratory of Energy Genetics, Qingdao Institute of Bioenergy and Bioprocess Technology, Chinese Academy of Sciences, Qingdao, China; Shandong Energy Institute, Qingdao, China; Qingdao New Energy Shandong Laboratory, Qingdao, China; University of Chinese Academy of Sciences, Beijing 100049, China; Laboratory for Marine Biology and Biotechnology, Qingdao National Laboratory for Marine Science and Technology, Qingdao 266237, China.

Single-Cell Center, CAS Key Laboratory of Biofuels, Shandong Key Laboratory of Energy Genetics, Qingdao Institute of Bioenergy and Bioprocess Technology, Chinese Academy of Sciences, Qingdao, China; Shandong Energy Institute, Qingdao, China; Qingdao New Energy Shandong Laboratory, Qingdao, China; University of Chinese Academy of Sciences, Beijing 100049, China; Laboratory for Marine Biology and Biotechnology, Qingdao National Laboratory for Marine Science and Technology, Qingdao 266237, China.

出版信息

Plant Commun. 2024 Mar 11;5(3):100773. doi: 10.1016/j.xplc.2023.100773. Epub 2023 Nov 24.

Abstract

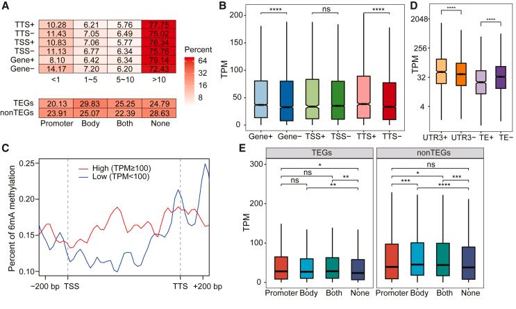
Epigenetic marks on histones and DNA, such as DNA methylation at N6-adenine (6mA), play crucial roles in gene expression and genome maintenance, but their deposition and function in microalgae remain largely uncharacterized. Here, we report a genome-wide 6mA map for the model industrial oleaginous microalga Nannochloropsis oceanica produced by single-molecule real-time sequencing. Found in 0.1% of adenines, 6mA sites are mostly enriched at the AGGYV motif, more abundant in transposons and 3' untranslated regions, and associated with active transcription. Moreover, 6mA gradually increases in abundance along the direction of gene transcription and shows special positional enrichment near splicing donor and transcription termination sites. Highly expressed genes tend to show greater 6mA abundance in the gene body than do poorly expressed genes, indicating a positive interaction between 6mA and general transcription factors. Furthermore, knockout of the putative 6mA methylase NO08G00280 by genome editing leads to changes in methylation patterns that are correlated with changes in the expression of molybdenum cofactor, sulfate transporter, glycosyl transferase, and lipase genes that underlie reductions in biomass and oil productivity. By contrast, knockout of the candidate demethylase NO06G02500 results in increased 6mA levels and reduced growth. Unraveling the epigenomic players and their roles in biomass productivity and lipid metabolism lays a foundation for epigenetic engineering of industrial microalgae.

摘要

组蛋白和DNA上的表观遗传标记,如N6-腺嘌呤(6mA)处的DNA甲基化,在基因表达和基因组维持中起着关键作用,但其在微藻中的沉积和功能在很大程度上仍未得到充分表征。在此,我们报告了通过单分子实时测序产生的模式工业产油微藻海洋微拟球藻的全基因组6mA图谱。6mA位点存在于0.1%的腺嘌呤中,大多富集于AGGYV基序,在转座子和3'非翻译区更为丰富,并与活跃转录相关。此外,6mA沿基因转录方向丰度逐渐增加,并在剪接供体和转录终止位点附近表现出特殊的位置富集。高表达基因在基因体内的6mA丰度往往比低表达基因更高,表明6mA与一般转录因子之间存在正相互作用。此外,通过基因组编辑敲除推定的6mA甲基转移酶NO08G00280会导致甲基化模式的变化,这些变化与钼辅因子、硫酸盐转运蛋白、糖基转移酶和脂肪酶基因表达的变化相关,而这些基因是生物量和油脂生产力降低的基础。相比之下,敲除候选去甲基化酶NO06G02500会导致6mA水平升高和生长减缓。阐明表观基因组参与者及其在生物量生产力和脂质代谢中的作用为工业微藻的表观遗传工程奠定了基础。

https://cdn.ncbi.nlm.nih.gov/pmc/blobs/4690/10943562/fa12a37f453c/gr1.jpg

文献AI研究员

20分钟写一篇综述,助力文献阅读效率提升50倍。

立即体验

用中文搜PubMed

大模型驱动的PubMed中文搜索引擎

马上搜索

文档翻译

学术文献翻译模型,支持多种主流文档格式。

立即体验