Suppr超能文献

通过单细胞表面抗原分析检测急性髓系白血病预后评估中的连续层次异质性。

Detection of continuous hierarchical heterogeneity by single-cell surface antigen analysis in the prognosis evaluation of acute myeloid leukaemia.

机构信息

National Laboratory of Biomacromolecules, Institute of Biophysics, Chinese Academy of Sciences, Beijing, 100101, China.

University of Chinese Academy of Sciences, Beijing, 100049, China.

出版信息

BMC Bioinformatics. 2023 Nov 28;24(1):450. doi: 10.1186/s12859-023-05561-0.

Abstract

BACKGROUND

Acute myeloid leukaemia (AML) is characterised by the malignant accumulation of myeloid progenitors with a high recurrence rate after chemotherapy. Blasts (leukaemia cells) exhibit a complete myeloid differentiation hierarchy hiding a wide range of temporal information from initial to mature clones, including genesis, phenotypic transformation, and cell fate decisions, which might contribute to relapse in AML patients.

METHODS

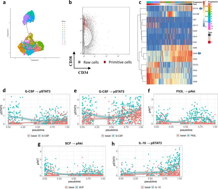
Based on the landscape of AML surface antigens generated by mass cytometry (CyTOF), we combined manifold analysis and principal curve-based trajectory inference algorithm to align myelocytes on a single-linear evolution axis by considering their phenotype continuum that correlated with differentiation order. Backtracking the trajectory from mature clusters located automatically at the terminal, we recurred the molecular dynamics during AML progression and confirmed the evolution stage of single cells. We also designed a 'dispersive antigens in neighbouring clusters exhibition (DANCE)' feature selection method to simplify and unify trajectories, which enabled the exploration and comparison of relapse-related traits among 43 paediatric AML bone marrow specimens.

RESULTS

The feasibility of the proposed trajectory analysis method was verified with public datasets. After aligning single cells on the pseudotime axis, primitive clones were recognized precisely from AML blasts, and the expression of the inner molecules before and after drug stimulation was accurately plotted on the trajectory. Applying DANCE to 43 clinical samples with different responses for chemotherapy, we selected 12 antigens as a general panel for myeloblast differentiation performance, and obtain trajectories to those patients. For the trajectories with unified molecular dynamics, CD11c overexpression in the primitive stage indicated a good chemotherapy outcome. Moreover, a later initial peak of stemness heterogeneity tended to be associated with a higher risk of relapse compared with complete remission.

CONCLUSIONS

In this study, pseudotime was generated as a new single-cell feature. Minute differences in temporal traits among samples could be exhibited on a trajectory, thus providing a new strategy for predicting AML relapse and monitoring drug responses over time scale.

摘要

背景

急性髓系白血病(AML)的特征是髓系前体细胞恶性积聚,化疗后复发率高。白血病细胞(blasts)表现出完整的髓系分化层次,隐藏了从初始到成熟克隆的广泛时间信息,包括起源、表型转化和细胞命运决定,这可能导致 AML 患者复发。

方法

基于质谱流式细胞术(CyTOF)生成的 AML 表面抗原图谱,我们结合流形分析和基于主曲线的轨迹推断算法,通过考虑与分化顺序相关的表型连续体,将髓细胞排列在单一的线性进化轴上。从自动位于末端的成熟簇回溯轨迹,我们重现了 AML 进展过程中的分子动力学,并确认了单个细胞的进化阶段。我们还设计了一种“邻近簇中离散抗原展示(DANCE)”特征选择方法来简化和统一轨迹,从而能够在 43 例儿科 AML 骨髓标本中探索和比较与复发相关的特征。

结果

该轨迹分析方法的可行性通过公共数据集得到了验证。在将单个细胞排列在伪时间轴上之后,我们可以从 AML 白血病细胞中准确识别原始克隆,并准确地在轨迹上绘制药物刺激前后内部分子的表达。在对 43 例化疗反应不同的临床样本应用 DANCE 后,我们选择了 12 个抗原作为髓母细胞分化性能的通用面板,并获得了这些患者的轨迹。对于具有统一分子动力学的轨迹,原始阶段 CD11c 的过度表达预示着良好的化疗结果。此外,与完全缓解相比,干细胞异质性的初始峰值较晚往往与更高的复发风险相关。

结论

在这项研究中,伪时间被生成作为一种新的单细胞特征。样本之间在时间特征上的微小差异可以在轨迹上显示,从而为预测 AML 复发和随时间监测药物反应提供了一种新策略。

https://cdn.ncbi.nlm.nih.gov/pmc/blobs/df53/10683216/9bc15e98f74d/12859_2023_5561_Fig1_HTML.jpg

文献检索

告别复杂PubMed语法,用中文像聊天一样搜索,搜遍4000万医学文献。AI智能推荐,让科研检索更轻松。

立即免费搜索

文件翻译

保留排版,准确专业,支持PDF/Word/PPT等文件格式,支持 12+语言互译。

免费翻译文档

深度研究

AI帮你快速写综述,25分钟生成高质量综述,智能提取关键信息,辅助科研写作。

立即免费体验