Suppr超能文献

肾上腺皮质癌中关键基因和通路的鉴定:基于生物信息学分析的证据。

Identification of key genes and pathways in adrenocortical carcinoma: evidence from bioinformatic analysis.

机构信息

Department of Endocrinology and Metabolism, The First Hospital of Jilin University, Changchun, China.

Department of Orthopedics, The Second Hospital Jilin University, Changchun, China.

出版信息

Front Endocrinol (Lausanne). 2023 Nov 20;14:1250033. doi: 10.3389/fendo.2023.1250033. eCollection 2023.

Abstract

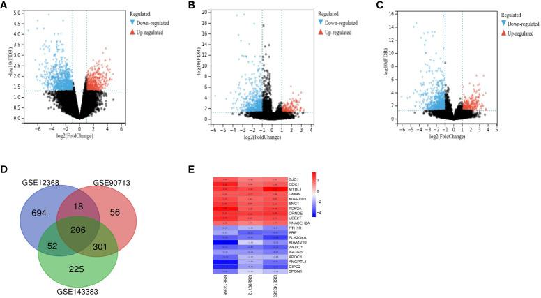
Adrenocortical carcinoma (ACC) is a rare endocrine malignancy with poor prognosis. The disease originates from the cortex of adrenal gland and lacks effective treatment. Efforts have been made to elucidate the pathogenesis of ACC, but the molecular mechanisms remain elusive. To identify key genes and pathways in ACC, the expression profiles of GSE12368, GSE90713 and GSE143383 were downloaded from the Gene Expression Omnibus (GEO) database. After screening differentially expressed genes (DEGs) in each microarray dataset on the basis of cut-off, we identified 206 DEGs, consisting of 72 up-regulated and 134 down-regulated genes in three datasets. Function enrichment analyses of DEGs were performed by DAVID online database and the results revealed that the DEGs were mainly enriched in cell cycle, cell cycle process, mitotic cell cycle, response to oxygen-containing compound, progesterone-mediated oocyte maturation, p53 signaling pathway. The STRING database was used to construct the protein-protein interaction (PPI) network, and modules analysis was performed using Cytoscape. Finally, we filtered out eight hub genes, including CDK1, CCNA2, CCNB1, TOP2A, MAD2L1, BIRC5, BUB1 and AURKA. Biological process analysis showed that these hub genes were significantly enriched in nuclear division, mitosis, M phase of mitotic cell cycle and cell cycle process. Violin plot, Kaplan-Meier curve and stage plot of these hub genes confirmed the reliability of the results. In conclusion, the results in this study provided reliable key genes and pathways for ACC, which will be useful for ACC mechanisms, diagnosis and candidate targeted treatment.

摘要

肾上腺皮质癌 (ACC) 是一种预后不良的罕见内分泌恶性肿瘤。该疾病起源于肾上腺皮质,缺乏有效治疗方法。人们一直在努力阐明 ACC 的发病机制,但分子机制仍不清楚。为了确定 ACC 中的关键基因和通路,从基因表达综合数据库 (GEO) 下载了 GSE12368、GSE90713 和 GSE143383 数据集的表达谱。在基于截止值筛选每个微阵列数据集的差异表达基因 (DEG) 后,我们鉴定了 206 个 DEG,由三个数据集的 72 个上调和 134 个下调基因组成。使用 DAVID 在线数据库对 DEG 进行功能富集分析,结果表明 DEG 主要富集在细胞周期、细胞周期过程、有丝分裂细胞周期、对含氧化合物的反应、孕激素介导的卵母细胞成熟、p53 信号通路。使用 STRING 数据库构建蛋白质-蛋白质相互作用 (PPI) 网络,并使用 Cytoscape 进行模块分析。最后,我们筛选出 8 个枢纽基因,包括 CDK1、CCNA2、CCNB1、TOP2A、MAD2L1、BIRC5、BUB1 和 AURKA。生物过程分析表明,这些枢纽基因在核分裂、有丝分裂、有丝分裂细胞周期的 M 期和细胞周期过程中显著富集。这些枢纽基因的小提琴图、Kaplan-Meier 曲线和阶段图证实了结果的可靠性。总之,本研究的结果为 ACC 提供了可靠的关键基因和通路,这将有助于 ACC 的机制、诊断和候选靶向治疗。

https://cdn.ncbi.nlm.nih.gov/pmc/blobs/767c/10694291/d15400f4a98f/fendo-14-1250033-g001.jpg

文献AI研究员

20分钟写一篇综述,助力文献阅读效率提升50倍。

立即体验

用中文搜PubMed

大模型驱动的PubMed中文搜索引擎

马上搜索

文档翻译

学术文献翻译模型,支持多种主流文档格式。

立即体验