Immunology Network, GSK, Stevenage SG1 2NY, UK.
School of Biochemistry and Immunology, Trinity College Dublin, D02 VR66 Dublin, Ireland.
Cells. 2023 Nov 25;12(23):2707. doi: 10.3390/cells12232707.
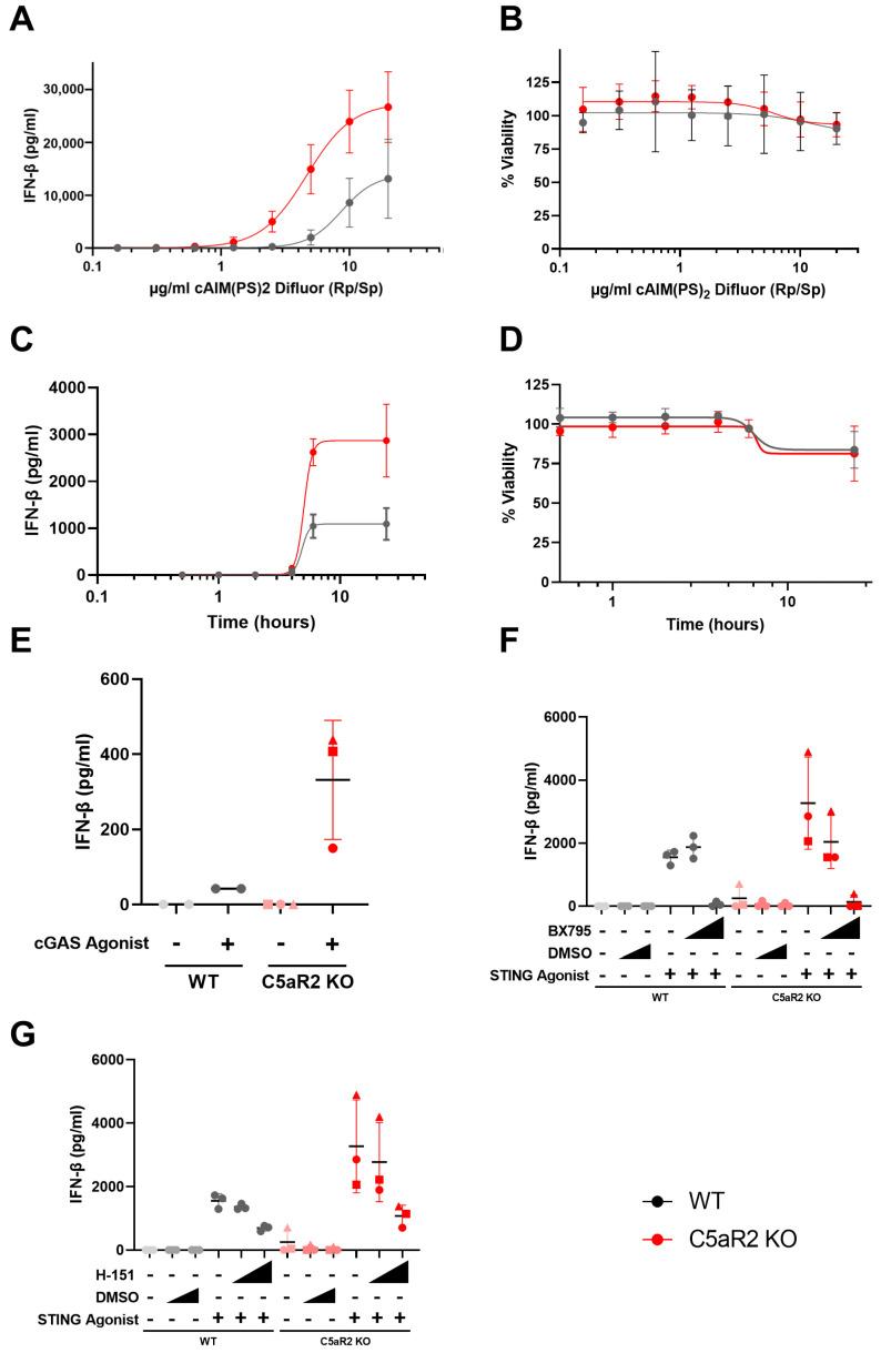
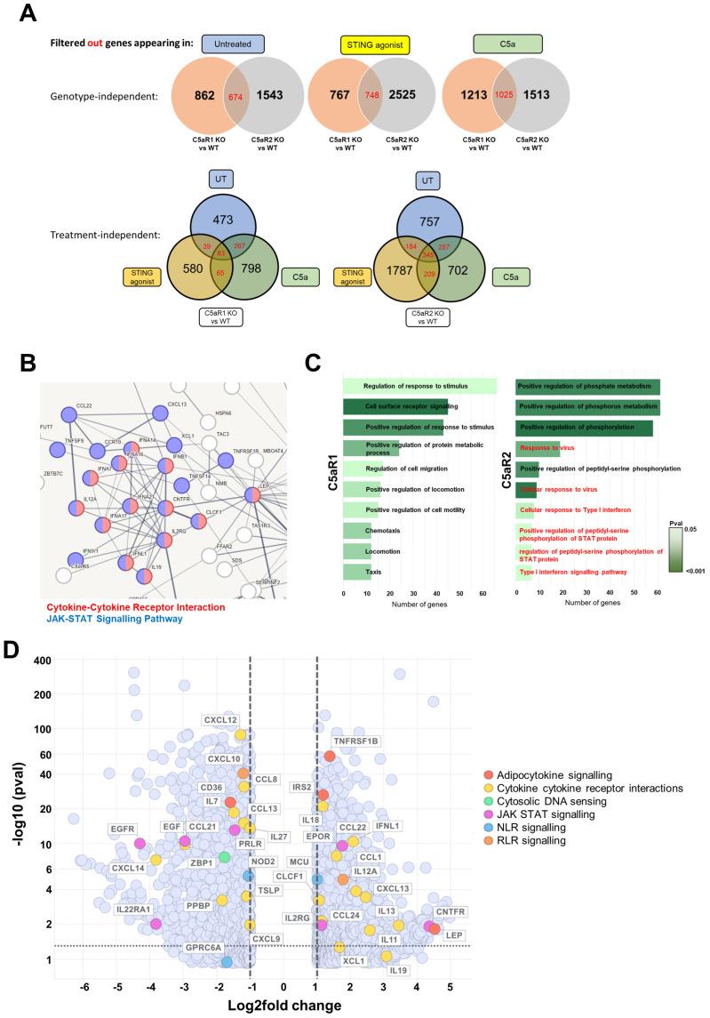
The complement system mediates diverse regulatory immunological functions. C5aR2, an enigmatic receptor for anaphylatoxin C5a, has been shown to modulate PRR-dependent pro-inflammatory cytokine secretion in human macrophages. However, the specific downstream targets and underlying molecular mechanisms are less clear. In this study, CRISPR-Cas9 was used to generate macrophage models lacking C5aR2, which were used to probe the role of C5aR2 in the context of PRR stimulation. cGAS and STING-induced IFN-β secretion was significantly increased in C5aR2 KO THP-1 cells and C5aR2-edited primary human monocyte-derived macrophages, and STING and IRF3 expression were increased, albeit not significantly, in C5aR2 KO cell lines implicating C5aR2 as a regulator of the IFN-β response to cGAS-STING pathway activation. Transcriptomic analysis by RNAseq revealed that nucleic acid sensing and antiviral signalling pathways were significantly up-regulated in C5aR2 KO THP-1 cells. Altogether, these data suggest a link between C5aR2 and nucleic acid sensing in human macrophages. With further characterisation, this relationship may yield therapeutic options in interferon-related pathologies.
补体系统介导多种调节性免疫功能。C5aR2 是过敏毒素 C5a 的一个神秘受体,已被证明可调节人巨噬细胞中 PRR 依赖性促炎细胞因子的分泌。然而,具体的下游靶标和潜在的分子机制尚不清楚。在这项研究中,使用 CRISPR-Cas9 生成缺乏 C5aR2 的巨噬细胞模型,用于探究 C5aR2 在 PRR 刺激背景下的作用。C5aR2 KO THP-1 细胞和 C5aR2 编辑的原代人单核细胞衍生巨噬细胞中 cGAS 和 STING 诱导的 IFN-β 分泌显著增加,STING 和 IRF3 表达增加,尽管不显著,这表明 C5aR2 是 cGAS-STING 途径激活诱导 IFN-β 反应的调节剂。通过 RNAseq 进行的转录组分析显示,C5aR2 KO THP-1 细胞中核酸感应和抗病毒信号通路显著上调。总之,这些数据表明 C5aR2 与人巨噬细胞中的核酸感应之间存在联系。进一步的表征可能会为干扰素相关病理提供治疗选择。