Suppr超能文献

透明质酸诱导促进人神经嵴样细胞向牙周膜干细胞样细胞的分化。

Hyaluronic Acid Induction Promotes the Differentiation of Human Neural Crest-like Cells into Periodontal Ligament Stem-like Cells.

机构信息

Department of Endodontology and Operative Dentistry, Faculty of Dental Science, Kyushu University, Fukuoka 812-8582, Japan.

Department of Restorative Dentistry, Faculty of Dental Medicine, Hokkaido University, Kita13 Nishi7, Kita-ku, Sapporo 060-8586, Japan.

出版信息

Cells. 2023 Nov 30;12(23):2743. doi: 10.3390/cells12232743.

Abstract

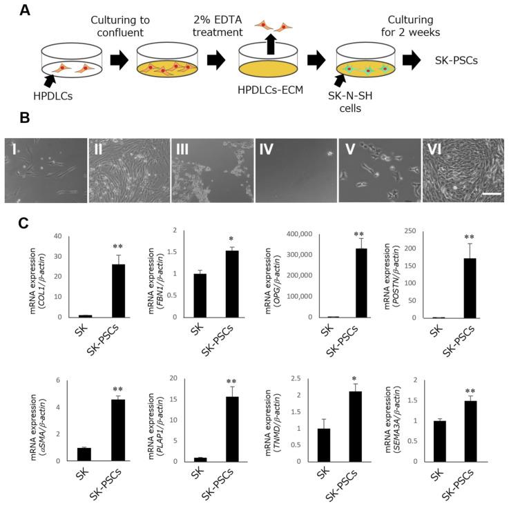
Periodontal ligament (PDL) stem-like cells (PDLSCs) are promising for regeneration of the periodontium because they demonstrate multipotency, high proliferative capacity, and the potential to regenerate bone, cementum, and PDL tissue. However, the transplantation of autologous PDLSCs is restricted by limited availability. Since PDLSCs are derived from neural crest cells (NCs) and NCs persist in adult PDL tissue, we devised to promote the regeneration of the periodontium by activating NCs to differentiate into PDLSCs. SK-N-SH cells, a neuroblastoma cell line that reportedly has NC-like features, seeded on the extracellular matrix of PDL cells for 2 weeks, resulted in the significant upregulation of PDL marker expression. SK-N-SH cell-derived PDLSCs (SK-PDLSCs) presented phenotypic characteristics comparable to induced pluripotent stem cell (iPSC)-derived PDLSCs (iPDLSCs). The expression levels of various hyaluronic acid (HA)-related genes were upregulated in iPDLSCs and SK-PDLSCs compared with iPSC-derived NCs and SK-N-SH cells, respectively. The knockdown of in SK-N-SH cells significantly inhibited their ability to differentiate into SK-PDLSCs, while low-molecular HA (LMWHA) induction enhanced SK-PDLSC differentiation. Our findings suggest that SK-N-SH cells could be applied as a new model to induce the differentiation of NCs into PDLSCs and that the LMWHA-CD44 relationship is important for the differentiation of NCs into PDLSCs.

摘要

牙周膜干细胞(PDLSCs)在牙周组织再生方面具有广阔的应用前景,因为它们具有多能性、高增殖能力以及再生骨、牙骨质和牙周膜组织的潜力。然而,自体 PDLSCs 的移植受到来源有限的限制。由于 PDLSCs 来源于神经嵴细胞(NCs),而 NCs 存在于成人牙周膜组织中,我们设想通过激活 NCs 分化为 PDLSCs 来促进牙周组织的再生。SK-N-SH 细胞是一种神经母细胞瘤细胞系,据报道具有 NC 样特征,将其接种在牙周膜细胞的细胞外基质上培养 2 周,可显著上调 PDL 标志物的表达。SK-N-SH 细胞来源的 PDLSCs(SK-PDLSCs)呈现出与诱导多能干细胞(iPSC)来源的 PDLSCs(iPDLSCs)相当的表型特征。与 iPSC 来源的 NCs 和 SK-N-SH 细胞相比,iPDLSCs 和 SK-PDLSCs 中各种透明质酸(HA)相关基因的表达水平上调。SK-N-SH 细胞中的沉默显著抑制了其分化为 SK-PDLSCs 的能力,而低分子量 HA(LMWHA)诱导增强了 SK-PDLSC 的分化。我们的研究结果表明,SK-N-SH 细胞可用作诱导 NC 分化为 PDLSCs 的新模型,并且 LMWHA-CD44 关系对于 NC 分化为 PDLSCs 非常重要。

https://cdn.ncbi.nlm.nih.gov/pmc/blobs/9eaa/10705959/182b05f2dcae/cells-12-02743-g001.jpg

文献AI研究员

20分钟写一篇综述,助力文献阅读效率提升50倍。

立即体验

用中文搜PubMed

大模型驱动的PubMed中文搜索引擎

马上搜索

文档翻译

学术文献翻译模型,支持多种主流文档格式。

立即体验