Suppr超能文献

用于精准医学的APC突变型结肠癌患者来源类器官的改进药物反应预测模型

Improved Drug-Response Prediction Model of APC Mutant Colon Cancer Patient-Derived Organoids for Precision Medicine.

作者信息

Shin Yong Jae, Jo Eun Hae, Oh Yunjeong, Kim Da Som, Hyun Seungyoon, Yu Ahran, Hong Hye Kyung, Cho Yong Beom

机构信息

Innovative Institute for Precision Medicine, Samsung Medical Center, Seoul 06351, Republic of Korea.

Department of Surgery, Samsung Medical Center, Sungkyunkwan University School of Medicine, Seoul 06351, Republic of Korea.

出版信息

Cancers (Basel). 2023 Nov 22;15(23):5531. doi: 10.3390/cancers15235531.

Abstract

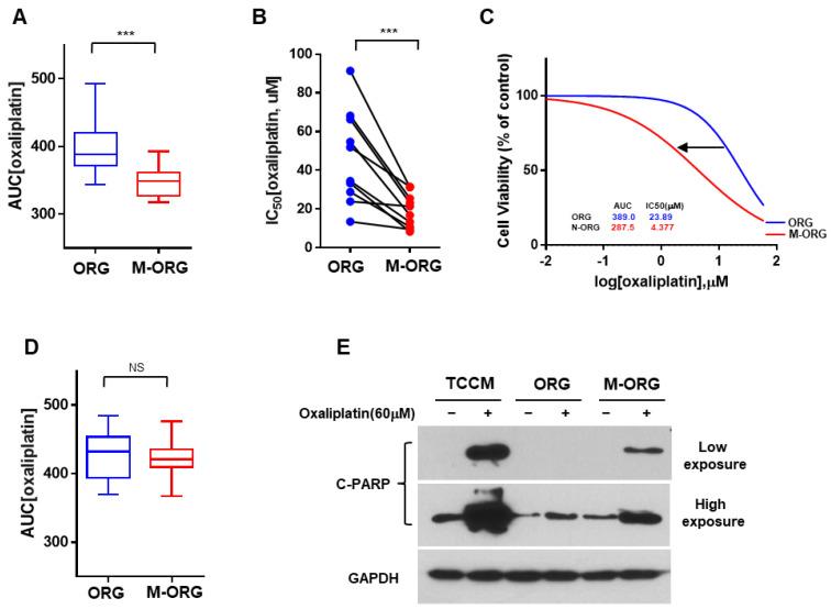
Colorectal cancer is the third most common cancer in the world, with an annual incidence of 2 million cases. The success of first-line chemotherapy plays a crucial role in determining the disease outcome. Therefore, there is an increasing demand for precision medicine to predict drug responses and optimize chemotherapy in order to increase patient survival and reduce the related side effects. Patient-derived organoids have become a popular in vitro screening model for drug-response prediction for precision medicine. However, there is no established correlation between oxaliplatin and drug-response prediction. Here, we suggest that organoid culture conditions can increase resistance to oxaliplatin during drug screening, and we developed a modified medium condition to address this issue. Notably, while previous studies have shown that survivin is a mechanism for drug resistance, our study observed consistent survivin expression irrespective of the culture conditions and oxaliplatin treatment. However, clusterin induced apoptosis inhibition and cell survival, demonstrating a significant correlation with drug resistance. This study's findings are expected to contribute to increasing the accuracy of drug-response prediction in patient-derived APC mutant colorectal cancer organoids, thereby providing reliable precision medicine and improving patient survival rates.

摘要

结直肠癌是全球第三大常见癌症,年发病率达200万例。一线化疗的成功对决定疾病转归起着关键作用。因此,对精准医学的需求日益增加,以预测药物反应并优化化疗,从而提高患者生存率并减少相关副作用。患者来源的类器官已成为用于精准医学药物反应预测的一种流行的体外筛选模型。然而,奥沙利铂与药物反应预测之间尚无既定的相关性。在此,我们表明类器官培养条件可在药物筛选期间增加对奥沙利铂的耐药性,并且我们开发了一种改良的培养基条件来解决这一问题。值得注意的是,虽然先前的研究表明生存素是耐药的一种机制,但我们的研究观察到无论培养条件和奥沙利铂处理如何,生存素表达均保持一致。然而,聚集素诱导细胞凋亡抑制和细胞存活,表明与耐药性存在显著相关性。预计本研究结果将有助于提高患者来源的APC突变型结直肠癌类器官中药物反应预测的准确性,从而提供可靠的精准医学并提高患者生存率。

https://cdn.ncbi.nlm.nih.gov/pmc/blobs/fa01/10705195/d2153594d1c4/cancers-15-05531-g001.jpg

文献AI研究员

20分钟写一篇综述,助力文献阅读效率提升50倍。

立即体验

用中文搜PubMed

大模型驱动的PubMed中文搜索引擎

马上搜索

文档翻译

学术文献翻译模型,支持多种主流文档格式。

立即体验