Suppr超能文献

利用拉曼光谱和人工神经网络混合使用来区分牛分枝杆菌卡介苗和其他分枝杆菌。

Hybrid use of Raman spectroscopy and artificial neural networks to discriminate Mycobacterium bovis BCG and other Mycobacteriales.

机构信息

School of Chemical Engineering, Advanced Nanomaterials Structures and Applications Laboratories, College of Engineering and Physical Sciences, University of Birmingham, Birmingham, United Kingdom.

School of Chemical Engineering, College of Engineering and Physical Sciences, University of Birmingham, Birmingham, United Kingdom.

出版信息

PLoS One. 2023 Dec 11;18(12):e0293093. doi: 10.1371/journal.pone.0293093. eCollection 2023.

Abstract

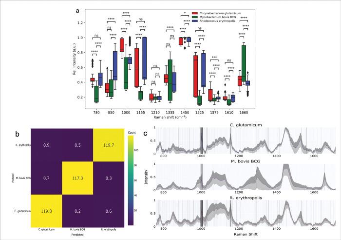
Even in the face of the COVID-19 pandemic, Tuberculosis (TB) continues to be a major public health problem and the 2nd biggest infectious cause of death worldwide. There is, therefore, an urgent need to develop effective TB diagnostic methods, which are cheap, portable, sensitive and specific. Raman spectroscopy is a potential spectroscopic technique for this purpose, however, so far, research efforts have focused primarily on the characterisation of Mycobacterium tuberculosis and other Mycobacteria, neglecting bacteria within the microbiome and thus, failing to consider the bigger picture. It is paramount to characterise relevant Mycobacteriales and develop suitable analytical tools to discriminate them from each other. Herein, through the combined use of Raman spectroscopy and the self-optimising Kohonen index network and further multivariate tools, we have successfully undertaken the spectral analysis of Mycobacterium bovis BCG, Corynebacterium glutamicum and Rhodoccocus erythropolis. This has led to development of a useful tool set, which can readily discern spectral differences between these three closely related bacteria as well as generate a unique spectral barcode for each species. Further optimisation and refinement of the developed method will enable its application to other bacteria inhabiting the microbiome and ultimately lead to advanced diagnostic technologies, which can save many lives.

摘要

即使在 COVID-19 大流行的情况下,结核病(TB)仍然是一个主要的公共卫生问题,也是全球第二大传染病死因。因此,迫切需要开发廉价、便携、灵敏和特异的有效结核病诊断方法。拉曼光谱是一种有潜力的光谱技术,但到目前为止,研究工作主要集中在结核分枝杆菌和其他分枝杆菌的特征描述上,而忽略了微生物组中的细菌,因此未能考虑更全面的情况。至关重要的是要对相关的分枝杆菌进行特征描述,并开发合适的分析工具,以将它们彼此区分开来。在此,通过拉曼光谱和自优化的科恩指数网络以及进一步的多元工具的结合使用,我们成功地对牛分枝杆菌卡介苗、谷氨酸棒杆菌和红景天属进行了光谱分析。这导致了一套有用的工具的发展,该工具可以很容易地辨别这三种密切相关的细菌之间的光谱差异,并为每种物种生成独特的光谱条码。对开发方法的进一步优化和改进将使其能够应用于其他栖息在微生物组中的细菌,并最终导致先进的诊断技术,挽救许多生命。

https://cdn.ncbi.nlm.nih.gov/pmc/blobs/a387/10712843/57e9382bd9eb/pone.0293093.g001.jpg

文献AI研究员

20分钟写一篇综述,助力文献阅读效率提升50倍。

立即体验

用中文搜PubMed

大模型驱动的PubMed中文搜索引擎

马上搜索

文档翻译

学术文献翻译模型,支持多种主流文档格式。

立即体验