Knutsen Erik, Das Sajib Saikat, Fiskaa Tonje, Lorens James, Gudjonsson Thorarinn, Mælandsmo Gunhild M, Johansen Steinar Daae, Seternes Ole-Morten, Perander Maria
Department of Medical Biology, Faculty of Health Sciences, UiT the Arctic University of Norway, Tromsø, Norway.
Centre for Clinical Research and Education, University Hospital of North Norway, Tromsø, Norway.
Front Oncol. 2023 Dec 4;13:1249895. doi: 10.3389/fonc.2023.1249895. eCollection 2023.
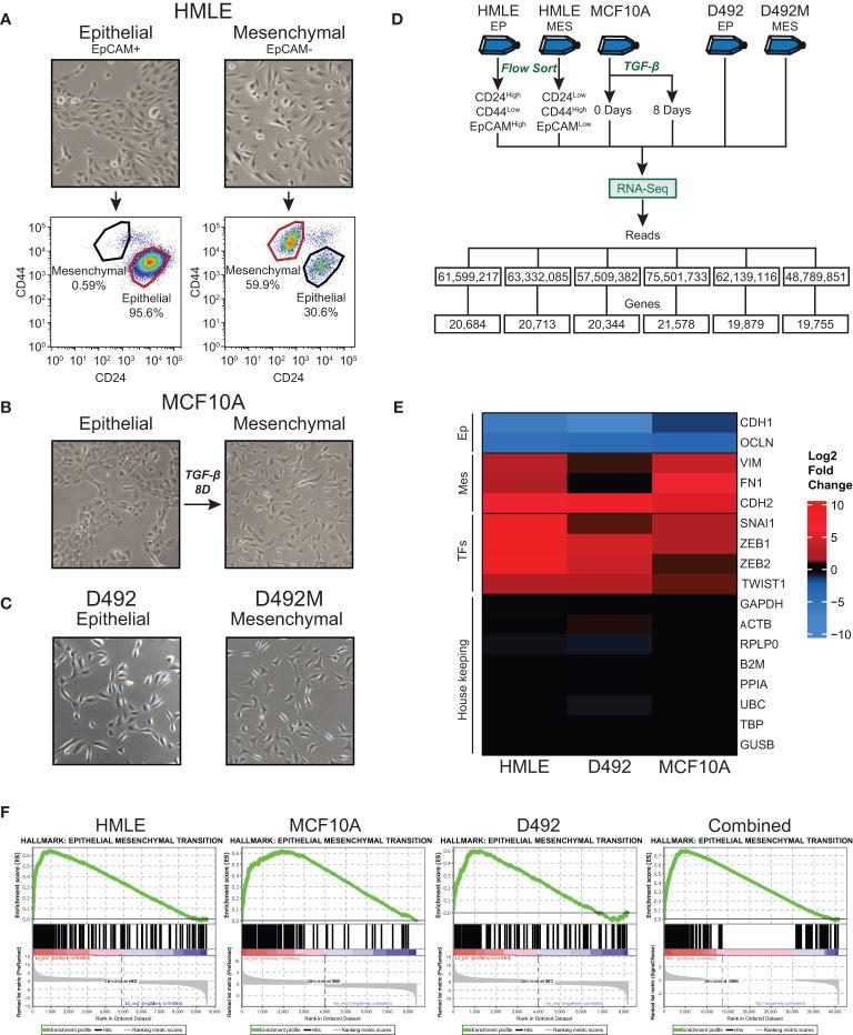
Epithelial-mesenchymal transition (EMT) is a cellular plasticity program critical for embryonic development and tissue regeneration, and aberrant EMT is associated with disease including cancer. The high degree of plasticity in the mammary epithelium is reflected in extensive heterogeneity among breast cancers. Here, we have analyzed RNA-sequencing data from three different mammary epithelial cell line-derived EMT models and identified a robust mammary EMT gene expression signature that separates breast cancers into distinct subgroups. Most strikingly, the basal-like breast cancers form two subgroups displaying partial-EMT and post-EMT gene expression patterns. We present evidence that key EMT-associated transcription factors play distinct roles at different stages of EMT in mammary epithelial cells.
上皮-间质转化(EMT)是一种细胞可塑性程序,对胚胎发育和组织再生至关重要,而异常的EMT与包括癌症在内的疾病相关。乳腺上皮的高度可塑性反映在乳腺癌之间广泛的异质性上。在这里,我们分析了来自三种不同乳腺上皮细胞系衍生的EMT模型的RNA测序数据,并确定了一个强大的乳腺EMT基因表达特征,该特征将乳腺癌分为不同的亚组。最引人注目的是,基底样乳腺癌形成了两个亚组,显示出部分EMT和EMT后基因表达模式。我们提供的证据表明,关键的EMT相关转录因子在乳腺上皮细胞EMT的不同阶段发挥不同作用。