Center for Reproductive Medicine, The First Affiliated Hospital of Zhengzhou University, Zhengzhou, China.
Henan Key Laboratory of Reproduction and Genetics, The First Affiliated Hospital of Zhengzhou University, Zhengzhou, China.
Nat Aging. 2024 Jan;4(1):110-128. doi: 10.1038/s43587-023-00532-9. Epub 2023 Dec 21.
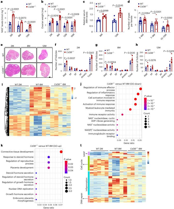
The ovary ages earlier than most other tissues, yet the underlying mechanisms remain elusive. Here a comprehensive analysis of transcriptomic landscapes in different organs in young and middle-aged mice revealed that the ovaries showed earlier expression of age-associated genes, identifying increased NADase CD38 expression and decreased NAD levels in the ovary of middle-aged mice. Bulk and single-cell RNA sequencing revealed that CD38 deletion mitigated ovarian aging, preserving fertility and follicle reserve in aged mice by countering age-related gene expression changes and intercellular communication alterations. Mechanistically, the earlier onset of inflammation induced higher expression levels of CD38 and decreased NAD levels in the ovary, thereby accelerating ovarian aging. Consistently, pharmacological inhibition of CD38 enhanced fertility in middle-aged mice. Our findings revealed the mechanisms underlying the earlier aging of the ovary relative to other organs, providing a potential therapeutic target for ameliorating age-related female infertility.
卵巢衰老的速度比大多数其他组织都要快,但潜在的机制仍难以捉摸。在这里,对年轻和中年小鼠不同器官的转录组图谱进行了全面分析,结果表明卵巢表现出与年龄相关基因的更早表达,鉴定出中年小鼠卵巢中 NAD 酶 CD38 表达增加和 NAD 水平降低。批量和单细胞 RNA 测序显示,CD38 缺失通过抵消与年龄相关的基因表达变化和细胞间通讯改变,减轻了卵巢衰老,在老年小鼠中保持了生育能力和卵泡储备。从机制上讲,炎症的更早发作导致卵巢中 CD38 的表达水平更高,NAD 水平降低,从而加速了卵巢衰老。同样,CD38 的药理学抑制增强了中年小鼠的生育能力。我们的研究结果揭示了卵巢相对于其他器官更早衰老的机制,为改善与年龄相关的女性不孕提供了一个潜在的治疗靶点。