Department of Biomedical Engineering, University of Michigan, Ann Arbor, United States.
Biointerfaces Institute, University of Michigan, Ann Arbor, United States.
Elife. 2023 Dec 22;12:e86437. doi: 10.7554/eLife.86437.
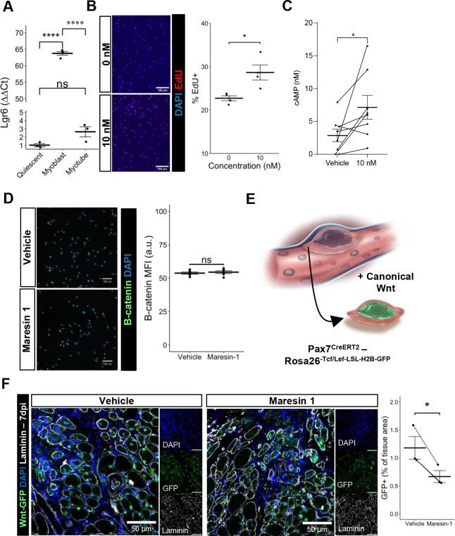
The acute traumatic or surgical loss of skeletal muscle, known as volumetric muscle loss (VML), is a devastating type of injury that results in exacerbated and persistent inflammation followed by fibrosis. The mechanisms that mediate the magnitude and duration of the inflammatory response and ensuing fibrosis after VML remain understudied, and as such, the development of regenerative therapies has been limited. To address this need, we profiled how lipid mediators, which are potent regulators of the immune response after injury, varied with VML injuries that heal or result in fibrosis. We observed that non-healing VML injuries displayed increased pro-inflammatory eicosanoids and a lack of pro-resolving lipid mediators. Treatment of VML with a pro-resolving lipid mediator synthesized from docosahexaenoic acid, called Maresin 1, ameliorated fibrosis through reduction of neutrophils and macrophages and enhanced recovery of muscle strength. These results expand our knowledge of the dysregulated immune response that develops after VML and identify a novel immuno-regenerative therapeutic modality in Maresin 1.
骨骼肌的急性创伤或外科损失,即容量性肌肉损失(VML),是一种破坏性的损伤类型,会导致炎症加剧和持续,并随后发生纤维化。介导 VML 后炎症反应幅度和持续时间的机制仍未得到充分研究,因此,再生疗法的发展受到限制。为了满足这一需求,我们研究了在 VML 损伤愈合或导致纤维化的情况下,脂质介质(一种损伤后免疫反应的有效调节剂)如何发生变化。我们观察到,未愈合的 VML 损伤表现出促炎类二十烷酸增多,而促修复脂质介质缺乏。用一种由二十二碳六烯酸合成的、具有促修复作用的脂质介质(称为maresin 1)治疗 VML,可通过减少中性粒细胞和巨噬细胞并增强肌肉力量的恢复来减轻纤维化。这些结果扩展了我们对 VML 后发生的失调免疫反应的认识,并确定了maresin 1 作为一种新型的免疫再生治疗方式。