Suppr超能文献

先天性 Zika 病毒感染会损害胼胝体的发育。

Congenital Zika Virus Infection Impairs Corpus Callosum Development.

机构信息

Institute of Biomedical Sciences, Federal University of Rio de Janeiro, Rio de Janeiro 21941-590, RJ, Brazil.

Human Genome and Stem Cell Research Center, Department of Genetics and Evolutionary Biology, Institute of Biosciences, University of São Paulo, São Paulo 05508-090, SP, Brazil.

出版信息

Viruses. 2023 Nov 28;15(12):2336. doi: 10.3390/v15122336.

Abstract

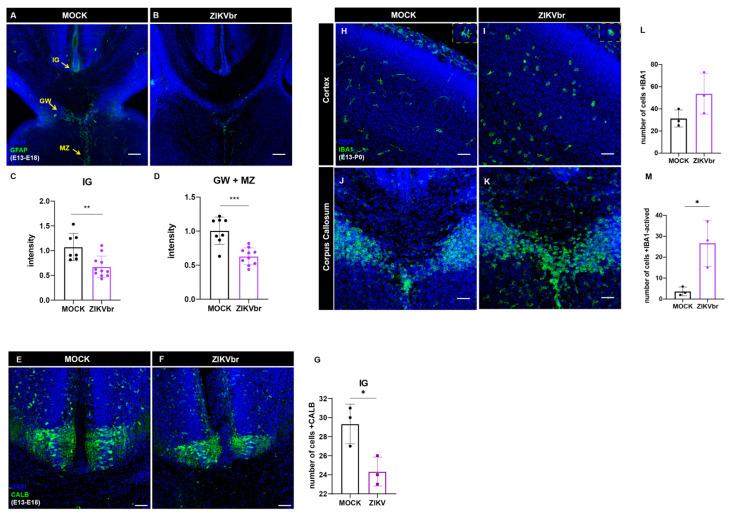
Congenital Zika syndrome (CZS) is a set of birth defects caused by Zika virus (ZIKV) infection during pregnancy. Microcephaly is its main feature, but other brain abnormalities are found in CZS patients, such as ventriculomegaly, brain calcifications, and dysgenesis of the corpus callosum. Many studies have focused on microcephaly, but it remains unknown how ZIKV infection leads to callosal malformation. To tackle this issue, we infected mouse embryos in utero with a Brazilian ZIKV isolate and found that they were born with a reduction in callosal area and density of callosal neurons. ZIKV infection also causes a density reduction in PH3+ cells, intermediate progenitor cells, and SATB2+ neurons. Moreover, axonal tracing revealed that callosal axons are reduced and misrouted. Also, ZIKV-infected cultures show a reduction in callosal axon length. GFAP labeling showed that an in utero infection compromises glial cells responsible for midline axon guidance. In sum, we showed that ZIKV infection impairs critical steps of corpus callosum formation by disrupting not only neurogenesis, but also axon guidance and growth across the midline.

摘要

先天性寨卡综合征(CZS)是一组由寨卡病毒(ZIKV)感染引起的出生缺陷。小头畸形是其主要特征,但在 CZS 患者中还发现了其他脑异常,如脑室扩大、脑钙化和胼胝体发育不良。许多研究都集中在小头畸形上,但仍不清楚寨卡病毒感染如何导致胼胝体畸形。为了解决这个问题,我们用巴西的 ZIKV 分离株感染了宫内的小鼠胚胎,发现它们出生时胼胝体区域和胼胝体神经元密度减少。ZIKV 感染还导致 PH3+细胞、中间祖细胞和 SATB2+神经元密度减少。此外,轴突追踪显示胼胝体轴突减少和错位。而且,感染 ZIKV 的培养物显示胼胝体轴突长度减少。GFAP 标记显示宫内感染会损害中线轴突导向的神经胶质细胞。总之,我们表明 ZIKV 感染通过破坏神经发生以及中线的轴突导向和生长,损害了胼胝体形成的关键步骤。

https://cdn.ncbi.nlm.nih.gov/pmc/blobs/34e6/10748342/4ec522780245/viruses-15-02336-g001.jpg

文献AI研究员

20分钟写一篇综述,助力文献阅读效率提升50倍。

立即体验

用中文搜PubMed

大模型驱动的PubMed中文搜索引擎

马上搜索

文档翻译

学术文献翻译模型,支持多种主流文档格式。

立即体验