• 文献检索
  • 文档翻译
  • 深度研究
  • 学术资讯
  • Suppr Zotero 插件Zotero 插件
  • 邀请有礼
  • 套餐&价格
  • 历史记录
应用&插件
Suppr Zotero 插件Zotero 插件浏览器插件Mac 客户端Windows 客户端微信小程序
定价
高级版会员购买积分包购买API积分包
服务
文献检索文档翻译深度研究API 文档MCP 服务
关于我们
关于 Suppr公司介绍联系我们用户协议隐私条款
关注我们

Suppr 超能文献

核心技术专利:CN118964589B侵权必究
粤ICP备2023148730 号-1Suppr @ 2026

文献检索

告别复杂PubMed语法,用中文像聊天一样搜索,搜遍4000万医学文献。AI智能推荐,让科研检索更轻松。

立即免费搜索

文件翻译

保留排版,准确专业,支持PDF/Word/PPT等文件格式,支持 12+语言互译。

免费翻译文档

深度研究

AI帮你快速写综述,25分钟生成高质量综述,智能提取关键信息,辅助科研写作。

立即免费体验

尿蛋白1和血小板膜糖蛋白受体1可能可作为糖尿病肾病患者的诊断标志物。

Urinary PART1 and PLA2R1 Could Potentially Serve as Diagnostic Markers for Diabetic Kidney Disease Patients.

作者信息

Ye Qinglin, Xu Guiling, Yuan Hao, Mi Junhao, Xie Yuli, Li Haoyu, Li Zhejun, Huang Guanwen, Chen Xuesong, Li Wei, Yang Rirong

机构信息

Department of Nephrology, The Second Affiliated Hospital of Guangxi Medical University, Nanning, 530005, People's Republic of China.

Centre for Genomic and Personalized Medicine, Guangxi key Laboratory for Genomic and Personalized Medicine, Guangxi Collaborative Innovation Center for Genomic and Personalized Medicine, Guangxi Medical University, Nanning, 530021, People's Republic of China.

出版信息

Diabetes Metab Syndr Obes. 2023 Dec 27;16:4215-4231. doi: 10.2147/DMSO.S445341. eCollection 2023.

DOI:10.2147/DMSO.S445341
PMID:38162802
原文链接:https://pmc.ncbi.nlm.nih.gov/articles/PMC10757812/
Abstract

BACKGROUND

Diabetic kidney disease (DKD) is a chronic renal disease which could eventually develop into renal failure. Though albuminuria and estimated glomerular filtration rate (eGFR) are helpful for the diagnosis of DKD, the lack of specific biomarkers reduces the efficiency of therapeutic interventions.

METHODS

Based on bulk-seq of 56 urine samples collected at different time points (including 11 acquired from DKD patients and 11 from healthy controls), in corporation of scRNA-seq data of urine samples and snRNA-seq data of renal punctures from DKD patients (retrieved from NCBI GEO Omnibus), urine-kidney specific genes were identified by Multiple Biological Information methods.

RESULTS

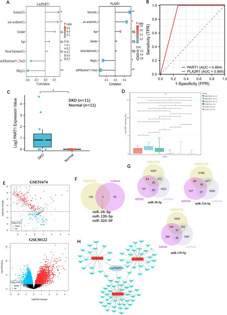
Forty urine-kidney specific genes/differentially expressed genes (DEGs) were identified to be highly related to kidney injury and proteinuria for the DKD patients. Most of these genes participate in regulating glucagon and apoptosis, among which, urinary PART1 (mainly derived from distal tubular cells) and PLA2R1 (podocyte cell surface marker) could be used together for the early diagnosis of DKD. Moreover, urinary PART1 was significantly associated with multiple clinical indicators, and remained stable over time in urine.

CONCLUSION

Urinary PART1 and PLA2R1 could be shed lights on the discovery and development of non-invasive diagnostic method for DKD, especially in early stages.

摘要

背景

糖尿病肾病(DKD)是一种慢性肾脏疾病,最终可能发展为肾衰竭。尽管蛋白尿和估算肾小球滤过率(eGFR)有助于DKD的诊断,但缺乏特异性生物标志物降低了治疗干预的效率。

方法

基于对在不同时间点收集的56份尿液样本(包括11份来自DKD患者和11份来自健康对照)的批量测序,结合尿液样本的单细胞RNA测序(scRNA-seq)数据和DKD患者肾穿刺的单细胞核RNA测序(snRNA-seq)数据(从NCBI基因表达综合数据库检索),通过多种生物学信息方法鉴定尿肾特异性基因。

结果

鉴定出40个尿肾特异性基因/差异表达基因(DEG)与DKD患者的肾损伤和蛋白尿高度相关。这些基因大多参与调节胰高血糖素和细胞凋亡,其中,尿PART1(主要来源于远端肾小管细胞)和PLA2R1(足细胞表面标志物)可共同用于DKD的早期诊断。此外,尿PART1与多个临床指标显著相关,且在尿液中随时间保持稳定。

结论

尿PART1和PLA2R1可能为DKD非侵入性诊断方法的发现和开发提供线索,尤其是在早期阶段。

https://cdn.ncbi.nlm.nih.gov/pmc/blobs/3b72/10757812/add86cfbbe91/DMSO-16-4215-g0008.jpg
https://cdn.ncbi.nlm.nih.gov/pmc/blobs/3b72/10757812/7aefd564944d/DMSO-16-4215-g0001.jpg
https://cdn.ncbi.nlm.nih.gov/pmc/blobs/3b72/10757812/556540d19d85/DMSO-16-4215-g0002.jpg
https://cdn.ncbi.nlm.nih.gov/pmc/blobs/3b72/10757812/7f58c8cd636c/DMSO-16-4215-g0003.jpg
https://cdn.ncbi.nlm.nih.gov/pmc/blobs/3b72/10757812/e1a4c041813f/DMSO-16-4215-g0004.jpg
https://cdn.ncbi.nlm.nih.gov/pmc/blobs/3b72/10757812/e8226d9bef26/DMSO-16-4215-g0005.jpg
https://cdn.ncbi.nlm.nih.gov/pmc/blobs/3b72/10757812/244dbfa4d093/DMSO-16-4215-g0006.jpg
https://cdn.ncbi.nlm.nih.gov/pmc/blobs/3b72/10757812/6026d8da8b76/DMSO-16-4215-g0007.jpg
https://cdn.ncbi.nlm.nih.gov/pmc/blobs/3b72/10757812/add86cfbbe91/DMSO-16-4215-g0008.jpg
https://cdn.ncbi.nlm.nih.gov/pmc/blobs/3b72/10757812/7aefd564944d/DMSO-16-4215-g0001.jpg
https://cdn.ncbi.nlm.nih.gov/pmc/blobs/3b72/10757812/556540d19d85/DMSO-16-4215-g0002.jpg
https://cdn.ncbi.nlm.nih.gov/pmc/blobs/3b72/10757812/7f58c8cd636c/DMSO-16-4215-g0003.jpg
https://cdn.ncbi.nlm.nih.gov/pmc/blobs/3b72/10757812/e1a4c041813f/DMSO-16-4215-g0004.jpg
https://cdn.ncbi.nlm.nih.gov/pmc/blobs/3b72/10757812/e8226d9bef26/DMSO-16-4215-g0005.jpg
https://cdn.ncbi.nlm.nih.gov/pmc/blobs/3b72/10757812/244dbfa4d093/DMSO-16-4215-g0006.jpg
https://cdn.ncbi.nlm.nih.gov/pmc/blobs/3b72/10757812/6026d8da8b76/DMSO-16-4215-g0007.jpg
https://cdn.ncbi.nlm.nih.gov/pmc/blobs/3b72/10757812/add86cfbbe91/DMSO-16-4215-g0008.jpg

相似文献

1
Urinary PART1 and PLA2R1 Could Potentially Serve as Diagnostic Markers for Diabetic Kidney Disease Patients.尿蛋白1和血小板膜糖蛋白受体1可能可作为糖尿病肾病患者的诊断标志物。
Diabetes Metab Syndr Obes. 2023 Dec 27;16:4215-4231. doi: 10.2147/DMSO.S445341. eCollection 2023.
2
Association of urinary acidification function with the progression of diabetic kidney disease in patients with type 2 diabetes.2 型糖尿病患者尿液酸化功能与糖尿病肾病进展的关系。
J Diabetes Complications. 2019 Nov;33(11):107419. doi: 10.1016/j.jdiacomp.2019.107419. Epub 2019 Aug 19.
3
Diagnostic value of quantitative contrast-enhanced ultrasound (CEUS) for early detection of renal hyperperfusion in diabetic kidney disease.定量对比增强超声(CEUS)对糖尿病肾病早期肾高灌注的诊断价值。
J Nephrol. 2015 Dec;28(6):669-78. doi: 10.1007/s40620-015-0183-3. Epub 2015 Feb 25.
4
Clinical significance of UbA52 level in the urine of patients with type 2 diabetes mellitus and diabetic kidney disease.2 型糖尿病合并糖尿病肾病患者尿 UbA52 水平的临床意义。
Nefrologia (Engl Ed). 2021 Sep-Oct;41(5):548-555. doi: 10.1016/j.nefroe.2021.11.009.
5
Diagnostic value of α1-MG and URBP in early diabetic renal impairment.α1-微球蛋白和尿视黄醇结合蛋白在早期糖尿病肾损伤中的诊断价值
Front Physiol. 2023 Oct 19;14:1173982. doi: 10.3389/fphys.2023.1173982. eCollection 2023.
6
Analysis of urine Raman spectra differences from patients with diabetes mellitus and renal pathologies.分析糖尿病及肾脏病变患者尿液的拉曼光谱差异。
PeerJ. 2023 Feb 27;11:e14879. doi: 10.7717/peerj.14879. eCollection 2023.
7
Bioinformatics prediction and experimental verification of key biomarkers for diabetic kidney disease based on transcriptome sequencing in mice.基于小鼠转录组测序的糖尿病肾病关键生物标志物的生物信息学预测和实验验证。
PeerJ. 2022 Sep 20;10:e13932. doi: 10.7717/peerj.13932. eCollection 2022.
8
The Role of Podocytes and Podocyte-Associated Biomarkers in Diagnosis and Treatment of Diabetic Kidney Disease.足细胞及足细胞相关生物标志物在糖尿病肾病诊断和治疗中的作用
J Endocr Soc. 2020 Mar 5;4(4):bvaa029. doi: 10.1210/jendso/bvaa029. eCollection 2020 Apr 1.
9
Correlation Between Serum 25-Hydroxyvitamin D Levels in Albuminuria Progression of Diabetic Kidney Disease and Underlying Mechanisms By Bioinformatics Analysis.基于生物信息学分析的血清 25-羟维生素 D 水平与糖尿病肾病患者白蛋白尿进展的相关性及其潜在机制。
Front Endocrinol (Lausanne). 2022 May 12;13:880930. doi: 10.3389/fendo.2022.880930. eCollection 2022.
10
Identification and analysis of diverse cell death patterns in diabetic kidney disease using microarray-based transcriptome profiling and single-nucleus RNA sequencing.使用基于微阵列的转录组谱分析和单细胞 RNA 测序鉴定和分析糖尿病肾病中的多种细胞死亡模式。
Comput Biol Med. 2024 Feb;169:107780. doi: 10.1016/j.compbiomed.2023.107780. Epub 2023 Dec 2.

引用本文的文献

1
Single-cell RNA sequencing in diabetic kidney disease: a literature review.单细胞 RNA 测序在糖尿病肾病中的应用:文献综述。
Ren Fail. 2024 Dec;46(2):2387428. doi: 10.1080/0886022X.2024.2387428. Epub 2024 Aug 4.

本文引用的文献

1
Serum anti-phospholipase A2 receptor antibody in pathological diagnosis of type 2 diabetes mellitus patients with proteinuria.血清抗磷酯酶 A2 受体抗体在 2 型糖尿病伴蛋白尿患者病理诊断中的作用。
Sci Rep. 2023 Oct 3;13(1):16608. doi: 10.1038/s41598-023-43766-8.
2
Association between the Prognostic Nutritional Index and Chronic Microvascular Complications in Patients with Type 2 Diabetes Mellitus.2型糖尿病患者的预后营养指数与慢性微血管并发症之间的关联
J Clin Med. 2023 Sep 13;12(18):5952. doi: 10.3390/jcm12185952.
3
The diagnostic value of lipoprotein-associated phospholipase A2 in early diabetic nephropathy.
脂蛋白相关磷脂酶 A2 在早期糖尿病肾病中的诊断价值。
Ann Med. 2023;55(2):2230446. doi: 10.1080/07853890.2023.2230446.
4
Is serum uric acid-to-HDL cholesterol ratio elevation associated with diabetic kidney injury?血清尿酸与高密度脂蛋白胆固醇比值升高与糖尿病肾脏损伤有关吗?
Postgrad Med. 2023 Jun;135(5):519-523. doi: 10.1080/00325481.2023.2214058. Epub 2023 May 16.
5
Comprehensive analysis of scRNA-Seq and bulk RNA-Seq reveals dynamic changes in the tumor immune microenvironment of bladder cancer and establishes a prognostic model.综合分析 scRNA-Seq 和 bulk RNA-Seq 揭示膀胱癌肿瘤免疫微环境的动态变化,并建立一个预后模型。
J Transl Med. 2023 Mar 27;21(1):223. doi: 10.1186/s12967-023-04056-z.
6
2. Classification and Diagnosis of Diabetes: Standards of Care in Diabetes-2023.2. 糖尿病的分类和诊断:2023 年糖尿病护理标准。
Diabetes Care. 2023 Jan 1;46(Suppl 1):S19-S40. doi: 10.2337/dc23-S002.
7
Long non‑coding RNA PART1: dual role in cancer.长链非编码 RNA PART1:在癌症中的双重作用。
Hum Cell. 2022 Sep;35(5):1364-1374. doi: 10.1007/s13577-022-00752-y. Epub 2022 Jul 21.
8
Mechanistic Pathogenesis of Endothelial Dysfunction in Diabetic Nephropathy and Retinopathy.糖尿病肾病和视网膜病变中内皮功能障碍的发病机制。
Front Endocrinol (Lausanne). 2022 May 25;13:816400. doi: 10.3389/fendo.2022.816400. eCollection 2022.
9
Mapping the human kidney using single-cell genomics.单细胞基因组学绘制人类肾脏图谱。
Nat Rev Nephrol. 2022 Jun;18(6):347-360. doi: 10.1038/s41581-022-00553-4. Epub 2022 Mar 17.
10
Apelin and Vasopressin: The Yin and Yang of Water Balance.Apelin 和加压素:水平衡的阴阳。
Front Endocrinol (Lausanne). 2021 Nov 22;12:735515. doi: 10.3389/fendo.2021.735515. eCollection 2021.