Suppr超能文献

桑菲勒普综合征中的严重中枢神经系统脱髓鞘病变

Severe central nervous system demyelination in Sanfilippo disease.

作者信息

Taherzadeh Mahsa, Zhang Erjun, Londono Irene, De Leener Benjamin, Wang Sophie, Cooper Jonathan D, Kennedy Timothy E, Morales Carlos R, Chen Zesheng, Lodygensky Gregory A, Pshezhetsky Alexey V

机构信息

Department of Pediatrics, Centre Hospitalier Universitaire (CHU) Sainte-Justine Research Centre, University of Montreal, Montreal, QC, Canada.

Department of Anatomy and Cell Biology, McGill University, Montreal, QC, Canada.

出版信息

Front Mol Neurosci. 2023 Dec 13;16:1323449. doi: 10.3389/fnmol.2023.1323449. eCollection 2023.

Abstract

INTRODUCTION

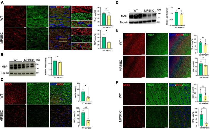
Chronic progressive neuroinflammation is a hallmark of neurological lysosomal storage diseases, including mucopolysaccharidosis III (MPS III or Sanfilippo disease). Since neuroinflammation is linked to white matter tract pathology, we analyzed axonal myelination and white matter density in the mouse model of MPS IIIC and post-mortem brain samples of MPS III patients.

METHODS

Brain and spinal cord tissues of human MPS III patients, 6-month-old mice and age- and sex-matching wild type mice were analyzed by immunofluorescence to assess levels of myelin-associated proteins, primary and secondary storage materials, and levels of microgliosis. Corpus callosum (CC) region was studied by transmission electron microscopy to analyze axon myelination and morphology of oligodendrocytes and microglia. Mouse brains were analyzed by high-filed MRI using Diffusion Basis Spectrum Imaging in Python-Diffusion tensor imaging algorithms.

RESULTS

Analyses of CC and spinal cord tissues by immunohistochemistry revealed substantially reduced levels of myelin-associated proteins including Myelin Basic Protein, Myelin Associated Glycoprotein, and Myelin Oligodendrocyte Glycoprotein. Furthermore, ultrastructural analyses revealed disruption of myelin sheath organization and reduced myelin thickness in the brains of MPS IIIC mice and human MPS IIIC patients compared to healthy controls. Oligodendrocytes (OLs) in the CC of MPS IIIC mice were scarce, while examination of the remaining cells revealed numerous enlarged lysosomes containing heparan sulfate, GM3 ganglioside or "zebra bodies" consistent with accumulation of lipids and myelin fragments. In addition, OLs contained swollen mitochondria with largely dissolved cristae, resembling those previously identified in the dysfunctional neurons of MPS IIIC mice. Diffusion Basis Spectrum Imaging revealed compelling signs of demyelination (26% increase in radial diffusivity) and tissue loss (76% increase in hindered diffusivity) in CC of MPS IIIC mice.

DISCUSSION

Our findings demonstrate an important role for white matter injury in the pathophysiology of MPS III. This study also defines specific parameters and brain regions for MRI analysis and suggests that it may become a crucial non-invasive method to evaluate disease progression and therapeutic response.

摘要

引言

慢性进行性神经炎症是包括黏多糖贮积症III型(MPS III或Sanfilippo病)在内的神经溶酶体贮积病的一个标志。由于神经炎症与白质束病理相关,我们分析了MPS IIIC小鼠模型和MPS III患者的死后脑样本中的轴突髓鞘形成和白质密度。

方法

通过免疫荧光分析人类MPS III患者、6个月大的小鼠以及年龄和性别匹配的野生型小鼠的脑和脊髓组织,以评估髓鞘相关蛋白、初级和次级贮积物质水平以及小胶质细胞增生水平。通过透射电子显微镜研究胼胝体(CC)区域,以分析轴突髓鞘形成以及少突胶质细胞和小胶质细胞的形态。使用Python扩散张量成像算法中的扩散基础光谱成像对小鼠脑进行高场MRI分析。

结果

免疫组织化学分析CC和脊髓组织发现,包括髓鞘碱性蛋白、髓鞘相关糖蛋白和髓鞘少突胶质细胞糖蛋白在内的髓鞘相关蛋白水平大幅降低。此外,超微结构分析显示,与健康对照相比,MPS IIIC小鼠和人类MPS IIIC患者脑中的髓鞘组织破坏且髓鞘厚度减小。MPS IIIC小鼠CC中的少突胶质细胞(OLs)稀少,而对其余细胞的检查发现大量扩大的溶酶体,其中含有硫酸乙酰肝素、GM3神经节苷脂或“斑马体”,与脂质和髓鞘碎片的积累一致。此外,OLs含有肿胀的线粒体,其嵴大部分溶解,类似于先前在MPS IIIC小鼠功能失调的神经元中发现的线粒体。扩散基础光谱成像显示MPS IIIC小鼠CC中有明显的脱髓鞘迹象(径向扩散率增加26%)和组织损失(受阻扩散率增加76%)。

讨论

我们的研究结果表明白质损伤在MPS III的病理生理学中起重要作用。本研究还确定了MRI分析的特定参数和脑区,并表明它可能成为评估疾病进展和治疗反应的关键非侵入性方法。

https://cdn.ncbi.nlm.nih.gov/pmc/blobs/5b5e/10756675/60a15d9e39f7/fnmol-16-1323449-g001.jpg

文献AI研究员

20分钟写一篇综述,助力文献阅读效率提升50倍。

立即体验

用中文搜PubMed

大模型驱动的PubMed中文搜索引擎

马上搜索

文档翻译

学术文献翻译模型,支持多种主流文档格式。

立即体验