CHU Sainte-Justine Research Center, University of Montréal, Montréal, Québec, Canada.
Department of Anatomy and Cell Biology, McGill University, Montréal, Québec, Canada.
JCI Insight. 2021 Aug 9;6(15):e142073. doi: 10.1172/jci.insight.142073.
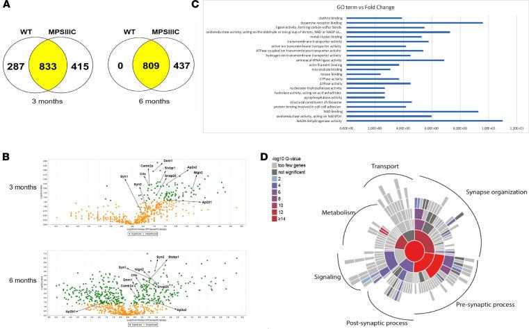
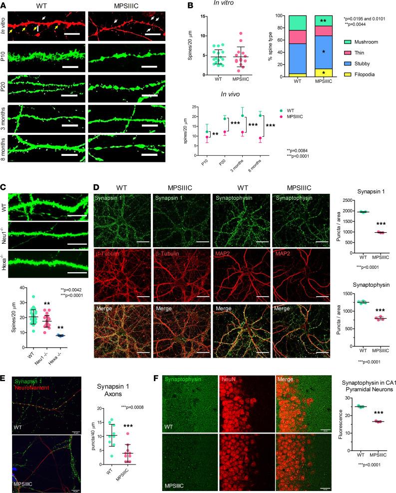
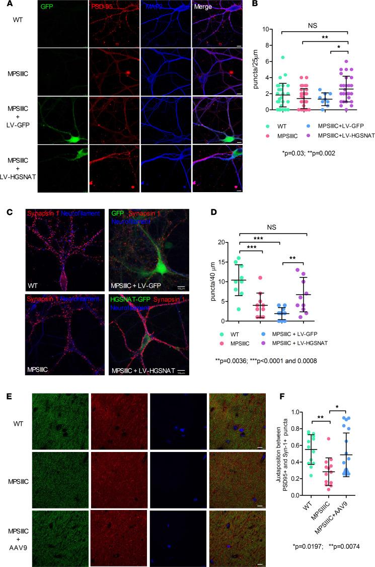
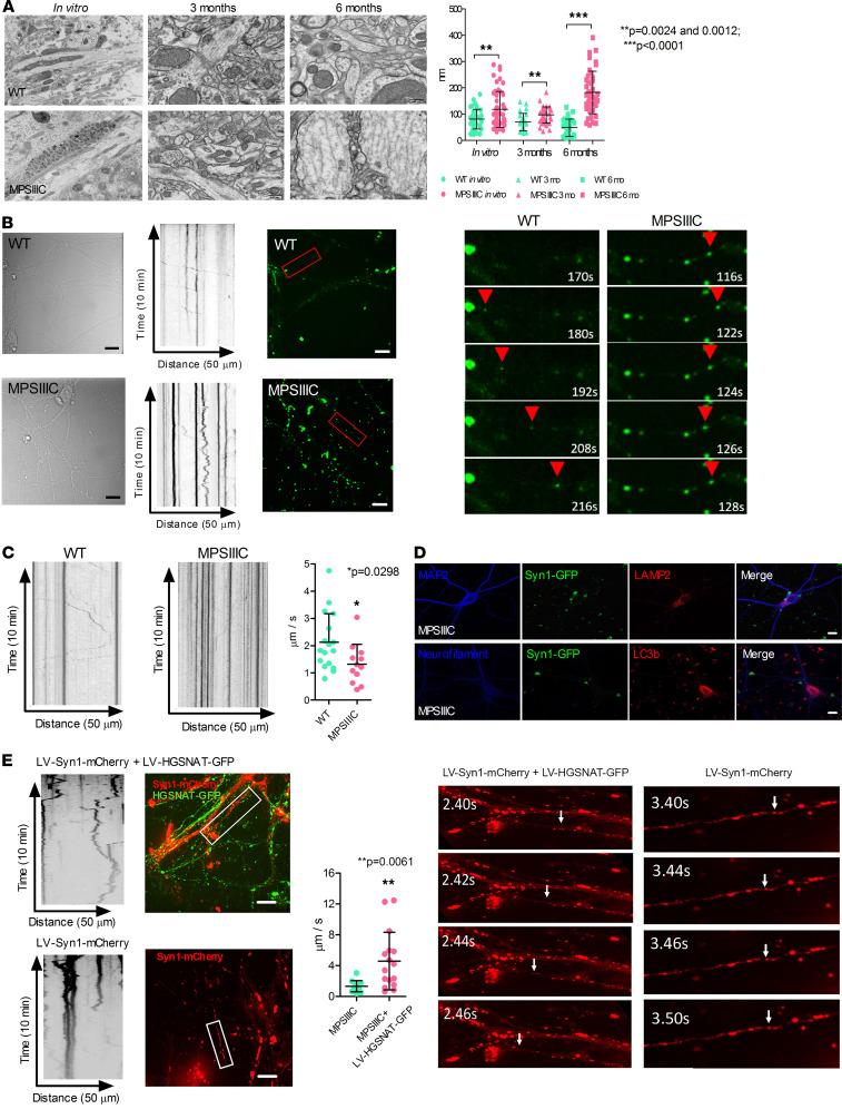
The majority of patients affected with lysosomal storage disorders (LSD) exhibit neurological symptoms. For mucopolysaccharidosis type IIIC (MPSIIIC), the major burdens are progressive and severe neuropsychiatric problems and dementia, primarily thought to stem from neurodegeneration. Using the MPSIIIC mouse model, we studied whether clinical manifestations preceding massive neurodegeneration arise from synaptic dysfunction. Reduced levels or abnormal distribution of multiple synaptic proteins were revealed in cultured hippocampal and CA1 pyramidal MPSIIIC neurons. These defects were rescued by virus-mediated gene correction. Dendritic spines were reduced in pyramidal neurons of mouse models of MPSIIIC and other (Tay-Sachs, sialidosis) LSD as early as at P10. MPSIIIC neurons also presented alterations in frequency and amplitude of miniature excitatory and inhibitory postsynaptic currents, sparse synaptic vesicles, reduced postsynaptic densities, disorganized microtubule networks, and partially impaired axonal transport of synaptic proteins. Furthermore, postsynaptic densities were reduced in postmortem cortices of human MPS patients, suggesting that the pathology is a common hallmark for neurological LSD. Together, our results demonstrate that lysosomal storage defects cause early alterations in synaptic structure and abnormalities in neurotransmission originating from impaired synaptic vesicular transport, and they suggest that synaptic defects could be targeted to treat behavioral and cognitive defects in neurological LSD patients.
大多数患有溶酶体贮积症 (LSD) 的患者都表现出神经系统症状。对于黏多糖贮积症 III 型 (MPSIIIC),主要负担是进行性和严重的神经精神问题和痴呆,主要认为源于神经退行性变。使用 MPSIIIC 小鼠模型,我们研究了是否在大量神经退行性变之前出现的临床表现源于突触功能障碍。在培养的海马和 CA1 锥体 MPSIIIC 神经元中发现多种突触蛋白的水平降低或分布异常。这些缺陷可以通过病毒介导的基因纠正来挽救。在 MPSIIIC 及其他 LSD(Tay-Sachs、唾液酸贮积症)的小鼠模型中,树突棘早在 P10 时就在锥体神经元中减少。MPSIIIC 神经元还表现出兴奋性和抑制性突触后电流的频率和幅度改变、突触小泡稀疏、突触后密度降低、微管网络紊乱以及突触蛋白的轴突运输部分受损。此外,在人类 MPS 患者的尸检皮质中突触后密度降低,表明该病理学是神经 LSD 的共同标志。总之,我们的结果表明溶酶体贮积缺陷导致突触结构的早期改变和神经传递的异常,起源于受损的突触小泡运输,并且它们表明突触缺陷可能成为治疗神经 LSD 患者行为和认知缺陷的靶点。