Galveston National Laboratory, University of Texas Medical Branch, Galveston, TX, USA.
Department of Microbiology and Immunology, University of Texas Medical Branch, Galveston, TX, USA.
Emerg Microbes Infect. 2024 Dec;13(1):2301061. doi: 10.1080/22221751.2023.2301061. Epub 2024 Jan 22.
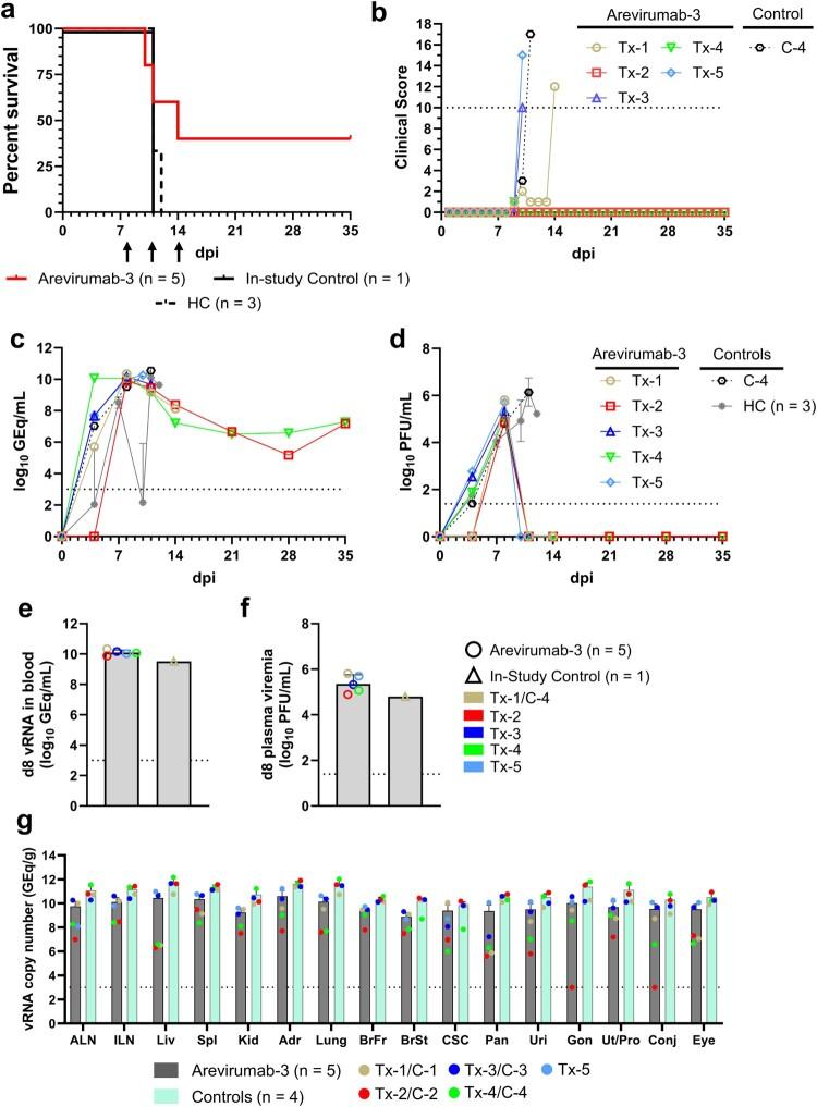
Lassa virus (LASV) is a World Health Organization (WHO) priority pathogen that causes high morbidity and mortality. Recently, we showed that a combination of three broadly neutralizing human monoclonal antibodies known as Arevirumab-3 (8.9F, 12.1F, 37.2D) based on the lineage IV Josiah strain protected 100% of cynomolgus macaques against heterologous challenge with lineage II and III strains of LASV when therapy was initiated beginning at day 8 after challenge. LASV strains from Benin and Togo represent a new lineage VII that are more genetically diverse from lineage IV than strains from lineages II and III. Here, we tested the ability of Arevirumab-3 to protect macaques against a LASV lineage VII Togo isolate when treatment was administered beginning 8 days after exposure. Unexpectedly, only 40% of treated animals survived challenge. In a subsequent study we showed that Arevirumab-3 protected 100% of macaques from lethal challenge when treatment was initiated 7 days after LASV Togo exposure. Based on our transcriptomics data, successful Arevirumab-3 treatment correlated with diminished neutrophil signatures and the predicted development of T cell responses. As the antiviral activity of Arevirumab-3 against LASV Togo was equivalent to lineage II and III strains, the reduced protection in macaques against Togo likely reflects the faster disease course of LASV Togo in macaques than other strains. This data causes concern regarding the ability of heterologous vaccines and treatments to provide cross protection against lineage VII LASV isolates.
拉萨病毒(LASV)是世界卫生组织(WHO)的优先病原体,可导致高发病率和死亡率。最近,我们发现,由三种广泛中和的人类单克隆抗体组成的组合,即基于 IV 型 Josiah 株的 Arevirumab-3(8.9F、12.1F、37.2D),在开始治疗的第 8 天对 II 型和 III 型 LASV 进行同源性挑战时,可保护 100%的食蟹猴免受异源挑战。来自贝宁和多哥的 LASV 株代表了一个新的 VII 型谱系,与 IV 型相比,它们与 II 型和 III 型的菌株在遗传上更为多样化。在这里,我们测试了 Arevirumab-3 在开始治疗 8 天后对 LASV VII 型多哥分离株进行治疗时保护猴子免受感染的能力。出乎意料的是,只有 40%的治疗动物幸存下来。在随后的研究中,我们发现当在 LASV 多哥暴露后 7 天开始治疗时,Arevirumab-3 可 100%保护猴子免受致命性挑战。基于我们的转录组学数据,成功的 Arevirumab-3 治疗与减少的中性粒细胞特征和预测的 T 细胞反应的发展相关。由于 Arevirumab-3 对 LASV 多哥的抗病毒活性与 II 型和 III 型菌株相当,因此猴子对多哥的保护减少可能反映了 LASV 多哥在猴子中的疾病进程比其他菌株更快。这一数据引发了对异源疫苗和治疗方法提供针对 VII 型 LASV 分离株交叉保护的能力的担忧。